目录
1.普通高等学校本科教育教学审核评估实施方案(2021—2025 年) 1
2.湖南省普通高等学校本科教育教学审核评估实施方案(2023-2025 年) 24
3.关于做好“十四五”期间普通高等学校本科教育教学审核评估工作的通知 40
4.深化新时代教育评价改革总体方案 44
5.关于深化新时代教育督导体制机制改革的意见 55
6.关于加快建设高水平本科教育全面提高人才培养能力的意见 64
7.关于深化本科教育教学改革全面提高人才培养质量的意见 79
8.关于加快构建高校思想政治工作体系的意见 89
9.关于新时代加强和改进思想政治工作的意见 99
10.关于深化新时代学校思想政治理论课改革创新的若干意见 105
11.高等学校课程思政建设指导纲要 117
12.新时代高等学校思想政治理论课教师队伍建设规定 127
13.关于全面深化新时代教师队伍建设改革的意见 136
14.关于加强和改进新时代师德师风建设的意见 152
15.新时代高校教师职业行为十项准则 161
16.关于全面加强新时代大中小学劳动教育的意见 163
17.关于全面加强和改进新时代学校体育工作的意见 172
18.关于全面加强和改进新时代学校美育工作的意见 180
19.关于推动高校形成就业与招生计划人才培养联动机制的指导意见 188
20.关于加强和改进高校领导干部深入基层联系学生工作的通知 195
教育部关于印发《普通高等学校本科教育教学审核评估实施方案(2021-2025 年)》的通知
教督〔2021〕1 号
各省、自治区、直辖市教育厅(教委),新疆生产建设兵团教 育局,有关部门(单位)教育司(局),部属各高等学校、部 省合建各高等学校:
为贯彻落实《深化新时代教育评价改革总体方案》和《关 于深化新时代教育督导体制机制改革的意见》,推进高校分类 评价,改进本科教育教学评估,推动提高本科人才培养质量, 教育部制定了《普通高等学校本科教育教学审核评估实施方案
(2021-2025 年)》,现印发给你们,请遵照执行。
教育部2021 年 1 月 21 日
普通高等学校本科教育教学审核评估实施方案
(2021—2025 年)
为深入学习贯彻习近平总书记关于教育的重要论述和全国 教育大会精神,落实中共中央、国务院印发的《深化新时代教 育评价改革总体方案》和中共中央办公厅、国务院办公厅《关 于深化新时代教育督导体制机制改革的意见》,引导高校遵循 教育规律,聚焦本科教育教学质量,培养德智体美劳全面发展 的社会主义建设者和接班人,制定普通高等学校本科教育教学 审核评估(以下简称审核评估)实施方案(2021-2025 年)。
一、指导思想
以习近平新时代中国特色社会主义思想为指导,全面贯彻落实党的教育方针,坚持教育为人民服务、为中国共产党治国理政服务、为巩固和发展中国特色社会主义制度服务、为改革开放和社会主义现代化建设服务。全面落实立德树人根本任务, 坚决破除“五唯”顽瘴痼疾,扭转不科学教育评价导向,确保人才培养中心地位和本科教育教学核心地位。推进评估分类, 以评促建、以评促改、以评促管、以评促强,推动高校积极构建自觉、自省、自律、自查、自纠的大学质量文化,建立健全中国特色、世界水平的本科教育教学质量保障体系,引导高校内涵发展、特色发展、创新发展,培养德智体美劳全面发展的社会主义建设者和接班人。
二、基本原则
(一)坚持立德树人。把牢社会主义办学方向,构建以立 德树人成效为根本标准的评估体系,加强对学校办学方向、育
人过程、学生发展、质量保障体系等方面的审核,引导高校构 建“三全育人”格局。
(二)坚持推进改革。紧扣本科教育教学改革主线,落实
“以本为本”“四个回归”,强化学生中心、产出导向、持续 改进,以评估理念引领改革、以评估举措落实改革、以评估标 准检验改革,实现高质量内涵式发展。
(三)坚持分类指导。适应高等教育多样化发展需求,依
据不同层次不同类型高校办学定位、培养目标、教育教学水平 和质量保障体系建设情况,实施分类评价、精准评价,引导和 激励高校各展所长、特色发展。
(四)坚持问题导向。建立“问题清单”,严把高校正确
办学方向,落实本科人才培养底线要求,提出改进发展意见, 强化评估结果使用和督导复查,推动高校落实主体责任、建立 持续改进长效机制,培育践行高校质量文化。
(五)坚持方法创新。综合运用互联网、大数据、人工智
能等现代信息技术手段,深度挖掘常态监测数据,采取线上与 入校结合、定性与定量结合、明察与暗访结合等方式,切实减 轻高校负担,提高工作实效。
三、评估对象、周期及分类
(一)评估对象和周期。经国家正式批准独立设置的普通 本科高校均应参加审核评估,其中:新建普通本科高校应先参
加普通高等学校本科教学工作合格评估,原则上获得“通过” 结论 5 年后方可参加 3 本轮审核评估。
审核评估每5 年一个周期,本轮审核评估时间为2021-2025
年。
(二)评估分类。根据高等教育整体布局结构和高校办学
定位、服务面向、发展实际,本轮审核评估分为两大类。高校 可根据大学章程和发展规划,综合考虑各自办学定位、人才培 养目标和质量保障体系建设情况等进行自主选择。
1.第一类审核评估针对具有世界一流办学目标、一流师资 队伍和育人平台,培养一流拔尖创新人才,服务国家重大战略 需求的普通本科高校。重点考察建设世界一流大学所必备的质 量保障能力及本科教育教学综合改革举措与成效。
2.第二类审核评估针对高校的办学定位和办学历史不同, 具体分为三种:一是适用于已参加过上轮审核评估,重点以学 术型人才培养为主要方向的普通本科高校;二是适用于已参加 过上轮审核评估,重点以应用型人才培养为主要方向的普通本 科高校;三是适用于已通过合格评估 5 年以上,首次参加审核评估、本科办学历史较短的地方应用型普通本科高校。第二类 审核评估重点考察高校本科人才培养目标定位、资源条件、培 养过程、学生发展、教学成效等。
四、评估程序
审核评估程序包括评估申请、学校自评、专家评审、反馈 结论、限期整改、督导复查。
(一)评估申请。高校需向教育行政部门提出申请,包括
选择评估类型和评估时间。中央部门所属高校(包括部省合建 高校,下同)向教育部提出申请。地方高校向省级教育行政部 门提出申请,其中申请参加第一类审核评估由省级教育行政部 门向教育部推荐。
教育部普通高等学校本科教育教学评估专家委员会(以下 简称教育部评估专家委员会)审议第一类审核评估参评高校。
(二)学校自评。高校成立由主要负责人任组长的审核评
估工作领导小组,落实主体责任,按要求参加评估培训,对照 评估重点内容和指标体系,结合实际和上一轮评估整改情况, 制订工作方案,全面深入开展自评工作,形成《自评报告》并 公示。
(三)专家评审。评估专家统一从全国审核评估专家库中
产生,人数为 15-21 人。原则上,外省(区、市)专家人数不少于评估专家组人数的三分之二、专家组组长由外省(区、市) 专家担任。采取审阅材料、线上访谈、随机暗访等方式进行线上评估,在全面考察的基础上,提出需要入校深入考察的存疑问题,形成专家个人线上评估意见。专家组组长根据线上评估情况,确定 5-9 位入校评估专家,在 2-4 天内重点考察线上评估提出的存疑问题。综合线上评估和入校评估总体情况,制订问题清单,形成写实性《审核评估报告》。
通过教育部认证(评估)并在有效期内的专业(课程),
免于评估考察,切实减轻高校负担。
(四)反馈结论。教育部和各省级教育行政部门分别负责 审议《审核评估报告》,通过后作为评估结论反馈高校,并在
一定范围内公开。对于突破办学规范和办学条件底线等问题突出的高校,教育部和有关省级教育行政部门要采取约谈负责人、 减少招生计划和限制新增本科专业备案等问责措施。教育部每年向社会公布完成审核评估的高校名单,并在完成评估的高校中征集本科教育教学示范案例,经教育部评估专家委员会审议后发布,做好经验推广、示范引领。
(五)限期整改。高校应在评估结论反馈 30 日内,制订
并提交《整改方案》。评估整改坚持问题导向,找准问题原因, 排查薄弱环节,提出解决举措,加强制度建设。建立整改工作台账,实行督查督办和问责制度,持续追踪整改进展,确保整改取得实效。原则上,高校需在两年内完成整改并提交《整改报告》。
(六)督导复查。教育部和各省级教育行政部门以随机抽
查的方式,对高校整改情况进行督导复查。对于评估整改落实 不力、关键办学指标评估后下滑的高校,将采取约谈高校负责 人、减少招生计划、限制新增本科专业备案和公开曝光等问责 措施。
五、组织管理
教育部负责制定审核评估政策、总体规划,统筹协调、指 导监督各地各校审核评估工作。委托教育部高等教育教学评估 中心(以下简称教育部评估中心)具体组织实施中央部门所属 高校第一、二类审核评估和地方高校第一类审核评估工作。
省级教育行政部门依据国家有关规定和要求,结合实际, 负责制订本地区审核评估实施方案、总体规划,报教育部备案。
组织所属高校第二类审核评估及推荐高校参加第一类审核评估 工作。选取 1-2 所高校委托教育部评估中心指导开展第二类审核评估试点,为全面推开本地区审核评估工作做好示范。
教育部评估中心制订专家管理办法,建设全国统一、开放 共享的专家库,建立专家组织推荐、专业培训、持证入库、随 机遴选、异地选派及淘汰退出机制。
审核评估经费由有关具体组织部门负责落实。
六、纪律与监督
审核评估实行信息公开制度,严肃评估纪律,开展“阳光 评估”,广泛接受学校、教师、学生和社会的监督,确保评估 工作公平公正。教育部和省级教育行政部门对参评学校、评估 专家和评估组织工作的规范性、公正性进行监督,受理举报和 申诉,提出处理意见。
附件:普通高等学校本科教育教学审核评估指标体系(试
行)
附件
普通高等学校本科教育教学审核评估指标体系
(试行)
一、第一类审核评估
一级指标 | 二级指标 | 审核重点 |
1.党的领导 |
1.1 党的全面领导和社会主义办学方向 | 1.1.1 学校坚持党的全面领导,依法治教、依法办 学、依法治校,围绕国家重大战略需求培养担当民族复兴大任的时代新人情况 |
1.1.2 学校坚持社会主义办学方向、贯彻落实立德树人根本任务、把立德树人成效作为检验学校一切工作的根本标准情况 |
2.质量保障能力 |
2.1 质保理念 | 2.1.1 质量保障理念及其先进性 |
2.1.2 质量保障理念在质量保障体系建立与运行以 及质量文化形成中的作用 |
2.2 质量标准 | 2.2.1 依据国家相关标准,符合国家、社会及学生等利益相关者诉求的一流质量标准建设情况 |
2.2.2 各教学环节质量标准落实情况 |
2.3 质保机制 | 2.3.1 质量监控部门及其职责,质量监控队伍的数 量、结构和人员素质情况 |
2.3.2 自我评价机制、评价结果反馈机制、质量改 进机制的建立与运行情况 |
2.4 质量文化 | 2.4.1 自觉、自省、自律、自查、自纠的质量文化建设情况 |
2.4.2 将质量价值观落实到教育教学各环节、将质量要求内化为全校师生的共同价值追求和行为情况 |
2.5 质保效果 | 2.5.1 培养目标的达成度 |
2.5.2 社会需求的适应度 |
一级指标 | 二级指标 | 审核重点 |
2.质量保障能力 |
2.5 质保效果 | 2.5.3 师资和条件的保障度 |
2.5.4 质量保障运行的有效度 |
2.5.5 学生和用人单位的满意度 |
3.教育教学水平 |
3.1 思政教育 | 3.1.1 落实意识形态工作责任制,思想政治工作体 系建设和“三全育人”工作格局建立情况 |
3.1.2 加强思想政治理论课教师队伍和思政课程建设情况,按要求开设“习近平总书记关于教育的重要论述研究”课程情况 【必选】思政课专任教师与折合在校生比例≥1:350 【必选】生均思政工作和党务工作队伍建设专项经费≥20 元 【必选】专职党务工作人员和思想政治工作人员总数与全校师生人数比例≥1:100 【必选】生均网络思政工作专项经费≥40 元 |
3.1.3 推动“课程思政”建设的创新举措与实施成效,课程思政示范课程、课程思政教学研究示范中 心以及课程思政教学名师和团队的建设及选树情况 |
3.1.4 学校对教师、学生出现思想政治、道德品质等负面问题能否及时发现和妥当处置情况 |
3.2 本科地位 | 3.2.1 坚持“以本为本”、推进“四个回归”情况; 党委重视、校长主抓、院长落实一流本科教育的举措与实施成效 |
3.2.2 学校在教师引进、职称评聘、绩效考核等制 度设计中突出本科教育的具体举措与实施成效 |
3.3 教师队伍 | 3.3.1 落实师德师风是评价教师第一标准的情况, 落实师德考核贯穿于教育教学全过程等方面的情况 |
3.3.2 教师教学能力满足一流人才培养需求情况, 引导高水平教师投入教育教学、推动教授全员为本科生上课、上好课的政策、举措与实施成效 【必选】生师比(要求见备注 3) 【必选】具有博士学位教师占专任教师比例 【必选】主讲本科课程教授占教授总数的比例 【必选】教授主讲本科课程人均学时数 |
一级指标 | 二级指标 | 审核重点 |
|
| 3.3.3 重视教师培训与职业发展,把习近平总书记关于教育的重要论述作为核心培训课程,把《习近平总书记教育重要论述讲义》作为核心培训教材, 加强思政与党务工作队伍建设的举措与成效 |
3.3.4 加强教师教学发展中心、基层教学组织建设 的举措与成效 |
3.4 学生发展与支持 | 3.4.1 面向农村和贫困地区、民族地区等以及“强 基计划”的招生、培养举措与实施成效 |
3.4.2 促进学生德智体美劳全面发展,建立系统化的学生发展和学业指导体系,探索学生成长增值评价,重视学生学习体验、自我发展能力和职业发展能力的具体措施及实施成效 【必选】专职辅导员岗位与在校生比例≥1:200 【必选】专职从事心理健康教育教师与在校生比例 ≥1:4000 且至少 2 名 【必选】专职就业指导教师和专职就业工作人员与应届毕业生比例≥1:500 【必选】学生毕业必须修满公共艺术课程学分数≥2 学分 【必选】劳动教育必修课或必修课程中劳动教育模块学时总数≥32 学时 【必选】实践教学学分占总学分(学时)比例(人文社科类专业≥15%,理工农医类专业≥25%) 【必选】以实验、实习、工程实践和社会调查等实践性工作为基础的毕业论文(设计)比例≥50% 【必选】本科生体质测试达标率 【可选】本科生在国内外文艺、体育、艺术等大赛中的获奖数 |
3.4.3 近五年专业领域的优秀毕业生十个典型案例及培养经验 |
一级指标 | 二级指标 | 审核重点 |
3.教育教学水平 |
3.5 卓越教学 | 3.5.1 实施“六卓越一拔尖”人才培养计划 2.0、新工科、新农科、新医科、新文科建设以及一流专业“双万计划”、一流课程“双万计划”建设等举措及实施成效,围绕“培育高水平教学成果”开展教 研教改项目建设的举措及实施成效 |
3.5.2 推动“以学为中心、以教为主导”的课堂教学改革,推进信息技术与教学过程融合,加强线上教学资源建设,提高课程高阶性、创新性和挑战度的举措与实施成效 【必选】本科生生均课程门数 【可选】开出任选课和课程总数比例 【可选】小班授课比例 【可选】入选来华留学品牌课程数 |
3.5.3 学校党委高度重视教材建设与管理工作,相关工作机构、工作制度健全,教材审核选用标准和程序明确有效;对教材选用工作出现负面问题的处理情况 【必选】使用马工程重点教材课程数量与学校应使用马工程重点教材课程数量的比例 【可选】近五年公开出版的教材数 |
3.5.4 资源建设,特别是优质的学科资源、科研资源转化应用于本科教育教学的情况 【必选】生均年教学日常运行支出≥1200 元(备注4) 【必选】教学日常运行支出占经常性预算内教育事业费拨款(205 类教育拨款扣除专项拨款)与学费收入之和的比例≥13%(教学日常运行支出统计要求见备注 4) 【必选】年新增教学科研仪器设备所占比例(要求见备注 5) 【必选】生均教学科研仪器设备值(要求见备注 6) 【可选】国家级教学育人基地(平台、中心)数 |
3.5.5 推动招生与培养联动改革的举措及成效 |
一级指标 | 二级指标 | 审核重点 |
|
| 3.5.6 推动人才培养国际化的具体举措与成效 【可选】专任教师中具有一年以上国(境)外经历的教师比例 【可选】在学期间赴国(境)外高校访学的学生数占在校生数的比例 【可选】国(境)外高校本科生来校访学学生数 |
3.6 就业与创新创业教育 | 3.6.1 将创新创业教育贯穿于人才培养全过程、融入专业教育的举措及成效 【可选】产学合作协同育人项目数 【可选】本科生参加各级各类创新创业实践活动人数及比例 【可选】“互联网+”大学生创新创业大赛获奖数 |
3.6.2 以高水平的科学研究提高学生创新创业能力的情况 【可选】本科生以第一作者/通讯作者在核心期刊发 表的论文数及以第一作者获批国家发明专利数 |
3.6.3 开展大学生职业生涯规划教育的举措及成效 |
教育教学 综合改革 | 学校系统性、整体性、前瞻性、协同性的本科教育教学综合改革与 创新实践,且在国际上具有一定代表性 |
备注:
1.审核重点中定量指标的具体要求可参考国家相关标准。其中,【必选】是指该定量指标学校必须选择;【可选】是指该定量指标学校可结合办学实际和优势特色,从高等教育质量监测国家数据平台提供的教学基本状态常态监测数据中自主选择,进行等量或超量替换。
2.表中定量指标计算原则上参照《中国教育监测与评价统计指标体系(2020 年版)》(教发〔2020〕6 号)。
3.生师比=折合在校生数/专任教师总数(参照教育部教发〔2004〕
2 号文件),综合、师范、民族院校,工科、农、林院校和语文、财经、政法院校≤18:1;医学院校≤16:1;体育、艺术院校≤11:1。
折合在校生数=普通本专科在校生数+硕士研究生在校生数*1.5+博士研究生在校生数*2+普通本专科留学生在校生数+硕士留学生在校生
数*1.5+博士留学生在校生数*2+普通预科生注册生数+成人业余本专科在校生数*0.3+成人函授本专科在校生数*0.1+网络本专科在校生*0.1+ 本校中职在校生数+其他(占用教学资源的学历教育学生数,例如成人脱产本专科在校生数)。
专任教师总数=本校专任教师数+本学年聘请校外教师数*0.5+临床教师数*0.5;其中:本校专任教师须承担教学任务且人事关系在本校(原则上须连续 6 个月缴纳人员养老险等社保或人员档案在本校);校外教师须承担本校教学任务、有聘用合同和劳务费发放记录,聘请校外教师折算数(本学年聘请校外教师数*0.5)不超过专任教师总数的四分之一; 临床教师须承担教学任务且人事关系在本校或直属附属医院。
4.生均年教学日常运行支出=教学日常运行支出/折合在校生数。教学日常运行支出:指学校开展普通本专科教学活动及其辅助活动发生的支出,仅指教学基本支出中的商品和服务支出(302 类)(不含教学专项拨款支出),具体包括:教学教辅部门发生的办公费(含考试考务费、手续费等)、印刷费、咨询费、邮电费、交通费、差旅费、出国费、维修(护)费、租赁费、会议费、培训费、专用材料费(含体育维持费等)、劳务费、其他教学商品和服务支出(含学生活动费、教学咨询研究机构会员费、教学改革科研业务费、委托业务费等)。取会计决算数。
5.年新增教学科研仪器设备所占比例(参照教育部教发〔2004〕2 号文件):年新增教学科研仪器设备所占比例≥10%。凡教学仪器设备总值超过 1 亿元的高校,当年新增教学仪器设备值超过 1000 万元,该项指标即为合格。
6.生均教学科研仪器设备值=普通高校教学与科研仪器设备总资产值/折合在校生数(参照教育部教发〔2004〕2 号文件),综合、师范、民族院校,工科、农、林院校和医学院校≥5000 元/生,体育、艺术院校≥4000 元/生,语文、财经、政法院校≥3000 元/生。
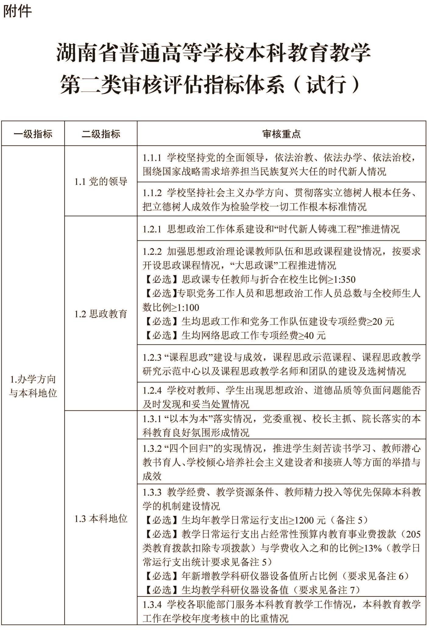
二、第二类审核评估
一级指标 | 二级指标 | 审核重点 |
1.办学方向与本科地位 |
1.1 党的领导 | 1.1.1 学校坚持党的全面领导,依法治教、依法办学、依法治校,围绕国家战略需求培养担当民族复兴大任的时代新人情况 |
1.1.2 学校坚持社会主义办学方向、贯彻落实立德树人根本任务、把立德树人成效作为检验学校一切工作根本标准情况 |
1.2 思政教育 | 1.2.1 思想政治工作体系建设和“三全育人”工作格局建立情况 |
1.2.2 加强思想政治理论课教师队伍和思政课程建设情况,按要求开设“习近平总书记关于教育的重要论述研究”课程情况 【必选】思政课专任教师与折合在校生比例≥1:350 【必选】专职党务工作人员和思想政治工作人员总数与全校师生人数比例≥1:100 【必选】生均思政工作和党务工作队伍建设专项经费≥20 元 【必选】生均网络思政工作专项经费≥40 元 |
1.2.3“课程思政”建设与成效,课程思政示范课程、课程思政教学研究示范中心以及课程思政教学名师 和团队的建设及选树情况 |
1.2.4 学校对教师、学生出现思想政治、道德品质等负面问题能否及时发现和妥当处置情况 |
1.3 本科地位 | 1.3.1“以本为本”落实情况,党委重视、校长主抓、院长落实的本科教育良好氛围形成情况 |
1.3.2“四个回归”的实现情况,推进学生刻苦读书学习、教师潜心教书育人、学校倾心培养社会主义建设者和接班人等方面的举措与成效 |
1.3.3 教学经费、教学资源条件、教师精力投入等优先保障本科教学的机制建设情况 【必选】生均年教学日常运行支出≥1200 元(备注 5) 【必选】教学日常运行支出占经常性预算内教育事业费拨款(205 类教育拨款扣除专项拨款)与学费收入之和的比例≥13%(教学日常运行支出统计要求见备注5) 【必选】年新增教学科研仪器设备值所占比例(要求见备注6) 【必选】生均教学科研仪器设备值(要求见备注 7) |
一级指标 | 二级指标 | 审核重点 |
|
| 1.3.4 学校各职能部门服务本科教育教学工作情况, 本科教育教学工作在学校年度考核中的比重情况 |
2.培养过程 |
2.1 培养方案 | 2.1.1 培养目标符合学校定位、适应社会经济发展需要、体现学生德智体美劳全面发展情况 |
2.1.2 培养方案符合国家专业类标准、体现产出导向理念情况 【必选】学生毕业必须修满的公共艺术课程学分数≥2 学分 【必选】劳动教育必修课或必修课程中劳动教育模块学时总数≥32 学时 |
B2.1.3 | B1 培养方案强化理论基础、突出科教融合、注重培养学生创新能力情况 |
B2 培养方案强化实践教学、突出实验实训内容的基础性和应用性、注重培养学生应 用能力情况 |
2.2 专业建设 |
B2.2.1 | B1 专业设置、专业建设与国家重大发展战略及社会对创新型人才需求的契合情况 【必选】通过认证(评估)的专业占专业总数的比例 【可选】近三年新增专业数 【可选】近三年停招专业数 |
B2 专业设置、专业建设与国家需要、区域经济社会发展及产业发展对应用型人才需求的契合情况 【必选】通过认证(评估)的专业占专业总数的比例 【可选】近三年新增专业数 【可选】近三年停招专业数 |
B2.2.2 | B1 围绕国家和区域经济发展需求,建立自主性、灵活性与规范性、稳定性相统一的 专业设置管理体系情况 |
B2 围绕产业链、创新链建立自主性、灵活 性与规范性、稳定性相统一的专业设置管理体系情况 |
一级指标 | 二级指标 | 审核重点 |
|
| 2.2.3 学校通过主辅修、微专业和双学士学位培养等举措促进复合型人才培养情况 |
2.3 实践教学 | 2.3.1 强化实践育人、构建实践教学体系、推动实践教学改革情况 【必选】实践教学学分占总学分(学时)比例(人文社科类专业≥15%,理工农医类专业≥25%) 【必选】国家级、省级实践教学基地(包括实验教学示范中心、虚拟仿真实验中心、临床教学培训示范中 心、工程实践基地、农科教合作人才培养基地等)数 |
B2.3.2 | B1 学校与科研院所、企业共建科研实践、实习实训基地情况 【可选】与行业企业共建的实验教学中心数 |
B2 学校与企业、行业单位共建实习实训基地情况 【可选】与行业企业共建的实验教学中心数 |
B2.3.3 | B1 毕业论文(设计)选题来自教师专业实践、科研课题情况及完成质量 【必选】以实验、实习、工程实践和社会调查等 实践性工作为基础的毕业论文(设计)比例≥50% |
B2 毕业论文(设计)选题来自行业企业一线需要、实行校企“双导师”制情况及完成质量 【必选】以实验、实习、工程实践和社会调查等 实践性工作为基础的毕业论文(设计)比例≥50% |
2.4 课堂教学 | 2.4.1 实施“以学为中心、以教为主导”的课堂教学, 开展以学生学习成果为导向的教学评价情况 |
2.4.2 推进信息技术与教学过程融合、加强信息化教学环境与资源建设情况 |
2.4.3 建立健全教材管理机构和工作制度情况,依照教材审核选用标准和程序选用教材情况;推进马工程重点教材统一使用情况;对教材选用工作出现负面问题的处理情况 【必选】使用马工程重点教材课程数量与学校应使用马工程重点教材课程数量的比例 【可选】近五年公开出版的教材数 |
一级指标 | 二级指标 | 审核重点 |
|
K2.5 卓越培养 |
K2.5.1 | K1 科教协同拔尖人才培养模式改革及其实践效果 【可选】基础学科拔尖学生培养计划学生数 |
K2 产教融合卓越人才培养模式改革及其实践效果 【可选】产学合作协同育人项目数 |
K2.5.2 加强课程体系整体设计,优化公共课、专业基础课和专业课比例结构,提高课程建设规划性、系统性情况 【必选】本科生生均课程门数 【可选】与行业企业共建、共同讲授的课程数 |
K2.5.3 新工科、新农科、新医科、新文科建设以及围绕“培育高水平教学成果”开展教研教改项目建设的 举措及实施成效 |
K2.5.4 一流专业“双万计划”建设举措及成效 |
K2.5.5 一流课程“双万计划”建设举措及成效 |
K2.5.6 优秀教材建设举措及成效 |
2.6 创新创业教育 | 2.6.1 创新创业教育工作体系与创新创业教育平台建 设情况 |
2.6.2 将创新创业教育贯穿于人才培养全过程、融入专业教育的举措与成效 |
2.6.3 学生参与创新创业教育积极性及创新创业教育成果 【必选】本科生参加各级各类创新创业实践活动人数及比例 【必选】“互联网+”大学生创新创业大赛获奖数 【可选】省级以上学科竞赛获奖学生人次数占学生总 数的比例 |
3.教学资源与利用 |
X3.1 设施条件 | X3.1.1 教学经费、图书资料、校园网等满足教学要求情况 |
X3.1.2 校舍、运动场所、体育设施、艺术场馆、实验室、实 习基地及其设施条件满足教学要求情况及利用率 |
3.2 资源建设 |
B3.2.1 | B1 优质教学资源建设及其共享情况 |
B2 行业企业课程资源库、真实项目案例库建设及共享情况 |
一级指标 | 二级指标 | 审核重点 |
|
|
B3.2.2 | B1 面向国家、行业领域需求的高水平教材建设举措与成效 |
B2 面向行业企业实际、产业发展需要的应用型教材建设情况 |
K3.2.3 | 适应“互联网+”课程教学需要的智慧教室、智能实验室等教学设施和条件建设及使用 效果 |
K3.2.4 | K1 学科资源、科研成果转化为教学资源情况 |
K2 产业技术发展成果、产学研合作项目转 化为教学资源情况 |
4.教师队伍 |
4.1 师德师风 | 4.1.1 保障把教师思想政治建设放在首位、把师德师风作为评价教师的第一标准,强化师德教育、加强师德宣传、严格考核管理、加强制度建设,落实师德考 核贯穿于教育教学全过程等方面的情况 |
4.1.2 教师在争做“四有”好老师、四个“引路人”, 自觉遵守《新时代高校教师职业行为十项准则》等方 面的情况 |
4.2 教学能力 |
B4.2.1 | B1 专任教师的专业水平、教学能力、科研水平和能力 |
B2 专任教师的专业水平、教学能力、产学 研用能力 |
4.2.2 提升教师教书育人能力和水平的措施 |
4.3 教学投入 | 4.3.1 教师投入教学、教授全员为本科生授课的激励与约束机制建立情况及实施效果 【必选】主讲本科课程教授占教授总数的比例 【必选】教授主讲本科课程人均学时数 |
4.3.2 教师特别是教授和副教授开展教学研究、参与教学改革与建设情况及成效 【必选】教授、副教授担任专业负责人的专业占专业 总数的比例 |
一级指标 | 二级指标 | 审核重点 |
|
4.4 教师发展 | 4.4.1 重视教师培训与职业发展,把习近平总书记关于教育的重要论述作为核心培训课程,把《习近平总书记教育重要论述讲义》作为核心培训教材,加强思 政与党务工作队伍建设的举措与成效 |
4.4.2 加强教师教学发展中心、基层教学组织和青年教师队伍建设举措与成效 【必选】设有基层教学组织的专业占专业总数的比例 【可选】教师发展中心培训本校教师的比例 |
B4.4.3 | B1 提升教师教学能力、实践能力、科研能力、信息技术应用能力的政策措施 |
B2 提升教师教学能力、产学研用能力、信息技术应用能力,鼓励教师到业界实践、挂职和承担横向课题的政策措施 |
B4.4.4 | B1 教师队伍分类管理与建设情况 |
B2 双师双能型教师队伍和实践教学教师队伍管理与建设情况 【可选】专任教师中双师双能型教师的比例 |
K4.4.5 教师赴国(境)外交流、访学、参加国际会议、 合作研究等情况 |
5.学生发展 |
5.1 理想信念 | 5.1.1 学生理想信念和品德修养 |
5.1.2 加强学风建设,教育引导学生爱国、励志、求真、力行情况 |
5.2 学业成绩及综合素质 |
B5.2.1 | B1 学生基础理论、知识面和创新能力 【可选】本科生以第一作者/通讯作者在公开发行期刊发表的论文数和本科生获批国家发明专利数 |
B2 学生综合应用知识能力和独立解决生产、管理和服务中实际问题能力 【可选】在学期间获得国家认可的职业资格证书学生数占在校生数的比例 【可选】本科生以第一作者/通讯作者在公 开发行期刊发表的论文数和本科生获批国家发明专利数 |
一级指标 | 二级指标 | 审核重点 |
|
| 5.2.2 开展通识教育、体育、美育、劳动教育的措施与成效 【必选】体质测试达标率 |
5.2.3 社团活动、校园文化、社会实践、志愿服务等活动开展情况及育人效果 【可选】省级以上艺术展演、体育竞赛参赛获奖学生 人次数占学生总数的比例 |
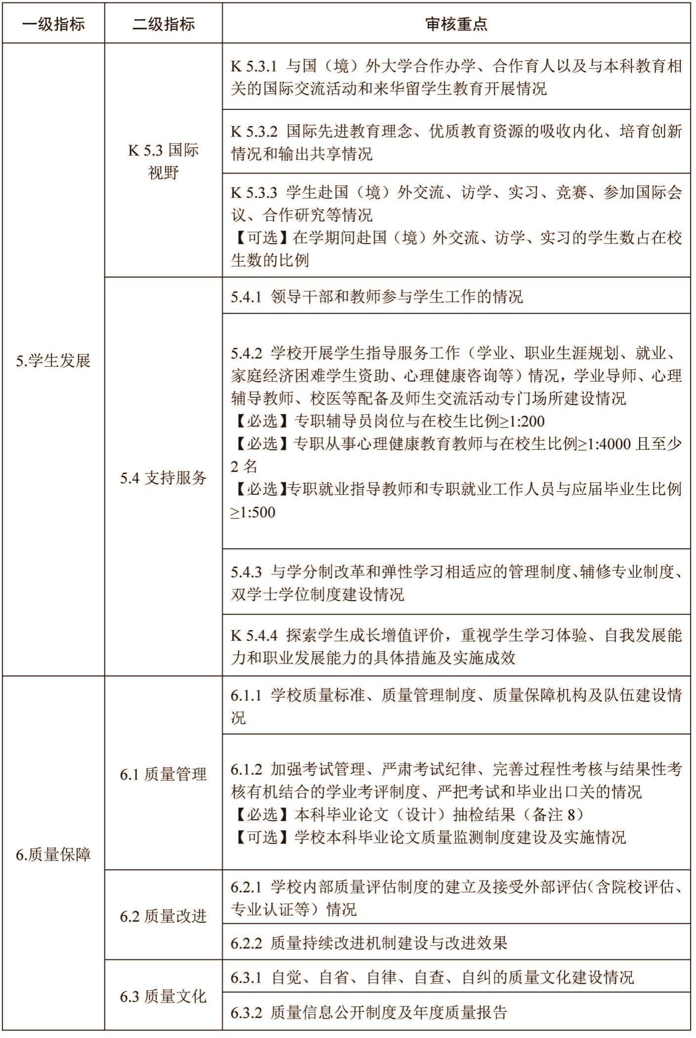
K5.3 国际视野 | K5.3.1 与国(境)外大学合作办学、合作育人以及与本科教育相关的国际交流活动和来华留学生教育开 展情况 |
K5.3.2 国际先进教育理念、优质教育资源的吸收内化、培育和输出共享情况 |
K5.3.3 学生赴国(境)外交流、访学、实习、竞赛、参加国际会议、合作研究等情况 【可选】在学期间赴国(境)外交流、访学、实习的 学生数占在校生数的比例 |
5.4 支持服务 | 5.4.1 领导干部和教师参与学生工作的情况 |
5.4.2 学校开展学生指导服务工作(学业、职业生涯规划、就业、家庭经济困难学生资助、心理健康咨询等)情况,学业导师、心理辅导教师、校医等配备及师生交流活动专门场所建设情况 【必选】专职辅导员岗位与在校生比例≥1:200 【必选】专职从事心理健康教育教师与在校生比例≥ 1:4000 且至少 2 名 【必选】专职就业指导教师和专职就业工作人员与应 届毕业生比例≥1:500 |
5.4.3 与学分制改革和弹性学习相适应的管理制度、辅修专业制度、双学士学位制度建设情况 |
K5.4.4 探索学生成长增值评价,重视学生学习体验、自我发展能力和职业发展能力的具体措施及实施成 效 |
一级指标 | 二级指标 | 审核重点 |
6.质量保障 |
6.1 质量管理 | 6.1.1 学校质量标准、质量管理制度、质量保障机构及队伍建设情况 |
6.1.2 加强考试管理、严肃考试纪律、完善过程性考 核与结果性考核有机结合的学业考评制度、严把考试和毕业出口关的情况 |
6.2 质量改进 | 6.2.1 学校内部质量评估制度的建立及接受外部评估 (含院校评估、专业认证等)情况 |
6.2.2 质量持续改进机制建设与改进效果 |
6.3 质量文化 | 6.3.1 自觉、自省、自律、自查、自纠的质量文化建设情况 |
6.3.2 质量信息公开制度及年度质量报告 |
7.教学成效 |
7.1 达成度 | 7.1.1 学校各专业人才培养目标的达成情况 |
7.1.2 毕业生质量持续跟踪评价机制建立情况及跟踪评价结果 |
7.2 适应度 | 7.2.1 学校本科生源状况 |
B7.2.2 | B1 毕业生面向国家和经济社会发展需要就业情况、就业质量和职业发展情况 【可选】升学率(含国内与国外) 【可选】应届本科生初次就业率及结构 |
B2 毕业生面向学校所服务的区域和行业企业就业情况、就业质量及职业发展情况 【可选】升学率(含国内与国外) 【可选】应届本科生初次就业率及结构 |
7.3 保障度 | 7.3.1 教学经费以及教室、实验室、图书馆、体育场馆、艺术场馆等资源条件满足教学需要情况 【必选】生均本科实验经费(元) 【必选】生均本科实习经费(元) |
7.3.2 教师的数量、结构、教学水平、产学研用能力、国际视野、教学投入等满足人才培养需要情况 【必选】生师比(要求见备注 8) 【必选】具有硕士学位、博士学位教师占专任教师比例≥50% |
一级指标 | 二级指标 | 审核重点 |
|
7.4 有效度 | 7.4.1 学校人才培养各环节有序运行情况 |
7.4.2 学校人才培养工作持续改进、持续提升情况 |
7.4.3 近五年专业领域的优秀毕业生十个典型案例及培养经验 |
7.5 满意度 | 7.5.1 学生(毕业生与在校生)对学习与成长的满意度 |
7.5.2 教师对学校教育教学工作的满意度 |
7.5.3 用人单位的满意度 |
备注:
1.第二类审核评估分为三种,学校可根据自身实际情况,选择且只能选择其中一种。
2.二级指标和审核重点包括统一必选项、类型必选项、特色可选项、首评限选项。
——“统一必选项”无特殊标识,所有高校必须选择;
——“类型必选项”标识“B”,选择第一种的高校须统一选择“B1”,选择第二种的高校须统一选择“B2”;选择第三种的高校原则上选择“B2”;
——“特色可选项”标识“K”,高校可根据办学定位和人才培养目标自主选择,其中:第一种与“K1”选项对应,第二种与“K2”选项对应;第三种原则上与“K2”选项对应;
——“首评限选项”标识“X”,选择第三种的高校必须选择,其他高校不用选择。
3.审核重点中定量指标的具体要求可参考国家相关标准。其中,【必选】是指该定量指标学校必须选择;【可选】是指该定量指标学校可根据自身发展需要和实际情况自主选择至少 8 项。
4.表中定量指标计算原则上参照《中国教育监测与评价统计指标体系(2020 年版)》(教发〔2020〕6 号)。
5.生均年教学日常运行支出=教学日常运行支出/折合在校生数。教学日常运行支出:指学校开展普通本专科教学活动及其辅助活动发生的
支出,仅指教学基本支出中的商品和服务支出(302 类)(不含教学专项拨款支出),具体包括:教学教辅部门发生的办公费(含考试考务费、手续费等)、印刷费、咨询费、邮电费、交通费、差旅费、出国费、维修(护)费、租赁费、会议费、培训费、专用材料费(含体育维持费等)、劳务费、其他教学商品和服务支出(含学生活动费、教学咨询研究机构会员费、教学改革科研业务费、委托业务费等)。取会计决算数。
6.年新增教学科研仪器设备所占比例(参照教育部教发〔2004〕2 号文件):年新增教学科研仪器设备所占比例≥10%。凡教学仪器设备总值超过 1 亿元的高校,当年新增教学仪器设备值超过 1000 万 20 元, 该项指标即为合格。
7.生均教学科研仪器设备值=普通高校教学与科研仪器设备总资产值/折合在校生数(参照教育部教发〔2004〕2 号文件),综合、师范、民族院校,工科、农、林院校和医学院校≥5000 元/生,体育、艺术院校≥4000 元/生,语文、财经、政法院校≥3000 元/生。
8.生师比=折合在校生数/专任教师总数(参照教育部教发〔2004〕
2 号文件),综合、师范、民族院校,工科、农、林院校和语文、财经、政法院校≤18:1;医学院校≤16:1;体育、艺术院校≤11:1。
折合在校生数=普通本专科在校生数+硕士研究生在校生数*1.5+博士研究生在校生数*2+普通本专科留学生在校生数+硕士留学生在校生数*1.5+博士留学生在校生数*2+普通预科生注册生数+成人业余本专科在校生数*0.3+成人函授本专科在校生数*0.1+网络本专科在校生*0.1+ 本校中职在校生数+其他(占用教学资源的学历教育学生数,例如成人脱产本专科在校生数)。
专任教师总数=本校专任教师数+本学年聘请校外教师数*0.5+临床教师数*0.5;其中:本校专任教师须承担教学任务且人事关系在本校(原则上须连续 6 个月缴纳人员养老险等社保或人员档案在本校);校外教师须承担本校教学任务、有聘用合同和劳务费发放记录,聘请校外教师折算数(本学年聘请校外教师数*0.5)不超过专任教师总数的四分之一; 临床教师须承担教学任务且人事关系在本校或直属附属医院。




















深化新时代教育评价改革总体方案
(中共中央、国务院印发 2020 年 10 月)
教育评价事关教育发展方向,有什么样的评价指挥棒,就有什么样的办学导向。为深入贯彻落实习近平总书记关于教育的重要论述和全国教育大会精神,完善立德树人体制机制,扭转不科学的教育评价导向,坚决克服唯分数、唯升学、唯文凭、 唯论文、唯帽子的顽瘴痼疾,提高教育治理能力和水平,加快推进教育现代化、建设教育强国、办好人民满意的教育,现制定如下方案。
一、总体要求
(一)指导思想。以习近平新时代中国特色社会主义思想
为指导,全面贯彻党的十九大和十九届二中、三中、四中全会精神,全面贯彻党的教育方针,坚持社会主义办学方向,落实立德树人根本任务,遵循教育规律,系统推进教育评价改革, 发展素质教育,引导全党全社会树立科学的教育发展观、人才成长观、选人用人观,推动构建服务全民终身学习的教育体系, 努力培养担当民族复兴大任的时代新人,培养德智体美劳全面发展的社会主义建设者和接班人。
(二)主要原则。坚持立德树人,牢记为党育人、为国育
才使命,充分发挥教育评价的指挥棒作用,引导确立科学的育 人目标,确保教育正确发展方向。坚持问题导向,从党中央关
心、群众关切、社会关注的问题入手,破立并举,推进教育评 价关键领域改革取得实质性突破。坚持科学有效,改进结果评 价,强化过程评价,探索增值评价,健全综合评价,充分利用 信息技术,提高教育评价的科学性、专业性、客观性。坚持统 筹兼顾,针对不同主体和不同学段、不同类型教育特点,分类 设计、稳步推进,增强改革的系统性、整体性、协同性。坚持 中国特色,扎根中国、融通中外,立足时代、面向未来,坚定 不移走中国特色社会主义教育发展道路。
(三)改革目标。经过 5 至 10 年努力,各级党委和政府
科学履行职责水平明显提高,各级各类学校立德树人落实机制 更加完善,引导教师潜心育人的评价制度更加健全,促进学生 全面发展的评价办法更加多元,社会选人用人方式更加科学。 到 2035 年,基本形成富有时代特征、彰显中国特色、体现世界水平的教育评价体系。
二、重点任务
(一)改革党委和政府教育工作评价,推进科学履行职责 1.完善党对教育工作全面领导的体制机制。各级党委要认
真落实领导责任,建立健全党委统一领导、党政齐抓共管、部门各负其责的教育领导体制,履行好把方向、管大局、作决策、 保落实的职责,把思想政治工作作为学校各项工作的生命线紧紧抓在手上,贯穿学校教育管理全过程,牢固树立科学的教育发展理念,坚决克服短视行为、功利化倾向。各级党委和政府要完善定期研究教育工作机制,建立健全党政主要负责同志深入教育一线调研、为师生上思政课、联系学校和年终述职必述
教育工作等制度。
2.完善政府履行教育职责评价。对省级政府主要考核全面 贯彻党的教育方针和党中央关于教育工作的决策部署、落实教
育优先发展战略、解决人民群众普遍关心的教育突出问题等情 况,既评估最终结果,也考核努力程度及进步发展。各地根据 国家层面确立的评价内容和指标,结合实际进行细化,作为对 下一级政府履行教育职责评价的依据。
3.坚决纠正片面追求升学率倾向。各级党委和政府要坚持
正确政绩观,不得下达升学指标或以中高考升学率考核下一级 党委和政府、教育部门、学校和教师,不得将升学率与学校工 程项目、经费分配、评优评先等挂钩,不得通过任何形式以中 高考成绩为标准奖励教师和学生,严禁公布、宣传、炒作中高 考“状元”和升学率。对教育生态问题突出、造成严重社会影 响的,依规依法问责追责。
(二)改革学校评价,推进落实立德树人根本任务
4.坚持把立德树人成效作为根本标准。加快完善各级各类
学校评价标准,将落实党的全面领导、坚持正确办学方向、加 强和改进学校党的建设以及党建带团建队建、做好思想政治工 作和意识形态工作、依法治校办学、维护安全稳定作为评价学 校及其领导人员、管理人员的重要内容,健全学校内部质量保 障制度,坚决克服重智育轻德育、重分数轻素质等片面办学行 为,促进学生身心健康、全面发展。
5.完善幼儿园评价。重点评价幼儿园科学保教、规范办园、
安全卫生、队伍建设、克服小学化倾向等情况。国家制定幼儿
园保教质量评估指南,各省(自治区、直辖市)完善幼儿园质 量评估标准,将各类幼儿园纳入质量评估范畴,定期向社会公 布评估结果。
6.改进中小学校评价。义务教育学校重点评价促进学生全
面发展、保障学生平等权益、引领教师专业发展、提升教育教学水平、营造和谐育人环境、建设现代学校制度以及学业负担、 社会满意度等情况。国家制定义务教育学校办学质量评价标准, 完善义务教育质量监测制度,加强监测结果运用,促进义务教育优质均衡发展。普通高中主要评价学生全面发展的培养情况。 国家制定普通高中办学质量评价标准,突出实施学生综合素质评价、开展学生发展指导、优化教学资源配置、有序推进选课走班、规范招生办学行为等内容。
7.健全职业学校评价。重点评价职业学校(含技工院校,
下同)德技并修、产教融合、校企合作、育训结合、学生获取 职业资格或职业技能等级证书、毕业生就业质量、“双师型” 教师(含技工院校“一体化”教师,下同)队伍建设等情况, 扩大行业企业参与评价,引导培养高素质劳动者和技术技能人 才。深化职普融通,探索具有中国特色的高层次学徒制,完善 与职业教育发展相适应的学位授予标准和评价机制。加大职业 培训、服务区域和行业的评价权重,将承担职业培训情况作为 核定职业学校教师绩效工资总量的重要依据,推动健全终身职 业技能培训制度。
8.改进高等学校评价。推进高校分类评价,引导不同类型
高校科学定位,办出特色和水平。改进本科教育教学评估,突
出思想政治教育、教授为本科生上课、生师比、生均课程门数、 优势特色专业、学位论文(毕业设计)指导、学生管理与服务、学生参加社会实践、毕业生发展、用人单位满意度等。改进学科评估,强化人才培养中心地位,淡化论文收录数、引用率、奖项数等数量指标,突出学科特色、质量和贡献,纠正片面以学术头衔评价学术水平的做法,教师成果严格按署名单位认定、 不随人走。探索建立应用型本科评价标准,突出培养相应专业能力和实践应用能力。制定“双一流”建设成效评价办法,突出培养一流人才、产出一流成果、主动服务国家需求,引导高校争创世界一流。改进师范院校评价,把办好师范教育作为第一职责,将培养合格教师作为主要考核指标。改进高校经费使用绩效评价,引导高校加大对教育教学、基础研究的支持力度。 改进高校国际交流合作评价,促进提升校际交流、来华留学、合作办学、海外人才引进等工作质量。探索开展高校服务全民终身学习情况评价,促进学习型社会建设。
(三)改革教师评价,推进践行教书育人使命
9.坚持把师德师风作为第一标准。坚决克服重科研轻教学、 重教书轻育人等现象,把师德表现作为教师资格定期注册、业
绩考核、职称评聘、评优奖励首要要求,强化教师思想政治素质考察,推动师德师风建设常态化、长效化。健全教师荣誉制度,发挥典型示范引领作用。全面落实新时代幼儿园、中小学、 高校教师职业行为准则,建立师德失范行为通报警示制度。对出现严重师德师风问题的教师,探索实施教育全行业禁入制度。
10.突出教育教学实绩。把认真履行教育教学职责作为评
价教师的基本要求,引导教师上好每一节课、关爱每一个学生。 幼儿园教师评价突出保教实践,把以游戏为基本活动促进儿童主动学习和全面发展的能力作为关键指标,纳入学前教育专业人才培养标准、幼儿教师职后培训重要内容。探索建立中小学教师教学述评制度,任课教师每学期须对每个学生进行学业述评,述评情况纳入教师考核内容。完善中小学教师绩效考核办法,绩效工资分配向班主任倾斜,向教学一线和教育教学效果突出的教师倾斜。健全“双师型”教师认定、聘用、考核等评价标准,突出实践技能水平和专业教学能力。规范高校教师聘用和职称评聘条件设置,不得将国(境)外学习经历作为限制性条件。把参与教研活动,编写教材、案例,指导学生毕业设计、就业、创新创业、社会实践、社团活动、竞赛展演等计入工作量。落实教授上课制度,高校应明确教授承担本(专)科生教学最低课时要求,确保教学质量,对未达到要求的给予年度或聘期考核不合格处理。支持建设高质量教学研究类学术期刊,鼓励高校学报向教学研究倾斜。完善教材质量监控和评价机制,实施教材建设国家奖励制度,每四年评选一次,对作出突出贡献的教师按规定进行表彰奖励。完善国家教学成果奖评选制度,优化获奖种类和入选名额分配。
11.强化一线学生工作。各级各类学校要明确领导干部和
教师参与学生工作的具体要求。落实中小学教师家访制度,将 家校联系情况纳入教师考核。高校领导班子成员年度述职要把 上思政课、联系学生情况作为重要内容。完善学校党政管理干 部选拔任用机制,原则上应有思政课教师、辅导员或班主任等
学生工作经历。高校青年教师晋升高一级职称,至少须有一年 担任辅导员、班主任等学生工作经历。
12.改进高校教师科研评价。突出质量导向,重点评价学
术贡献、社会贡献以及支撑人才培养情况,不得将论文数、项 目数、课题经费等科研量化指标与绩效工资分配、奖励挂钩。 根据不同学科、不同岗位特点,坚持分类评价,推行代表性成 果评价,探索长周期评价,完善同行专家评议机制,注重个人 评价与团队评价相结合。探索国防科技等特殊领域教师科研专 门评价办法。对取得重大理论创新成果、前沿技术突破、解决 重大工程技术难题、在经济社会事业发展中作出重大贡献的, 申报高级职称时论文可不作限制性要求。
13.推进人才称号回归学术性、荣誉性。切实精简人才“帽
子”,优化整合涉教育领域各类人才计划。不得把人才称号作 为承担科研项目、职称评聘、评优评奖、学位点申报的限制性 条件,有关申报书不得设置填写人才称号栏目。依据实际贡献 合理确定人才薪酬,不得将人才称号与物质利益简单挂钩。鼓 励中西部、东北地区高校“长江学者”等人才称号入选者与学 校签订长期服务合同,为实施国家和区域发展战略贡献力量。
(四)改革学生评价,促进德智体美劳全面发展
14.树立科学成才观念。坚持以德为先、能力为重、全面
发展,坚持面向人人、因材施教、知行合一,坚决改变用分数 给学生贴标签的做法,创新德智体美劳过程性评价办法,完善 综合素质评价体系,切实引导学生坚定理想信念、厚植爱国主
义情怀、加强品德修养、增长知识见识、培养奋斗精神、增强 综合素质。
15.完善德育评价。根据学生不同阶段身心特点,科学设
计各级各类教育德育目标要求,引导学生养成良好思想道德、心理素质和行为习惯,传承红色基因,增强“四个自信”,立志听党话、跟党走,立志扎根人民、奉献国家。通过信息化等手段,探索学生、家长、教师以及社区等参与评价的有效方式, 客观记录学生品行日常表现和突出表现,特别是践行社会主义核心价值观情况,将其作为学生综合素质评价的重要内容。
16.强化体育评价。建立日常参与、体质监测和专项运动
技能测试相结合的考查机制,将达到国家学生体质健康标准要 求作为教育教学考核的重要内容,引导学生养成良好锻炼习惯 和健康生活方式,锤炼坚强意志,培养合作精神。中小学校要 客观记录学生日常体育参与情况和体质健康监测结果,定期向 家长反馈。改进中考体育测试内容、方式和计分办法,形成激 励学生加强体育锻炼的有效机制。加强大学生体育评价,探索 在高等教育所有阶段开设体育课程。
17.改进美育评价。把中小学生学习音乐、美术、书法等
艺术类课程以及参与学校组织的艺术实践活动情况纳入学业要 求,促进学生形成艺术爱好、增强艺术素养,全面提升学生感 受美、表现美、鉴赏美、创造美的能力。探索将艺术类科目纳 入中考改革试点。推动高校将公共艺术课程与艺术实践纳入人 才培养方案,实行学分制管理,学生修满规定学分方能毕业。
18.加强劳动教育评价。实施大中小学劳动教育指导纲要,
明确不同学段、不同年级劳动教育的目标要求,引导学生崇尚劳动、尊重劳动。探索建立劳动清单制度,明确学生参加劳动的具体内容和要求,让学生在实践中养成劳动习惯,学会劳动、 学会勤俭。加强过程性评价,将参与劳动教育课程学习和实践情况纳入学生综合素质档案。
19.严格学业标准。完善各级各类学校学生学业要求,严
把出口关。对初、高中毕业班学生,学校须合理安排中高考结 束后至暑假前的教育活动。完善过程性考核与结果性考核有机 结合的学业考评制度,加强课堂参与和课堂纪律考查,引导学 生树立良好学风。探索学士学位论文(毕业设计)抽检试点工 作,完善博士、硕士学位论文抽检工作,严肃处理各类学术不 端行为。完善实习(实训)考核办法,确保学生足额、真实参 加实习(实训)。
20.深化考试招生制度改革。稳步推进中高考改革,构建
引导学生德智体美劳全面发展的考试内容体系,改变相对固化 的试题形式,增强试题开放性,减少死记硬背和“机械刷题” 现象。加快完善初、高中学生综合素质档案建设和使用办法, 逐步转变简单以考试成绩为唯一标准的招生模式。完善高等职 业教育“文化素质+职业技能”考试招生办法。深化研究生考试 招生改革,加强科研创新能力和实践能力考查。各级各类学校 不得通过设置奖金等方式违规争抢生源。探索建立学分银行制 度,推动多种形式学习成果的认定、积累和转换,实现不同类 型教育、学历与非学历教育、校内与校外教育之间互通衔接, 畅通终身学习和人才成长渠道。
(五)改革用人评价,共同营造教育发展良好环境
21.树立正确用人导向。党政机关、事业单位、国有企业 要带头扭转“唯名校”、“唯学历”的用人导向,建立以品德
和能力为导向、以岗位需求为目标的人才使用机制,改变人才 “高消费”状况,形成不拘一格降人才的良好局面。
22.促进人岗相适。各级公务员招录、事业单位和国有企
业招聘要按照岗位需求合理制定招考条件、确定学历层次,在招聘公告和实际操作中不得将毕业院校、国(境)外学习经历、 学习方式作为限制性条件。职业学校毕业生在落户、就业、参加机关企事业单位招聘、职称评聘、职务职级晋升等方面,与普通学校毕业生同等对待。用人单位要科学合理确定岗位职责, 坚持以岗定薪、按劳取酬、优劳优酬,建立重实绩、重贡献的激励机制。
三、组织实施
(一)落实改革责任。各级党委和政府要加强组织领导,
把深化教育评价改革列入重要议事日程,根据本方案要求,结 合实际明确落实举措。各级党委教育工作领导小组要加强统筹 协调、宣传引导和督促落实。中央和国家机关有关部门要结合 职责,及时制定配套制度。各级各类学校要狠抓落实,切实破 除“五唯”顽瘴痼疾。国家和各省(自治区、直辖市)选择有 条件的地方、学校和单位进行试点,发挥示范带动作用。教育 督导要将推进教育评价改革情况作为重要内容,对违反相关规 定的予以督促纠正,依规依法对相关责任人员严肃处理。
(二)加强专业化建设。构建政府、学校、社会等多元参
与的评价体系,建立健全教育督导部门统一负责的教育评估监测机制,发挥专业机构和社会组织作用。严格控制教育评价活动数量和频次,减少多头评价、重复评价,切实减轻基层和学校负担。各地要创新基础教育教研工作指导方式,严格控制以考试方式抽检评测学校和学生。创新评价工具,利用人工智能、 大数据等现代信息技术,探索开展学生各年级学习情况全过程纵向评价、德智体美劳全要素横向评价。完善评价结果运用, 综合发挥导向、鉴定、诊断、调控和改进作用。加强教师教育评价能力建设,支持有条件的高校设立教育评价、教育测量等相关学科专业,培养教育评价专门人才。加强国家教育考试工作队伍建设,完善教师参与命题和考务工作的激励机制。积极开展教育评价国际合作,参与联合国 2030 年可持续发展议程教 育目标实施监测评估,彰显中国理念,贡献中国方案。
(三)营造良好氛围。党政机关、事业单位、国有企业要
履职尽责,带动全社会形成科学的选人用人理念。新闻媒体要加大对科学教育理念和改革政策的宣传解读力度,合理引导预期,增进社会共识。构建覆盖城乡的家庭教育指导服务体系, 引导广大家长树立正确的教育观和成才观。各地要及时总结、宣传、推广教育评价改革的成功经验和典型案例,扩大辐射面, 提高影响力。
关于深化新时代教育督导体制机制改革的意见
(中共中央办公厅国务院办公厅印发 2020 年 2 月)
教育督导是教育法规定的一项基本教育制度。党中央、国 务院高度重视教育督导工作。党的十八大以来,教育督导在督 促落实教育法律法规和教育方针政策、规范办学行为、提高教 育质量等方面发挥了重要作用,但仍存在机构不健全、权威性 不够、结果运用不充分等突出问题,还不适应新时代教育改革 发展的要求。为深化新时代教育督导体制机制改革,充分发挥 教育督导作用,现提出如下意见。
一、总体要求
(一)指导思想。以习近平新时代中国特色社会主义思想为指导,全面贯彻党的十九大和全国教育大会精神,紧紧围绕确保教育优先发展、落实立德树人根本任务,以优化管理体制、
完善运行机制、强化结果运用为突破口,不断提高教育督导质 量和水平,推动有关部门、地方各级政府、各级各类学校和其 他教育机构(以下统称学校)切实履行教育职责。
(二)主要目标。到 2022 年,基本建成全面覆盖、运转
高效、结果权威、问责有力的中国特色社会主义教育督导体制机制。在督政方面,构建对地方各级政府的分级教育督导机制, 督促省、市、县三级政府履行教育职责。在督学方面,建立国家统筹制定标准、地方为主组织实施,对学校进行督导的工作机制,指导学校不断提高教育质量。在评估监测方面,建立教育督导部门统一归口管理、多方参与的教育评估监测机制,为
改善教育管理、优化教育决策、指导教育工作提供科学依据。
二、进一步深化教育督导管理体制改革
(三)完善教育督导机构设置。国务院设立教育督导委员
会,由分管教育工作的国务院领导同志任主任,教育部部长和国务院协助分管教育工作的副秘书长任副主任。国务院教育督导委员会成员包括中央组织部、中央宣传部、国家发展改革委、 教育部、科技部、工业和信息化部、国家民委、公安部、财政部、人力资源社会保障部、自然资源部、住房城乡建设部、农业农村部、国家卫生健康委、应急管理部、市场监管总局、体育总局、共青团中央等部门和单位有关负责同志,办公室设在教育部,承担日常工作。教育部设立总督学、副总督学,负责具体工作落实。各省(自治区、直辖市)结合实际,比照上述做法,强化地方各级政府教育督导职能,理顺管理体制,健全机构设置,创新工作机制,充实教育督导力量,确保负责教育督导的机构独立行使职能。
(四)全面落实教育督导职能。国务院教育督导委员会每
年组织一次综合督导,根据需要开展专项督导。国务院教育督导委员会办公室负责拟定教育督导规章制度和标准。各级教育督导机构要严格依照《教育督导条例》等法律法规,强化督政、 督学、评估监测职能,加强对下一级政府履行教育职责的督导, 重在发现问题、诊断问题、督促整改,确保党和国家的教育方针政策落地生根。
(五)充分发挥教育督导委员会成员单位作用。健全各级
教育督导机构工作规程,明晰相关单位职责,建立沟通联络机
制,形成统一协调、分工负责、齐抓共管的工作格局。相关单 位要安排专门人员负责联系教育督导工作。国务院教育督导委 员会成员要积极参加督导,履行应尽职责。
(六)强化对地方各级教育督导机构的指导。上级教育督
导机构要加强对下级教育督导机构的指导和管理。地方各级教 育督导机构的年度工作计划、重大事项和督导结果须向上一级 教育督导机构报告。
三、进一步深化教育督导运行机制改革
(七)加强对地方政府履行教育职责的督导。完善政府履
行教育职责评价体系,定期开展督导评价工作。重点督导评价 党中央、国务院重大教育决策部署落实情况,主要包括办学标 准执行、教育投入落实和经费管理、教师编制待遇、教育扶贫 和重大教育工程项目实施等情况。各级教育督导机构要集中研 究督导发现的问题,督促整改落实,确保督导发挥作用。加强 义务教育均衡发展督导评估认定和监测复查工作,完善控辍保 学督导机制和考核问责机制。组织教育热点难点问题和重点工 作专项督导,及时开展重大教育突发事件督导。
(八)加强对学校的督导。完善学校督导的政策和标准,
对学校开展经常性督导,引导学校办出特色、办出水平,促进学生德智体美劳全面发展。重点督导学校落实立德树人情况, 主要包括学校党建及党建带团建队建、教育教学、科学研究、师德师风、资源配置、教育收费、安全稳定等情况。指导学校建立自我督导体系,优化学校内部治理。完善督学责任区制度, 落实常态督导,督促学校规范办学行为。原则上,学校校(园)
长在一个任期结束时,要接受一次综合督导。各地要加强对民 办学校的全方位督导。
(九)加强和改进教育评估监测。建立健全各级各类教育
监测制度,引导督促学校遵循教育规律,聚焦教育教学质量。 完善评估监测指标体系,加强对学校教师队伍建设、办学条件 和教育教学质量的评估监测。开展幼儿园办园行为、义务教育 各学科学习质量、中等职业学校办学能力、高等职业院校适应 社会需求能力评估。继续实施高等教育评估,开展博士硕士学 位论文抽检,严肃处理学位论文造假等学术不端行为。积极探 索建立各级教育督导机构通过政府购买服务方式、委托第三方 评估监测机构和社会组织开展教育评估监测的工作机制。
(十)改进教育督导方式方法。大力强化信息技术手段应
用,充分利用互联网、大数据、云计算等开展督导评估监测工作。遵循教育督导规律,坚持综合督导与专项督导相结合、过程性督导与结果性督导相结合、日常督导与随机督导相结合、明察与暗访相结合,不断提高教育督导的针对性和实效性。加强教育督导工作统筹管理,科学制定督导计划,控制督导频次, 避免给学校和教师增加负担、干扰正常教学秩序。
四、进一步深化教育督导问责机制改革
(十一)完善报告制度。各级教育督导机构开展督导工作, 均要形成督导报告,并充分利用政府门户网站、新闻媒体及新
媒体等载体,以适当方式向社会公开,接受人民群众监督。对 落实党中央、国务院教育决策部署不力和违反有关教育法律法 规的行为,要在新闻媒体予以曝光。
(十二)规范反馈制度。各级教育督导机构要及时向被督
导单位反馈督导结果,逐项反馈存在的问题,下达整改决定, 提出整改要求。
(十三)强化整改制度。各级教育督导机构要督促被督导
单位牢固树立“问题必整改,整改必到位”的责任意识,切实 维护督导严肃性。对整改不到位、不及时的,要发督办单,限 期整改。被督导单位要针对问题,全面整改,及时向教育督导 机构报告整改结果并向社会公布整改情况。被督导单位的主管 部门要指导督促被督导单位落实整改意见,整改不力要负连带 责任。
(十四)健全复查制度。各级教育督导机构对本行政区域
内被督导事项建立“回头看”机制,针对上级和本级教育督导 机构督导发现问题的整改情况及时进行复查,随时掌握整改情 况,防止问题反弹。
(十五)落实激励制度。地方各级政府要对教育督导结果
优秀的被督导单位及有关负责人进行表彰,在政策支持、资源 配置和领导干部考核、任免、奖惩中注意了解教育督导结果及 整改情况。
(十六)严肃约谈制度。对贯彻落实党的教育方针和党中
央、国务院教育决策部署不坚决不彻底,履行教育职责不到位, 教育攻坚任务完成严重滞后,办学行为不规范,教育教学质量下降,安全问题较多或拒不接受教育督导的被督导单位,由教育督导机构对其相关负责人进行约谈。约谈要严肃认真,作出书面记录并报送被督导单位所在地党委和政府以及上级部门备
案,作为政绩和绩效考核的重要依据。
(十七)建立通报制度。对教育督导发现的问题整改不力、 推诿扯皮、不作为或没有完成整改落实任务的被督导单位,由
教育督导机构将教育督导结果、工作表现和整改情况通报其所 在地党委和政府以及上级部门,建议其领导班子成员不得评优 评先、提拔使用或者转任重要职务。
(十八)压实问责制度。整合教育监管力量,建立教育督
导与教育行政审批、处罚、执法的联动机制。对年度目标任务未完成、履行教育职责评价不合格,阻挠、干扰和不配合教育督导工作的被督导单位,按照有关规定予以通报并对相关负责人进行问责;对于民办学校存在此类情况的,责成教育行政主管部门依法督促学校撤换相关负责人。对教育群体性事件多发高发、应对不力、群众反映强烈,因履行教育职责严重失职导致发生重大安全事故或重大涉校案事件,威胁恐吓、打击报复教育督导人员的被督导单位,根据情节轻重,按照有关规定严肃追究相关单位负责人的责任;对于民办学校存在此类情况的, 审批部门要依法吊销办学许可证。督学在督导过程中,发现违法办学、侵犯受教育者和教师及学校合法权益、教师师德失范等违法行为的,移交相关执法部门调查处理;涉嫌犯罪的,依法追究刑事责任。问责和处理结果要及时向社会公布。
五、进一步深化督学聘用和管理改革
(十九)配齐配强各级督学。国务院教育督导委员会办公 室按照《教育督导条例》规定,聘任讲政治、敢担当、懂教育 的国家督学。地方各级政府要高度重视教育督导队伍建设,按
照当地学校数、学生数实际需要,综合考虑工作任务、地理因素、交通条件等,建设一支数量充足、结构合理、业务精湛、廉洁高效、专兼结合的督学队伍。原则上,各地督学按与学校数 1:5 的比例配备,部分学生数较多的学校按 1:1 的比例配备。专兼职督学的具体比例由各省份根据实际情况确定。
(二十)创新督学聘用方式。完善督学选聘标准,健全督
学遴选程序,择优选聘各级督学。结合教育督导职能和当前实 际,探索从退休时间不长且身体健康的干部中,聘用一批政治 素质过硬、专业经历丰富、工作责任心强的督学,专门从事督 政工作;从退休时间不长且身体健康的校长、教师、专家中, 聘用一批业务优秀、工作敬业、有多岗位从业经验的督学,专 门从事学校督导工作。保证各级教育督导机构都有一批恪尽职 守、敢于督导、精于督导的督学骨干力量,保证督学队伍相对 稳定。
(二十一)提高督学专业化水平。完善督学培训机制,制
定培训规划,出台培训大纲,编制培训教材,将督学培训纳入 教育管理干部培训计划,开展督学专业化培训,扎实做好分级 分类培训工作,提升督学队伍专业水平和工作能力。逐步扩大 专职督学比例。强化督学实绩考核,对认真履职、成效显著的 督学,以适当方式予以奖励,激发督学的工作主动性积极性。 建立督学退出机制。
(二十二)严格教育督导队伍管理监督。各级政府建立对
本级教育督导机构的监督制度,各级教育督导机构要完善对下 级教育督导机构的监督,健全教育督导岗位责任追究机制。严
守政治纪律和政治规矩,不断提高教育督导队伍政治素质。加强职业道德建设,确保督导人员恪守职业操守,做到依法督导、 文明督导。严格执行廉政纪律和工作纪律,督促各级督学坚持原则,无私无畏,敢于碰硬,做到忠诚、干净、担当。严格实行分级分类管理,对督学的违纪违规行为,要认真查实,严肃处理。公开挂牌督学的联系方式,接受社会监督。
六、进一步深化教育督导保障机制改革
(二十三)加强教育督导法治建设。完善教育督导法律法 规,加快相关规章制度建设,推动地方出台配套法规政策。强
化程序意识,细化工作规范,完善督导流程,使教育督导各个 方面、各个环节的工作都有章可循。
(二十四)切实落实教育督导条件保障。各级政府应将教
育督导工作经费纳入本级财政预算,由教育督导机构统筹使用, 按规定妥善解决教育督导工作人员尤其是兼职督学因教育督导工作产生的通信、交通、食宿、劳务等费用。各级政府要在办公用房、设备等方面,为教育督导工作提供必要条件,保证教育督导各项工作有效开展。
(二十五)加快构建教育督导信息化平台。整合构建全国
统一、分级使用、开放共享的教育督导信息化管理平台,逐步 形成由现代信息技术和大数据支撑的智能化督导体系,提高教 育督导的信息化、科学化水平。
(二十六)加强教育督导研究。围绕教育督导领域重大问
题,组织开展系统深入研究,提出改进完善建议,加强政策储 备。采取适当方式,重点支持有关高校和科研机构持续开展教
育督导研究,培养壮大教育督导研究力量。
七、工作要求
(二十七)加强组织领导。有关部门和地方各级政府要充
分认识深化新时代教育督导体制机制改革的重要意义,按照本 意见确定的目标和任务,加强组织协调,抓好落实。地方各级 政府要结合实际,研究提出具体落实措施。
(二十八)加强督导检查。国务院教育督导委员会要加强
对本意见落实情况的督促检查,落实情况要作为对有关部门和 地方各级政府及其主要负责人进行考核、奖惩的重要依据。对 落实工作成效显著的责任单位及负责人,按照规定予以表彰; 对落实不到位的责任单位依法依规进行责任追究。
教育部关于加快建设高水平本科教育全面提高人才培养能力的意见
教高〔2018〕2 号
各省、自治区、直辖市教育厅(教委),新疆生产建设兵团教 育局,有关部门(单位)教育司(局),部属各高等学校、部 省合建各高等学校:
为深入贯彻习近平新时代中国特色社会主义思想和党的十九大精神,全面贯彻落实全国教育大会精神,紧紧围绕全面提高人才培养能力这个核心点,加快形成高水平人才培养体系, 培养德智体美劳全面发展的社会主义建设者和接班人,现就加快建设高水平本科教育、全面提高人才培养能力提出如下意见。
一、建设高水平本科教育的重要意义和形势要求
1.深刻认识建设高水平本科教育的重要意义。建设教育强 国是中华民族伟大复兴的基础工程。高等教育是国家发展水平
和发展潜力的重要标志。统筹推进“五位一体”总体布局和协 调推进“四个全面”战略布局,建成社会主义现代化强国,实 现中华民族伟大复兴,对高等教育的需要,对科学知识和优秀 人才的需要,比以往任何时候都更为迫切。本科生是高素质专 门人才培养的最大群体,本科阶段是学生世界观、人生观、价 值观形成的关键阶段,本科教育是提高高等教育质量的最重要 基础。办好我国高校,办出世界一流大学,人才培养是本,本 科教育是根。建设高等教育强国必须坚持“以本为本”,加快
建设高水平本科教育,培养大批有理想、有本领、有担当的高素质专门人才,为全面建成小康社会、基本实现社会主义现代化、建成社会主义现代化强国提供强大的人才支撑和智力支持。
2.准确把握建设高水平本科教育的形势要求。当前,我国
高等教育正处于内涵发展、质量提升、改革攻坚的关键时期和全面提高人才培养能力、建设高等教育强国的关键阶段。进入新时代以来,高等教育发展取得了历史性成就,高等教育综合改革全面推进,高校办学更加聚焦人才培养,立德树人成效显著。但人才培养的中心地位和本科教学的基础地位还不够巩固, 一些学校领导精力、教师精力、学生精力、资源投入仍不到位, 教育理念仍相对滞后,评价标准和政策机制导向仍不够聚焦。高等学校必须主动适应国家战略发展新需求和世界高等教育发展新趋势,牢牢抓住全面提高人才培养能力这个核心点,把本科教育放在人才培养的核心地位、教育教学的基础地位、新时代教育发展的前沿地位,振兴本科教育,形成高水平人才培养体系,奋力开创高等教育新局面。
二、建设高水平本科教育的指导思想和目标原则
3.指导思想。以习近平新时代中国特色社会主义思想为指
导,全面贯彻落实党的十九大精神,全面贯彻党的教育方针, 坚持教育为人民服务、为中国共产党治国理政服务、为巩固和 发展中国特色社会主义制度服务、为改革开放和社会主义现代 化建设服务,全面落实立德树人根本任务,准确把握高等教育 基本规律和人才成长规律,以“回归常识、回归本分、回归初 心、回归梦想”为基本遵循,激励学生刻苦读书学习,引导教
师潜心教书育人,努力培养德智体美劳全面发展的社会主义建 设者和接班人,为建设社会主义现代化强国和实现中华民族伟 大复兴的中国梦提供强有力的人才保障。
4.总体目标。经过 5 年的努力,“四个回归”全面落实,
初步形成高水平的人才培养体系,建成一批立德树人标杆学校, 建设一批一流本科专业点,引领带动高校专业建设水平和人才培养能力全面提升,学生学习成效和教师育人能力显著增强; 协同育人机制更加健全,现代信息技术与教育教学深度融合, 高等学校质量督导评估制度更加完善,大学质量文化建设取得显著成效。到 2035 年,形成中国特色、世界一流的高水平本科教育,为建设高等教育强国、加快实现教育现代化提供有力支撑。
5.基本原则。
——坚持立德树人,德育为先。把立德树人内化到大学建设和管理各领域、各方面、各环节,坚持以文化人、以德育人, 不断提高学生思想水平、政治觉悟、道德品质、文化素养,教育学生明大德、守公德、严私德。
——坚持学生中心,全面发展。以促进学生全面发展为中 心,既注重“教得好”,更注重“学得好”,激发学生学习兴 趣和潜能,激励学生爱国、励志、求真、力行,增强学生的社 会责任感、创新精神和实践能力。
——坚持服务需求,成效导向。主动对接经济社会发展需 求,优化专业结构,完善课程体系,更新教学内容,改进教学 方法,切实提高高校人才培养的目标达成度、社会适应度、条
件保障度、质保有效度和结果满意度。
——坚持完善机制,持续改进。以创新人才培养机制为重点,形成招生、培养与就业联动机制,完善专业动态调整机制, 健全协同育人机制,优化实践育人机制,强化质量评价保障机制,形成人才培养质量持续改进机制。
——坚持分类指导,特色发展。推动高校分类发展,引导 各类高校发挥办学优势,在不同领域各展所长,建设优势特色 专业,提高创新型、复合型、应用型人才培养质量,形成全局 性改革成果。
三、把思想政治教育贯穿高水平本科教育全过程
6.坚持正确办学方向。要全面加强高校党的建设,毫不动 摇地坚持社会主义办学方向,办好高校马克思主义学院和思想
政治理论课,加强面向全体学生的马克思主义理论教育,深化 中国特色社会主义和中国梦宣传教育,大力推进习近平新时代 中国特色社会主义思想进教材、进课堂、进头脑,不断增强学 生的道路自信、理论自信、制度自信和文化自信。
7.坚持德才兼修。把立德树人的成效作为检验学校一切工
作的根本标准,加强理想信念教育,厚植爱国主义情怀,把社 会主义核心价值观教育融入教育教学全过程各环节,全面落实 到质量标准、课堂教学、实践活动和文化育人中,帮助学生正 确认识历史规律、准确把握基本国情,掌握科学的世界观、方 法论。深入开展道德教育和社会责任教育,引导学生养成良好 的道德品质和行为习惯,崇德向善、诚实守信,热爱集体、关 心社会。
8.提升思政工作质量。加强高校思想政治工作体系建设,
深入实施高校思想政治工作质量提升工程,建立健全系统化育 人长效机制,一体化构建内容完善、标准健全、运行科学、保 障有力、成效显著的高校思想政治工作质量体系。把握师生思 想特点和发展需求,优化内容供给、改进工作方法、创新工作 载体,激活高校思想政治工作内生动力,不断提高师生的获得 感。
9.强化课程思政和专业思政。在构建全员、全过程、全方
位“三全育人”大格局过程中,着力推动高校全面加强课程思 政建设,做好整体设计,根据不同专业人才培养特点和专业能 力素质要求,科学合理设计思想政治教育内容。强化每一位教 师的立德树人意识,在每一门课程中有机融入思想政治教育元 素,推出一批育人效果显著的精品专业课程,打造一批课程思 政示范课堂,选树一批课程思政优秀教师,形成专业课教学与 思想政治理论课教学紧密结合、同向同行的育人格局。
四、围绕激发学生学习兴趣和潜能深化教学改革
10.改革教学管理制度。坚持从严治校,依法依规加强教 学管理,规范本科教学秩序。推进辅修专业制度改革,探索将
辅修专业制度纳入国家学籍学历管理体系,允许学生自主选择 辅修专业。完善学分制,推动健全学分制收费管理制度,扩大 学生学习自主权、选择权,鼓励学生跨学科、跨专业学习,允 许学生自主选择专业和课程。鼓励学生通过参加社会实践、科 学研究、创新创业、竞赛活动等获取学分。支持有条件的高校 探索为优秀毕业生颁发荣誉学位,增强学生学习的荣誉感和主
动性。
11.推动课堂教学革命。以学生发展为中心,通过教学改 革促进学习革命,积极推广小班化教学、混合式教学、翻转课
堂,大力推进智慧教室建设,构建线上线下相结合的教学模式。 因课制宜选择课堂教学方式方法,科学设计课程考核内容和方式,不断提高课堂教学质量。积极引导学生自我管理、主动学习,激发求知欲望,提高学习效率,提升自主学习能力。
12.加强学习过程管理。加强考试管理,严格过程考核,
加大过程考核成绩在课程总成绩中的比重。健全能力与知识考 核并重的多元化学业考核评价体系,完善学生学习过程监测、 评估与反馈机制。加强对毕业设计(论文)选题、开题、答辩 等环节的全过程管理,对形式、内容、难度进行严格监控,提 高毕业设计(论文)质量。综合应用笔试、口试、非标准答案 考试等多种形式,全面考核学生对知识的掌握和运用,以考辅 教、以考促学,激励学生主动学习、刻苦学习。
13.强化管理服务育人。按照管理育人、服务育人的理念
和要求,系统梳理、修订完善与在校大学生学习、生活等相关的各项管理制度,形成依法依规、宽严相济、科学管用的学生管理制度体系。探索建立大学生诚信制度,推动与国家诚信体系建设相衔接。探索建立反映大学生全面发展、个性发展的国家学生信息管理服务平台,为大学生升学、就业、创业提供权威、丰富的学生发展信息服务。高度重视并加强毕业生就业工作,提升就业指导服务水平,定期发布高校就业质量年度报告, 建立就业与招生、人才培养联动机制。
14.深化创新创业教育改革。把深化高校创新创业教育改
革作为推进高等教育综合改革的突破口,面向全体、分类施教、 结合专业、强化实践,促进学生全面发展。推动创新创业教育与专业教育、思想政治教育紧密结合,深化创新创业课程体系、 教学方法、实践训练、队伍建设等关键领域改革。强化创新创业实践,搭建大学生创新创业与社会需求对接平台。加强创新创业示范高校建设,强化创新创业导师培训,发挥“互联网+” 大赛引领推动作用,提升创新创业教育水平。鼓励符合条件的学生参加职业资格考试,支持学生在完成学业的同时,获取多种资格和能力证书,增强创业就业能力。
15.提升学生综合素质。发展素质教育,深入推进体育、
美育教学改革,加强劳动教育,促进学生身心健康,提高学生 审美和人文素养,在学生中弘扬劳动精神,教育引导学生崇尚 劳动、尊重劳动。把国家安全教育融入教育教学,提升学生国 家安全意识和提高维护国家安全能力。把生态文明教育融入课 程教学、校园文化、社会实践,增强学生生态文明意识。广泛 开展社会调查、生产劳动、志愿服务、科技发明、勤工助学等 社会实践活动,增强学生表达沟通、团队合作、组织协调、实 践操作、敢闯会创的能力。
五、全面提高教师教书育人能力
16.加强师德师风建设。坚持把师德师风作为教师素质评
价的第一标准,健全师德考核制度,建立教师个人信用记录, 完善诚信承诺和失信惩戒机制,推动师德建设常态化长效化, 引导广大教师教书育人和自我修养相结合,做到以德立身、以
德立学、以德施教,更好担当起学生健康成长指导者和引路人 的责任。
17.提升教学能力。加强高校教师教学发展中心建设,全
面开展教师教学能力提升培训。深入实施中西部高校新入职教师国培项目和青年骨干教师访问学者项目。大力推动两院院士、 国家“千人计划”“万人计划”专家、“长江学者奖励计划” 入选者、国家杰出青年科学基金获得者等高层次人才走上本科教学一线并不断提高教书育人水平,完善教授给本科生上课制度,实现教授全员给本科生上课。因校制宜,建立健全多种形式的基层教学组织,广泛开展教育教学研究活动,提高教师现代信息技术与教育教学深度融合的能力。
18.充分发挥教材育人功能。推进马工程重点教材统一编
写、统一审查、统一使用,健全编写修订机制。鼓励和支持专 业造诣高、教学经验丰富的专家学者参与教材编写,提高教材 编写质量。加强教材研究,创新教材呈现方式和话语体系,实 现理论体系向教材体系转化、教材体系向教学体系转化、教学 体系向学生的知识体系和价值体系转化,使教材更加体现科学 性、前沿性,进一步增强教材针对性和实效性。
19.改革评价体系。深化高校教师考核评价制度改革,坚
持分类指导与分层次评价相结合,根据不同类型高校、不同岗 位教师的职责特点,教师分类管理和分类评价办法,分类分层 次分学科设置评价内容和评价方式。加强对教师育人能力和实 践能力的评价与考核。加强教育教学业绩考核,在教师专业技 术职务晋升中施行本科教学工作考评一票否决制。加大对教学
业绩突出教师的奖励力度,在专业技术职务评聘、绩效考核和 津贴分配中把教学质量和科研水平作为同等重要的依据,对主 要从事教学工作人员,提高基础性绩效工资额度,保证合理的 工资水平。
六、大力推进一流专业建设
20.实施一流专业建设“双万计划”。专业是人才培养的
基本单元,是建设高水平本科教育、培养一流人才的“四梁八 柱”。以建设面向未来、适应需求、引领发展、理念先进、保 障有力的一流专业为目标,建设 1 万个国家级一流专业点和 1 万个省级一流专业点,引领支撑高水平本科教育。“双一流” 高校要率先建成一流专业,应用型本科高校要结合办学特色努 力建设一流专业。
21.提高专业建设质量。适应新时代对人才的多样化需求,
推动高校及时调整专业人才培养方案,定期更新教学大纲,适时修订专业教材,科学构建课程体系。适应高考综合改革需求, 进一步完善招生选拔机制,推动招生与人才培养的有效衔接。推动高校建立专业办学条件主动公开制度,加强专业质量建设, 提高学生和社会的满意度。
22.动态调整专业结构。深化高校本科专业供给侧改革,
建立健全专业动态调整机制,做好存量升级、增量优化、余量 消减。主动布局集成电路、人工智能、云计算、大数据、网络 空间安全、养老护理、儿科等战略性新兴产业发展和民生急需 相关学科专业。推动各地、各行业、各部门完善人才需求预测 预警机制,推动高校形成就业与招生计划、人才培养的联动机
制。
23.优化区域专业布局。围绕落实国家主体功能区规划和
区域经济社会发展需求,加强省级统筹,建立完善专业区域布 局优化机制。结合区域内高校学科专业特色和优势,加强专业 布局顶层设计,因地制宜,分类施策,加强指导,及时调整与 发展需求不相适应的专业,培育特色优势专业集群,打造专业 建设新高地,提升服务区域经济社会发展能力。
七、推进现代信息技术与教育教学深度融合
24.重塑教育教学形态。加快形成多元协同、内容丰富、
应用广泛、服务及时的高等教育云服务体系,打造适应学生自主学习、自主管理、自主服务需求的智慧课堂、智慧实验室、智慧校园。大力推动互联网、大数据、人工智能、虚拟现实等现代技术在教学和管理中的应用,探索实施网络化、数字化、智能化、个性化的教育,推动形成“互联网+高等教育”新形态, 以现代信息技术推动高等教育质量提升的“变轨超车”。
25.大力推进慕课和虚拟仿真实验建设。发挥慕课在提高
质量、促进公平方面的重大作用,制定慕课标准体系,规范慕 课建设管理,规划建设一批高质量慕课,推出 3000 门国家精品
在线开放课程,示范带动课程建设水平的整体提升。建设 1000 项左右国家虚拟仿真实验教学项目,提高实验教学质量和水平。
26.共享优质教育资源。大力加强慕课在中西部高校的推
广使用,加快提升中西部高校教学水平。建立慕课学分认定制 度。以 1 万门国家级和 1 万门省级一流线上线下精品课程建设为牵引,推动优质课程资源开放共享,促进慕课等优质资源平
台发展,鼓励教师多模式应用,鼓励学生多形式学习,提升公 共服务水平,推动形成支持学习者人人皆学、处处能学、时时 可学的泛在化学习新环境。
八、构建全方位全过程深融合的协同育人新机制
27.完善协同育人机制。建立与社会用人部门合作更加紧 密的人才培养机制。健全培养目标协同机制,与相关部门联合
制订人才培养标准,完善人才培养方案。健全教师队伍协同机 制,统筹专兼职教师队伍建设,促进双向交流,提高实践教学 水平。健全资源共享机制,推动将社会优质教育资源转化为教 育教学内容。健全管理协同机制,推动相关部门与高校搭建对 接平台,对人才培养进行协同管理,培养真正适应经济社会发 展需要的高素质专门人才。
28.加强实践育人平台建设。综合运用校内外资源,建设
满足实践教学需要的实验实习实训平台。加强校内实验教学资 源建设,构建功能集约、资源共享、开放充分、运作高效的实 验教学平台。建设学生实习岗位需求对接网络平台,征集、发 布企业和学生实习需求信息,为学生实习实践提供服务。进一 步提高实践教学的比重,大力推动与行业部门、企业共同建设 实践教育基地,切实加强实习过程管理,健全合作共赢、开放 共享的实践育人机制。
29.强化科教协同育人。结合重大、重点科技计划任务,
建立科教融合、相互促进的协同培养机制。推动国家级、省部 级科研基地向本科生开放,为本科生参与科研创造条件,推动 学生早进课题、早进实验室、早进团队,将最新科研成果及时
转化为教育教学内容,以高水平科学研究支撑高质量本科人才培养。依托大学科技园、协同创新中心、工程研究中心、重点研究基地和学校科技成果,搭建学生科学实践和创新创业平台, 推动高质量师生共创,增强学生创新精神和科研能力。
30.深化国际合作育人。主动服务国家对外开放战略,积
极融入“一带一路”建设,推进与国外高水平大学开展联合培 养,支持中外高校学生互换、学分互认、学位互授联授,推荐 优秀学生到国际组织任职、实习,选拔高校青年教师学术带头 人赴国外高水平机构访学交流,加快引进国外优质教育资源, 培养具有宽广国际视野的新时代人才。
31.深化协同育人重点领域改革。推进校企深度融合,加
快发展“新工科”,探索以推动创新与产业发展为导向的工程 教育新模式。促进医教协同,推进院校教育和毕业后教育紧密 衔接,共建医学院和附属医院。深化农科教结合,协同推进学 校与地方、院所、企业育人资源互动共享,建设农科教合作人 才培养基地。深入推进法学教育和司法实践紧密结合,实施高 校与法治实务部门交流“万人计划”。适应媒体深度融合和行 业创新发展,深化宣传部门与高校共建新闻学院。完善高校与 地方政府、中小学“三位一体”协同育人机制,创建国家教师 教育创新实验区。深化科教结合,加强高校与各类科研院所协 作,提高基础学科拔尖人才培养能力。
九、加强大学质量文化建设
32.完善质量评价保障体系。进一步转变政府职能,推进 管办评分离,构建以高等学校内部质量保障为基础,教育行政
部门为引导,学术组织、行业部门和社会机构共同参与的高等 教育质量保障体系。把人才培养水平和质量作为评价大学的首 要指标,突出学生中心、产出导向、持续改进,激发高等学校 追求卓越,将建设质量文化内化为全校师生的共同价值追求和 自觉行为,形成以提高人才培养水平为核心的质量文化。
33.强化高校质量保障主体意识。完善高校自我评估制度,
健全内部质量保障体系。要按照《普通高等学校本科专业类教 学质量国家标准》及有关行业标准,根据学校自身办学实际和 发展目标,构建教育基本标准,确立人才培养要求,并对照要 求建立本科教学自我评估制度。要将评估结果作为校务公开的 重要内容向社会公开。
34.强化质量督导评估。通过督导评估,引导高等学校合
理定位、办出水平、办出特色,推进教学改革,提高人才培养质量。完善督导评估机制,形成动态监测、定期评估和专项督导的新型评估体系。建设好高等教育质量监测国家数据平台, 利用互联网和大数据技术,形成覆盖高等教育全流程、全领域的质量监测网络体系。规范本科教学工作审核评估和合格评估, 开展本科专业评估。推进高等学校本科专业认证工作,开展保合格、上水平、追卓越的三级专业认证。针对突出质量问题开展专项督导检查。强化评估认证结果的应用,建立评估认证结果公示和约谈、整改复查机制。
35.发挥专家组织和社会机构在质量评价中的作用。充分
发挥高等学校教学指导委员会、高等学校本科教学工作评估专 家委员会等学术组织在标准制订、评估监测及学风建设方面的
重要作用。充分发挥行业部门在人才培养、需求分析、标准制 订和专业认证等方面的作用。通过政府购买服务方式,支持社 会专业评估机构开展高等教育质量评估。
十、切实做好高水平本科教育建设工作的组织实施
36.加强组织领导。地方各级教育行政部门、各高校要把 建设高水平本科教育作为全面贯彻习近平新时代中国特色社会
主义思想,全面贯彻党的教育方针,落实立德树人根本任务, 培养社会主义建设者和接班人的重大战略任务。要组织开展新 时代全面提高人才培养能力思想大讨论,增强全体教职员工育 人意识和育人本领。要加强领导,统筹协调,精心组织,形成 合力,研究制定相关政策,积极协调和动员各方面力量支持高 水平本科教育建设。
37.强化高校主体责任。各高校要把建设高水平本科教育
作为新时代学校建设改革发展的重点任务,结合本校实际,制 定实施方案,明确建设目标、重点内容和保障措施。高校党委 会、常委会和校长办公会要定期研究,书记校长及分管负责人 要经常性研究本科教育工作,相关部门和院系负责人要切实担 起责任,具体负责组织实施,确保达到预期成效。
38.加强地方统筹。各地教育行政部门要结合实际,科学
制定本地区高水平本科教育建设的总体规划和政策措施,并做 好与教育规划和改革任务的有效衔接,健全领导体制、决策机 制和评估机制,科学配置公共资源,指导和督促高校将建设目 标、任务、政策、举措落到实处。
39.强化支持保障。教育部会同有关部门围绕高水平本科
教育建设,加大政策支持力度,制定实施“六卓越一拔尖”计 划 2.0 等重大项目。各地教育主管部门要加强政策协调配套, 统筹地方财政高等教育资金和中央支持地方高校改革发展资金, 引导支持地方高校推进高水平本科教育建设。各高校要根据自 身建设计划,加大与国家和地方政策的衔接、配套和执行力度, 加大对本科教育的投入力度。中央部门所属高校要统筹利用中 央高校教育教学改革专项等中央高校预算拨款和其他各类资源, 结合学校实际,支持高水平本科教育建设。
40.注重总结宣传。加强分类指导,建立激励机制,保护
和激发基层首创精神,鼓励各地各校积极探索,勇于创新,创造性地开展高水平本科教育建设工作。对建设中涌现的好做法和有效经验,要及时总结提炼,充分发挥示范带动作用,特别注重将带有共性的、规律性的做法经验形成可推广的政策制度。 加强对高校改革实践成果的宣传,推动全社会进一步关心支持高等教育事业发展,为建设高水平本科教育创造良好的社会环境和舆论氛围。
教育部
2018 年 9 月 17 日
教育部关于深化本科教育教学改革全面提高人才培养质量的意见
(教高〔2019〕6 号)
各省、自治区、直辖市教育厅(教委),新疆生产建设兵团教 育局,有关部门(单位)教育司(局),部属各高等学校、部 省合建各高等学校:
为深入贯彻全国教育大会精神和《中国教育现代化 2035》, 全面落实新时代全国高等学校本科教育工作会议和直属高校工作咨询委员会第二十八次全体会议精神,坚持立德树人,围绕学生忙起来、教师强起来、管理严起来、效果实起来,深化本科教育教学改革,培养德智体美劳全面发展的社会主义建设者和接班人,现提出如下意见。
一、严格教育教学管理
1.把思想政治教育贯穿人才培养全过程。坚持把立德树人 成效作为检验高校一切工作的根本标准,用习近平新时代中国
特色社会主义思想铸魂育人,加快构建高校思想政治工作体系, 推动形成“三全育人”工作格局。把思想政治理论课作为落实立德树人根本任务的关键课程,推动思想政治理论课改革创新, 建设一批具有示范效应的思想政治理论课,不断增强思想政治理论课的思想性、理论性和亲和力、针对性。把课程思政建设作为落实立德树人根本任务的关键环节,坚持知识传授与价值引领相统一、显性教育与隐性教育相统一,充分发掘各类课程和教学方式中蕴含的思想政治教育资源,建成一批课程思政示
范高校,推出一批课程思政示范课程,选树一批课程思政优秀 教师,建设一批课程思政教学研究示范中心,引领带动全员全 过程全方位育人。
2.激励学生刻苦学习。高校要切实加强学风建设,教育引
导学生爱国、励志、求真、力行。要提升学业挑战度,强化人 才培养方案、教学过程和教学考核等方面的质量要求,科学合 理设置学分总量和课程数量,增加学生投入学习的时间,提高 自主学习时间比例,引导学生多读书、深思考、善提问、勤实 践。合理增加学生阅读量和体育锻炼时间,以适当方式纳入考 核成绩。积极组织学生参加社会调查、生产劳动、志愿服务、 公益活动、科技发明和勤工助学等实践活动。
3.全面提高课程建设质量。立足经济社会发展需求和人才
培养目标,优化公共课、专业基础课和专业课比例结构,加强 课程体系整体设计,提高课程建设规划性、系统性,避免随意 化、碎片化,坚决杜绝因人设课。实施国家级和省级一流课程 建设“双万计划”,着力打造一大批具有高阶性、创新性和挑 战度的线下、线上、线上线下混合、虚拟仿真和社会实践“金 课”。积极发展“互联网+教育”、探索智能教育新形态,推动课堂教学革命。严格课堂教学管理,严守教学纪律,确保课程 教学质量。
4.推动高水平教材编写使用。高校党委要高度重视教材建
设,落实高校在教材建设中的主体责任,健全教材管理体制机 制,明确教材工作部门。做好马克思主义理论研究和建设工程 重点教材统一使用工作,推动教材体系向教学体系转化。鼓励
支持高水平专家学者编写既符合国家需要又体现个人学术专长 的高水平教材,充分发挥教材育人功能。
5.改进实习运行机制。推动健全大学生实习法律制度,完
善各类用人单位接收大学生实习的制度保障。充分考虑高校教 学和实习单位工作实际,优化实习过程管理,强化实习导师职 责,提升实习效果。加大对学生实习工作支持力度,鼓励高校 为学生投保实习活动全过程责任保险,支持建设一批共享型实 习基地。进一步强化实践育人,深化产教融合、校企合作,建 成一批对区域和产业发展具有较强支撑作用的高水平应用型高 等学校。
6.深化创新创业教育改革。挖掘和充实各类课程、各个环
节的创新创业教育资源,强化创新创业协同育人,建好创新创 业示范高校和万名优秀创新创业导师人才库。持续推进国家级 大学生创新创业训练计划,提高全国大学生创新创业年会整体 水平,办好中国“互联网+”大学生创新创业大赛,深入开展青年红色筑梦之旅活动。
7.推动科研反哺教学。强化科研育人功能,推动高校及时
把最新科研成果转化为教学内容,激发学生专业学习兴趣。加 强对学生科研活动的指导,加大科研实践平台建设力度,推动 国家级、省部级科研基地更大范围开放共享,支持学生早进课 题、早进实验室、早进团队,以高水平科学研究提高学生创新 和实践能力。统筹规范科技竞赛和竞赛证书管理,引导学生理 性参加竞赛,达到以赛促教、以赛促学效果。
8.加强学生管理和服务。加强高校党委对学生工作的领导,
健全学生组织思政工作体系,坚持严格管理与精心爱护相结合。 加强学生诚信教育和诚信管理,严格校规校纪刚性约束。配齐建强高校辅导员队伍,落实专职辅导员职务职级“双线”晋升要求,积极探索从时代楷模、改革先锋、道德模范、业务骨干等群体中选聘校外辅导员。积极推动高校建立书院制学生管理模式,开展“一站式”学生社区综合管理模式建设试点工作, 配齐配强学业导师、心理辅导教师、校医等,建设师生交流活动专门场所。
9.严把考试和毕业出口关。完善过程性考核与结果性考核
有机结合的学业考评制度,综合应用笔试、口试、非标准答案 考试等多种形式,科学确定课堂问答、学术论文、调研报告、 作业测评、阶段性测试等过程考核比重。加强考试管理,严肃 考试纪律,坚决取消毕业前补考等“清考”行为。加强学生体 育课程考核,不能达到《国家学生体质健康标准》合格要求者 不能毕业。科学合理制定本科毕业设计(论文)要求,严格全 过程管理,严肃处理各类学术不端行为。落实学士学位管理办 法,健全学士学位管理制度,严格学士学位标准和授权管理, 严把学位授予关。
二、深化教育教学制度改革
10.完善学分制。学分制是以学分作为衡量学生学习质量 和数量,为学生提供更多选择余地的教学制度。支持高校进一
步完善学分制,扩大学生学习自主权、选择权。建立健全本科 生学业导师制度,安排符合条件的教师指导学生学习,制订个 性化培养方案和学业生涯规划。推进模块化课程建设与管理,
丰富优质课程资源,为学生选择学分创造条件。支持高校建立 与学分制改革和弹性学习相适应的管理制度,加强校际学分互 认与转化实践,以学分积累作为学生毕业标准。完善学分标准 体系,严格学分质量要求,建立学业预警、淘汰机制。学生在 基本修业年限内修满毕业要求的学分,应准予毕业;未修满学 分,可根据学校修业年限延长学习时间,通过缴费注册继续学 习。支持高校按照一定比例对特别优秀的学士学位获得者予以 表彰,并颁发相应的荣誉证书或奖励证书。
11.深化高校专业供给侧改革。以经济社会发展和学生职
业生涯发展需求为导向,构建自主性、灵活性与规范性、稳定性相统一的专业设置管理体系。完善人才需求预测预警机制, 推动本科高校形成招生计划、人才培养和就业联动机制,建立健全高校本科专业动态调整机制。以新工科、新医科、新农科、 新文科建设引领带动高校专业结构调整优化和内涵提升,做强主干专业,打造特色优势专业,升级改造传统专业,坚决淘汰不能适应社会需求变化的专业。深入实施“六卓越一拔尖”计划 2.0,全面实施国家级和省级一流本科专业建设“双万计划”,促进各专业领域创新发展。完善本科专业类国家标准,推动质量标准提档升级。
12.推进辅修专业制度改革。促进复合型人才培养,逐步
推行辅修专业制度,支持学有余力的全日制本科学生辅修其它 本科专业。高校应研究制定本校辅修专业目录,辅修专业应与 主修专业归属不同的专业类。原则上,辅修专业学生的遴选不 晚于第二学年起始时间。辅修专业应参照同专业的人才培养要
求,确定辅修课程体系、学分标准和学士学位授予标准。要结 合学校定位和辅修专业特点,推进人才培养模式综合改革,形 成特色化人才培养方案。要建立健全与主辅修制度相适应的人 才培养与资源配置、管理制度联动机制。对没有取得主修学士 学位的学生不得授予辅修学士学位。辅修学士学位在主修学士 学位证书中予以注明,不单独发放学位证书。
13.开展双学士学位人才培养项目试点。支持符合条件高
校创新人才培养模式,开展双学士学位人才培养项目试点,为学生提供跨学科学习、多样化发展机会。试点须报省级学位委员会审批通过后,通过高考招收学生。试点坚持高起点、高标准、高质量,所依托的学科专业应具有博士学位授予权,且分属两个不同的学科门类。试点人才培养方案要进行充分论证, 充分反映两个专业的课程要求、学分标准和学士学位授予标准, 不得变相降低要求。高校要推进试点项目与现有教学资源的共享,促进不同专业课程之间的有机融合,实现学科交叉基础上的差异化、特色化人才培养。本科毕业并达到学士学位要求的, 可授予双学士学位。双学士学位只发放一本学位证书,所授两个学位应在证书中予以注明。高等学历继续教育不得开展授予双学士学位工作。
14.稳妥推进跨校联合人才培养。支持高校实施联合学士
学位培养项目,发挥不同特色高校优势,协同提升人才培养质量。该项目须报合作高校所在地省级学位委员会审批。该项目相关高校均应具有该专业学士学位授予权,通过高考招收学生。 课程要求、学分标准和学士学位授予标准,不得低于联合培养
单位各自的相关标准。实施高校要在充分论证基础上签署合作 协议,联合制定人才培养方案,加强学生管理和服务。联合学 士学位证书由本科生招生入学时学籍所在的学士学位授予单位 颁发,联合培养单位可在证书上予以注明,不再单独发放学位 证书。高等学历继续教育不得开展授予联合学士学位工作。
15.全面推进质量文化建设。完善专业认证制度,有序开
展保合格、上水平、追卓越的本科专业三级认证工作。完善高校内部教学质量评价体系,建立以本科教学质量报告、学院本科教学评价、专业评价、课程评价、教师评价、学生评价为主体的全链条多维度高校教学质量评价与保障体系。持续推进本科教学工作审核评估和合格评估。要把评估、认证等结果作为教育行政部门和高校政策制定、资源配置、改进教学管理等方面的重要决策参考。高校要构建自觉、自省、自律、自查、自纠的大学质量文化,把其作为推动大学不断前行、不断超越的内生动力,将质量意识、质量标准、质量评价、质量管理等落实到教育教学各环节,内化为师生的共同价值追求和自觉行动。 全面落实学生中心、产出导向、持续改进的先进理念,加快形成以学校为主体,教育部门为主导,行业部门、学术组织和社会机构共同参与的中国特色、世界水平的质量保障制度体系。
三、引导教师潜心育人
16.完善高校教师评聘制度。高校可根据需要设立一定比
例的流动岗位,加大聘用具有其它高校学习和行业企业工作经历教师的力度。出台高校教师职称制度改革的指导意见,推行高校教师职务聘任制改革,加强聘期考核,准聘与长聘相结合,
做到能上能下、能进能出。高校教师经所在单位批准,可开展 多点教学并获得报酬。引导高校建立兼职教师资源库,开展兼 职教师岗前培训,为符合条件的兼职教师、急需紧缺人才申报 相应系列专业技术职务。研究出台实验技术系列职称制度改革 的指导意见,优化高校实验系列队伍结构。
17.加强基层教学组织建设。高校要以院系为单位,加强
教研室、课程模块教学团队、课程组等基层教学组织建设,制 定完善相关管理制度,提供必需的场地、经费和人员保障,选 聘高水平教授担任基层教学组织负责人,激发基层教学组织活 力。支持高校组建校企、校地、校校联合的协同育人中心,打 造校内外结合的高水平教学创新团队。要把教学管理队伍建设 放在与教师队伍建设同等重要位置,制定专门培养培训计划, 为其职务晋升创造有利政策环境。
18.完善教师培训与激励体系。推动教师培训常态化,探
索实行学分管理,将培训学分作为教师考核和职务聘任的重要依据。加强高校教师发展中心建设,重点面向新入职教师和青年教师,以提升教学能力为目的,开展岗前和在岗专业科目培训。推进高校中青年教师专业发展,建立高校中青年教师国内外访学、挂职锻炼、社会实践制度。完善校企、校社共建教师企业实践流动岗(工作站)机制,共建一批教师企业实践岗位。 鼓励高校为长期从事教学工作的教师设立荣誉证书制度。鼓励社会组织对教师出资奖励,开展尊师活动,营造尊师重教良好社会风尚。
19.健全教师考核评价制度。加强师德师风建设,将师德
考核贯穿于教育教学全过程。突出教育教学业绩在绩效分配、职务职称评聘、岗位晋级考核中的比重,明确各类教师承担本科生课程的教学课时要求。切实落实教授全员为本科生上课的要求,让教授到教学一线,为本科生讲授基础课和专业基础课, 把教授为本科生的授课学时纳入学校教学评估指标体系。教师日常指导学生学习、创新创业、社会实践、各类竞赛展演以及开展“传帮带”等工作,计入教育教学工作量,纳入年度考核内容。
20.建立健全助教岗位制度。助教岗位承担课堂教辅、组
织讨论、批改作业试卷、辅导答疑、协助实习实践等教学辅助 任务,主要由没有教学经历的新入职教师、研究生、优秀高年 级本科生等担任。高校应建立健全助教岗位制度,完善选拔、 培训、评价、激励和反馈的全流程助教岗位管理制度。新入职 教师承担的助教工作应纳入教师工作量考核,对于表现优秀的 应在职称评聘、职务晋升中予以优先考虑。加强对担任助教工 作学生的岗前培训和规范管理,合理确定补贴标准,提供必要 条件保障,确保教学工作质量。
四、加强组织保障
21.加强党对高校教育教学工作的全面领导。地方党委教 育工作部门、高校各级党组织要坚持以习近平新时代中国特色 社会主义思想为指导,全面贯彻党的教育方针,坚定社会主义
办学方向,落实“以本为本、四个回归”的要求,加强对本科教育教学改革的领导。高校党委会、常委会和校长办公会要把本科教育教学改革工作纳入重要议题研究部署,高校主要领导、
各级领导干部、广大教师要把主要精力投入教育教学工作,深入党建和思政、教学和科研一线,切实把走进学生、关爱学生、 帮助学生落到实处。高校的人员、经费、物质资源要聚焦本科教育教学改革,强化人才培养质量意识,形成全员、全方位支持教育教学改革的良好氛围。
22.完善提高人才培养质量的保障机制。各地教育行政部
门要增强工作针对性和实效性,结合区域实际,明确深化本科 教育教学改革总体目标、重点内容、创新举措、评价考核和保 障机制,加强政策协调配套,调整教育经费支出结构,加大对 教育教学改革的投入力度。要进一步落实高校建设主体责任和 办学自主权,提升高校治理能力和治理水平,加强内部统筹, 着力解决建设难点和堵点问题。要加强对高校教育教学改革成 效的督导检查,加大典型做法的总结宣传力度,推动形成狠抓 落实、勇于创新、注重实效的工作局面。
教育部
2019 年 9 月 29 日
教育部等八部门关于加快构建高校思想政治工作体系的意见
教思政〔2020〕1 号
各省、自治区、直辖市教育厅(教委)、党委组织部、党委宣 传部、党委政法委、网信办、财政厅(局)、人力资源社会保 障厅(局)、团委,新疆生产建设兵团教育局、党委组织部、 党委宣传部、党委政法委、网信办、财政局、人力资源社会保 障局、团委,部属各高等学校、部省合建各高等学校:
为深入贯彻落实习近平新时代中国特色社会主义思想,贯 彻落实党的十九大和十九届二中、三中、四中全会精神,学习 贯彻习近平总书记关于教育的重要论述,加快构建高校思想政 治工作体系,努力培养担当民族复兴大任的时代新人,培养德 智体美劳全面发展的社会主义建设者和接班人,现提出如下意 见。
一、指导思想和目标任务
1.指导思想。以习近平新时代中国特色社会主义思想为指 导,全面贯彻党的教育方针,坚持和加强党的全面领导,坚持 社会主义办学方向,以立德树人为根本,以理想信念教育为核
心,以培育和践行社会主义核心价值观为主线,以建立完善全 员、全程、全方位育人体制机制为关键,全面提升高校思想政 治工作质量。
2.目标任务。健全立德树人体制机制,把立德树人融入思
想道德、文化知识、社会实践教育各环节,贯通学科体系、教学体系、教材体系、管理体系,加快构建目标明确、内容完善、标准健全、运行科学、保障有力、成效显著的高校思想政治工作体系。
二、理论武装体系
3.加强政治引领。把坚持以马克思主义为指导落实到教育
教学各方面,对各种错误观点和思潮旗帜鲜明予以抵制。全面 推动习近平新时代中国特色社会主义思想进教材、进课堂、进 师生头脑,开展理论教育培训,编写出版理论读物,打造示范 课堂,运用各种载体分群体深入开展习近平新时代中国特色社 会主义思想学习研究宣传工作。推动理想信念教育常态化、制 度化,加强党史、新中国史、改革开放史、社会主义发展史教 育,加强爱国主义、集体主义、社会主义教育,把制度自信的 种子播撒进青少年心灵,引导师生不断增强“四个自信”。推 动领导干部、“两院”院士等专家学者、各方面英雄模范人物 进校园开展思想政治教育。
4.厚植爱国情怀。贯彻落实《新时代爱国主义教育实施纲
要》,打造推广一批富有爱国主义教育意义的文化作品,定期举行集体升国旗、唱国歌仪式,有效利用重大活动、开学典礼、 毕业典礼、重大纪念日、主题党团日等契机和重点文化基础设施开展爱国主义教育。
5.强化价值引导。研究制定体现社会主义核心价值观要求
的师生行为规范,组织国家勋章和国家荣誉称号获得者、最美 奋斗者、改革先锋、时代楷模等新时代先进人物走进高校,面
向广大师生开展思想政治教育。开展教书育人楷模、思政课教 师年度人物、高校辅导员年度人物、大学生年度人物等先进典 型的宣传选树。
三、学科教学体系
6.办好思想政治理论课。按照“八个相统一”要求,扎实 推进思想政治理论课建设思路创优、师资创优、教材创优、教
法创优、机制创优、环境创优。遴选名师大师参与思想政治理 论课讲授。把新媒体新技术引入高校思想政治理论课教学,打 造高校思想政治理论课资源平台和网络集体备课平台。
7.强化哲学社会科学育人作用。强化马克思主义理论学科
引领作用,推出一批中国特色哲学社会科学精品力作。加强哲 学社会科学教材规划编审和规范选用工作。加大哲学社会科学 各学科专业中的马克思主义理论类课程建设。扎实推进哲学社 会科学专业课程思政建设,文学、历史学、哲学类专业课程要 帮助学生掌握马克思主义世界观和方法论,从历史与现实、理 论与实践等相结合的维度深刻理解习近平新时代中国特色社会 主义思想。经济学、管理学、法学类专业课程要培育学生经世 济民、诚信服务、德法兼修的职业素养。教育学类专业课程要 注重加强师德师风教育,引导学生树立学为人师、行为世范的 职业理想。
8.全面推进所有学科课程思政建设。统筹课程思政与思政
课程建设,构建全面覆盖、类型丰富、层次递进、相互支撑的课程体系。重点建设一批提高大学生思想道德修养、人文素质、 科学精神和认知能力的公共基础课程。理学、工学类专业课程
要注重科学思维方法的训练和科技伦理的教育,培养学生探索 未知、追求真理、勇攀科学高峰的责任感和使命感,培养学生 精益求精的大国工匠精神。农学类专业课程要注重培养学生的 大国“三农”情怀,引导学生“懂农业、爱农村、爱农民”。 医学类专业课程要注重加强医德医风教育,注重加强医者仁心 教育,教育引导学生尊重患者,学会沟通,提升综合素养。艺 术学类专业课程要教育引导学生树立正确的艺术观和创作观, 积极弘扬中华美育精神。
9.充分发挥科研育人功能。构建集教育、预防、监督、惩
治于一体的学术诚信体系。提高研究生导师开展思想政治教育 意识和能力。持续开展全国科学道德和学风建设宣讲教育、“共 和国的脊梁——科学大师名校宣传工程”等系列活动。
四、日常教育体系
10.深化实践教育。把思想政治教育融入社会实践、志愿 服务、实习实训等活动中,创办形式多样的“行走课堂”。健
全志愿服务体系,深入开展“青年红色筑梦之旅”“‘小我融 入大我,青春献给祖国’主题社会实践”等活动。推动构建政 府、社会、学校协同联动的“实践育人共同体”,挖掘和编制 “资源图谱”,加强劳动教育。
11.繁荣校园文化。坚持培育优良校风教风学风,持续开
展文明校园创建活动。建设一批文化传承基地。发挥校园建筑 景观、文物和校史校训校歌的文化价值。加强高校原创文化精 品创作与推广。
12.加强网络育人。提升校园新媒体网络平台的服务力、
吸引力和粘合度,切实增强易班网、中国大学生在线等网络阵地的示范性、引领性和辐射度,重点建设一批高校思政类公众号,发挥新媒体平台对高校思政工作的促进作用。引导和扶持师生积极创作导向正确、内容生动、形式多样的网络文化产品。 建设高校网络文化研究评价中心,推动将优秀网络文化成果纳入科研成果评价统计。各高校应按照在校生总数每生每年不低于 30 元的标准设立网络思政工作专项经费。
13.促进心理健康。把心理健康教育课程纳入整体教学计
划,按师生比不低于 1:4000 比例配备专业教师,每校至少配备
2 名。发挥心理健康教育教师、辅导员、班主任等育人主体的作用,规范发展心理健康教育与咨询服务。强化心理问题早期 发现和科学干预,推广应用《中国大学生心理健康筛查量表》 和“心理健康网络测评系统”,提升预警预防、咨询服务、干 预转介工作的科学性、前瞻性和针对性。
五、管理服务体系
14.提高管理服务水平。健全管理服务育人制度体系,宣
传推广一批管理服务育人的先进经验和典型做法,大力营造治 理有方、管理到位、风清气正的制度育人环境。
15.加强群团组织建设。增强工会、共青团、妇联等群团
组织的政治性、先进性、群众性。推动学生会(研究生会)改 革,强化党的领导,健全骨干遴选程序。加强学生社团建设管 理,着力构建党委统一领导、团委具体管理的工作机制,配齐 配强指导教师,突出分类指导,支持有序发展。
16.推动“一站式”学生社区建设。依托书院、宿舍等学
生生活园区,探索学生组织形式、管理模式、服务机制改革, 推进党团组织、管理部门、服务单位等进驻园区开展工作,把 校院领导力量、管理力量、服务力量、思政力量压到教育管理 服务学生一线,将园区打造成为集学生思想教育、师生交流、 文化活动、生活服务于一体的教育生活园地。
17.完善精准资助育人。精准认定家庭经济困难学生,健
全四级资助认定工作机制,完善档案、动态管理。建设发展型 资助体系,加大家庭经济困难学生能力素养培育力度。
六、安全稳定体系
18.强化高校政治安全。认真落实意识形态工作责任制, 加强高校思想文化阵地管理,严格实行审批制度。坚决抵御境
外利用宗教渗透,防范校园传教活动。
19.加强国家安全教育。持续推动国家安全教育进学校、
进教材、进头脑,把集中教育活动与日常教育活动、课堂教育 教学与社会实践相结合。建立健全国家安全教育长效机制,不 断充实教育内容,完善教学体系。
20.筑牢校园安全防线。切实保护学生生命安全、财产安
全、身体健康,严格落实安全防范工作规范要求,强化安全基 础建设,完善校园及周边治安综合治理机制。
21.健全安全责任体系。落实高校安全管理主体责任,完
善相应协调和会商机制,落实“一岗双责”。完善预警预防、 综合研判、应急处置、督查报告、责任追究等工作制度。
七、队伍建设体系
22.建设高水平教师队伍。按照“四有”好老师要求,落 实政治理论学习、培训轮训、实践锻炼等制度。完善教师评聘
考核办法,把师德师风作为评价教师队伍素质第一标准。实施课程思政教师专题培训计划。充分发挥院士、国家“万人计划” 哲学社会科学领军人才、文化名家暨“四个一批人才”、“长江学者”、“杰青”、国家级教学名师等示范带头作用。构建全校齐抓教师思想政治素质的工作体系,组织开展宣传师德典型、深化学术诚信教育,加强对海外归国和青年教师的思想引导。落实《新时代高校教师职业行为十项准则》,严格实行师德“一票否决制”,加大对失德教师的惩戒力度,推动师德建设常态化长效化。
23.打造高素质思想政治工作和党务工作队伍。严格落实
中央关于高校思想政治工作和党务工作队伍配备的各项指标性要求。完善高校专职辅导员职业发展体系,建立职级、职称“双线”晋升办法,学校应当结合实际情况为专职辅导员专设一定比例的正高级专业技术岗位。参照校内管理岗位比例,依据国家有关规定,建立完善高校专职辅导员管理岗位(职员等级) 晋升制度。对长期从事辅导员工作、表现优秀的,按照国家有关规定给予奖励。各高校要切实履行辅导员选聘工作的主体责任,按照专兼结合、以专为主的原则加强辅导员选配工作。各地有关部门要积极支持并督导各高校严格落实专职辅导员人事管理政策,按规定签订聘用合同,不得用劳务派遣、人事代理等方式聘用辅导员。鼓励选聘各级党政机关、科研院所、军队、
企事业单位党员领导干部、专家学者等担任校外辅导员。完善兼职辅导员和校外辅导员培训、管理、考核制度。持续提升思想政治工作和党务工作队伍素质能力和专业水平,实施思想政治工作中青年骨干队伍建设项目,组织开展国家示范培训、海内外访学研修、在职攻读硕士博士学位等专项计划。各地要因地制宜设置思政课教师和辅导员岗位津贴,纳入绩效工资管理, 相应核增学校绩效工资总量。各高校应按照在校生总数每生每年不低于 20 元的标准设立思想政治工作和党务工作队伍建设专项经费。
24.加大马克思主义学者和青年马克思主义者培养力度。
加强马克思主义学院和马克思主义理论学科建设,加快培养一 批立场坚定、功底扎实、经验丰富的马克思主义学者,特别是 培养一大批青年马克思主义者。深入实施“高校思想政治理论 课教师队伍后备人才培养专项支持计划”。组织实施青年马克 思主义者培养工程,加强集中教育培训和后续跟踪培养。
八、评估督导体系
25.构建科学测评体系。建立多元多层、科学有效的高校 思政工作测评指标体系,完善过程评价和结果评价相结合的实
施机制,推动把高校党建和思想政治工作作为“双一流”建设成效评估、学科专业质量评价、人才项目评审、教学科研成果评比的重要指标,并纳入政治巡视、地方和高校领导班子考核、 领导干部述职评议的重要内容。
26.完善推进落实机制。明确责任分工,细化实施方案,
及时研究解决重点问题。将高校思想政治工作纳入整体发展规
划和年度工作计划,明确路线图、时间表、责任人。
27.健全督导问责机制。强化高校思想政治工作督导考核, 对履职尽责不力、不及时的,加大追责力度。实行校、院系、
基层党组织书记抓党建和思想政治工作述职评议考核制度,纳 入党纪监督检查范围。
九、组织领导和实施保障
28.加强党的全面领导。要把高校思想政治工作摆到重要 位置,切实加强组织领导和工作指导。各高校党委要全面统筹 各领域、各环节、各方面的资源和力量,力戒形式主义、官僚
主义,加强体制机制、项目布局、队伍建设、条件保障等方面 的系统设计,定期分析高校思想政治领域情况,研究解决重大 问题,协调推进重点任务落实,党委主要负责同志落实领导责 任,分管领导落实直接责任。党委书记是思想政治工作第一责 任人,校长和其他班子成员履行“党政同责、一岗双责”。高 校领导班子成员要主动进课堂、进班级、进宿舍、进食堂、进 社团、进讲座、进网络,深入一线联系学生。
29.加强基层党的建设。强化院系党组织政治功能,加强
班子建设、健全集体领导机制、提高议事决策水平。发挥党支 部战斗堡垒和党员先锋模范作用,优化支部设置,实施教师党 支部书记“双带头人”培育工程,建强党支部书记队伍。严格 党的组织生活各项制度,着重加强教师党支部和学生党支部建 设、发展党员和党员教育管理工作。加强教师党支部与学生党 支部共建,鼓励校企、校地党支部共同开展组织生活。落实党 建带团建制度,做好推优入党工作。
30.强化工作协同保障。推动形成学校、家庭和社会教育
协同育人机制。发挥高校思想政治工作委员会的专家咨询作用, 加大高校思想政治工作创新发展中心、思想政治工作队伍培训研修中心、省级高校网络思想政治工作中心建设力度。做好高校思想政治工作专项资金使用管理,引导地方和高校增加投入, 强化经费投入的育人导向。
教育部中共中央组织部中共中央宣传部中共中央政法委员会中央网络安全和信息化委员会办公室
财政部人力资源社会保障部共青团中央
2020 年 4 月 22 日
中共中央国务院印发《关于新时代加强和改进思想政治工作的意见》
2021-07-12 来源:新华社收藏
新华社北京 7 月 12 日电在中国共产党成立 100 周年之际, 中共中央、国务院印发了《关于新时代加强和改进思想政治工作的意见》(以下简称《意见》)。
《意见》指出,思想政治工作是党的优良传统、鲜明特色 和突出政治优势,是一切工作的生命线。加强和改进思想政治 工作,事关党的前途命运,事关国家长治久安,事关民族凝聚 力和向心力。《意见》包括总体要求、把思想政治工作作为治 党治国的重要方式、深入开展思想政治教育、提升基层思想政 治工作质量和水平、推动新时代思想政治工作守正创新发展、 构建共同推进思想政治工作的大格局六个部分。
《意见》指出,党的十八大以来,以习近平同志为核心的 党中央高度重视思想政治工作,采取一系列重大举措切实加以 推进,思想政治工作有效发挥了统一思想、凝聚共识、鼓舞斗 志、团结奋斗的重要作用,全党全社会思想上的团结统一更加 巩固,我国意识形态领域形势发生了全局性、根本性的转变。
《意见》明确,新时代加强和改进思想政治工作的指导思想是:以习近平新时代中国特色社会主义思想为指导,全面贯彻党的十九大和十九届二中、三中、四中、五中全会精神,增强“四个意识”、坚定“四个自信”、做到“两个维护”,紧紧围绕统筹推进“五位一体”总体布局和协调推进“四个全面”
战略布局,坚持稳中求进工作总基调,围绕巩固马克思主义在意识形态领域的指导地位、巩固全党全国人民团结奋斗的共同思想基础这一根本任务,自觉承担起举旗帜、聚民心、育新人、 兴文化、展形象的职责使命,把思想政治工作作为治党治国的重要方式,着力固根基、扬优势、补短板、强弱项,提高科学化规范化制度化水平,充分调动一切积极因素,广泛团结一切可以团结的力量,为人民服务,为中国共产党治国理政服务, 为巩固和发展中国特色社会主义制度服务,为改革开放和社会主义现代化建设服务。
《意见》指出,新时代加强和改进思想政治工作的方针原
则是:坚持和加强党的全面领导,把思想政治工作贯穿党的建设和国家治理各领域各方面各环节,牢牢掌握工作的领导权和主动权。坚持以人民为中心,践行党的群众路线,把人民对美好生活的向往作为奋斗目标,组织群众、宣传群众、教育群众、 服务群众,强信心、聚民心、暖人心、筑同心。坚持服务党和国家工作大局,全面贯彻党的基本理论、基路线、基本方略, 坚持系统观念,把思想政治工作与经济建设和其他各项工作结合起来,为党和国家中心工作提供有力政治和思想保障。坚持遵循思想政治工作规律,把显性教育与隐性教育、解决思想问题与解决实际问题、广泛覆盖与分类指导结合起来,因地、因人、因事、因时制宜开展工作。坚持守正创新,推进理念创新、手段创新、基层工作创新,使新时代思想政治工作始终保持生机活力。
《意见》指出,要把思想政治工作作为治党治国的重要方
式。强化党委(党组)主体责任,各级党委(党组)要切实负起政治责任和领导责任,建立健全思想政治工作责任制,制定思想政治工作责任清单,明确落实措施和推进步骤。党的基层组织要认真贯彻党章党规要求,做好党员和群众的思想政治工作。坚持党要管党、全面从严治党,以党的政治建设为统领,坚持思想建党和制度治党相统一,把思想政治工作落实到党的各项建设之中。加强党对国家和社会的全面领导,善于运用思想政治工作和体制制度优势,推动经济社会发展、管理社会事务、服务人民群众,保证党和国家各项事业始终沿着正确方向前进。
《意见》指出,要深入开展思想政治教育。坚持用习近平
新时代中国特色社会主义思想武装全党、教育人民,健全用党的创新理论武装全党、教育人民工作体系,增进对习近平新时代中国特色社会主义思想的政治认同、思想认同、理论认同、情感认同。推动理想信念教育常态化制度化,广泛开展中国特色社会主义和中国梦宣传教育,弘扬民族精神和时代精神,加强爱国主义、集体主义、社会主义教育,加强马克思主义唯物论和无神论教育。培育和践行社会主义核心价值观,加强教育引导、实践养成、制度保障,推动社会主义核心价值观融入社会发展和百姓生活。加强党史、新中国史、改革开放史、社会主义发展史和形势政策教育,引导党员、干部、群众旗帜鲜明反对历史虚无主义,继往开来走好新时代长征路。加强社会主义法治教育,深入学习宣传习近平法治思想,在全社会普遍开展宪法宣传教育,有针对性地宣传普及法律、法规和法理常识, 加大党章党规党纪宣传力度。增强忧患意识、发扬斗争精神,
广泛开展防范化解重大风险宣传教育,总结新冠肺炎疫情防控 斗争经验,以自觉的斗争实践打开新天地、夺取新胜利。
《意见》指出,要提升基层思想政治工作质量和水平。加 强企业思想政治工作,把思想政治工作同生产经营管理、人力 资源开发、企业精神培育、企业文化建设等工作结合起来,在 思想上解惑、精神上解忧、文化上解渴、心理上解压。加强农 村思想政治工作,加强农村精神文明和思想道德建设,开展弘 扬时代新风和移风易俗行动,抵制腐朽落后文化侵蚀,培养有 理想、有道德、有文化、有纪律的新时代农民。加强机关思想 政治工作,坚持把带头做到“两个维护”作为机关思想政治工 作的首要任务,深化政治机关意识教育,开展模范机关创建活 动,开展对党忠诚教育,开展作风建设专项整治行动,努力建 设讲政治、守纪律、负责任、有效率的模范机关。加强学校思 想政治工作,加快构建学校思想政治工作体系,实施时代新人 培育工程,完善青少年理想信念教育齐抓共管机制,培养德智 体美劳全面发展的社会主义建设者和接班人。加强社区思想政 治工作,健全社区党组织领导基层群众性自治组织开展思想政 治工作的相关制度,加强社区思想政治工作网格化建设,统筹 发挥社会力量协同作用,使思想政治工作真正深入到群众生产 和生活中去。加强网络思想政治工作,深入实施网络内容建设 工程,加强网络传播能力建设,依法加强网络社会管理,推动 思想政治工作传统优势与信息技术深度融合,使互联网这个最 大变量变成事业发展的最大增量。做好各类群体的思想政治工 作,开展思想政治引领行动,把广大群众团结凝聚在中国特色
社会主义伟大旗帜下。
《意见》指出,要推动新时代思想政治工作守正创新发展。 巩固壮大主流思想舆论,坚持正确政治方向、舆论导向、价值取向,把思想政治工作融入到主题宣传、形势宣传、政策宣传、 成就宣传、典型宣传中,落实到党报党刊、电台电视台、都市类报刊和新媒体等各级各类媒体,不断提高新闻舆论传播力、引导力、影响力、公信力。深化拓展群众性主题实践,充分利用重要传统节日、重大节庆日纪念日,发挥礼仪制度的教化作用,丰富道德实践活动,推动形成适应新时代要求的思想观念、 精神面貌、文明风尚、行为规范。更加注重以文化人以文育人, 深入实施文艺作品质量提升工程,深入实施中华优秀传统文化传承发展工程,推进城乡公共文化服务体系一体建设,更好满足人民精神文化生活新期待。充分发挥先进典型示范引领作用, 深化时代楷模、道德模范、最美人物、身边好人等学习宣传, 持续讲好不同时期英雄模范的感人故事,探索完善先进模范发挥作用的长效机制,把榜样力量转化为亿万群众的生动实践。切实加强人文关怀和心理疏导,健全党员领导干部联系基层、党员联系群众的工作制度,健全社会心理服务体系和疏导机制、 危机干预机制,建立社会思想动态调查与分析研判机制,培育自尊自信、理性平和、积极向上的社会心态。
《意见》强调,要构建共同推进思想政治工作的大格局。
完善领导体制和工作机制,完善党委统一领导、党政齐抓共管、 宣传部门组织协调、有关部门和人民团体分工负责、全党全社会共同参与的思想政治工作大格局。打造专兼结合的工作队伍,
配齐配强思想政治工作骨干队伍,充实优化兼职工作队伍,不 断壮大志愿服务工作队伍,有计划有步骤地开展全员培训,深 化思想政治工作人员专业技术职务评聘制度改革,培养思想政 治工作的行家里手。用好各级各类文化设施和阵地,加强各级 各类党员教育培训基地、爱国主义教育基地等的规划建设和管 理使用,继续推动公共文化设施向社会免费开放,建设基层思 想政治工作示范点。建立科学有效的评价考核体系,建立内容 全面、指标合理、方法科学的思想政治工作测评体系,将测评 结果纳入落实全面从严治党主体责任情况监督检查和巡视巡察 内容,纳入党政领导班子、领导干部综合考核评价内容,把“软 指标”变为“硬约束”。
关于深化新时代学校思想政治理论课改革创新的若干意见
为深入贯彻落实习近平新时代中国特色社会主义思想和党 的十九大精神,贯彻落实习近平总书记关于教育的重要论述, 特别是在学校思想政治理论课教师座谈会上的重要讲话精神, 全面贯彻党的教育方针,解决好培养什么人、怎样培养人、为 谁培养人这个根本问题,坚持不懈用习近平新时代中国特色社 会主义思想铸魂育人,现就深化新时代学校思想政治理论课(以 下简称思政课)改革创新提出如下意见。
一、重要意义和总体要求
1.重要意义。教育是国之大计、党之大计,承担着立德树
人的根本任务。思政课是落实立德树人根本任务的关键课程, 发挥着不可替代的作用。党的十八大以来,以习近平同志为核 心的党中央高度重视思政课建设,作出一系列重大决策部署, 各地区各部门和各级各类学校采取有力措施认真贯彻落实,思 政课建设取得显著成效。同时也要看到,面对新形势新任务新 挑战,有的地方和学校对思政课重要性认识还不够到位,课堂 教学效果还需提升,教材内容不够鲜活,教师选配和培养工作 存在短板,体制机制有待完善,评价和支持体系有待健全,大 中小学思政课一体化建设需要深化,民办学校、中外合作办学 思政课建设相对薄弱,各类课程同思政课建设的协同效应有待
增强,学校、家庭、社会协同推动思政课建设的合力没有完全 形成,全党全社会关心支持思政课建设的氛围不够浓厚。办好 思政课,要放在世界百年未有之大变局、党和国家事业发展全 局中来看待,要从坚持和发展中国特色社会主义、建设社会主 义现代化强国、实现中华民族伟大复兴的高度来对待。思政课 建设只能加强、不能削弱,必须切实增强办好思政课的信心, 全面提高思政课质量和水平。
2.指导思想。全面贯彻党的教育方针,坚持马克思主义指
导地位,贯彻落实习近平新时代中国特色社会主义思想,坚持 社会主义办学方向,落实立德树人根本任务,坚持教育为人民 服务、为中国共产党治国理政服务、为巩固和发展中国特色社 会主义制度服务、为改革开放和社会主义现代化建设服务,扎 根中国大地办教育,同生产劳动和社会实践相结合,加快推进 教育现代化、建设教育强国、办好人民满意的教育,努力培养 担当民族复兴大任的时代新人,培养德智体美劳全面发展的社 会主义建设者和接班人。
3.基本原则。一是坚持党对思政课建设的全面领导,把加
强和改进思政课建设摆在突出位置。二是坚持思政课建设与党 的创新理论武装同步推进,全面推动习近平新时代中国特色社 会主义思想进教材进课堂进学生头脑,把社会主义核心价值观 贯穿国民教育全过程。三是坚持守正和创新相统一,落实新时 代思政课改革创新要求,不断增强思政课的思想性、理论性和 亲和力、针对性。四是坚持思政课在课程体系中的政治引领和 价值引领作用,统筹大中小学思政课一体化建设,推动各类课
程与思政课建设形成协同效应。五是坚持培养高素质专业化思政课教师队伍,积极为这支队伍成长发展搭建平台、创造条件。 六是坚持问题导向和目标导向相结合,注重推动思政课建设内涵式发展,全面提升学生思想政治理论素养,实现知、情、意、行的统一。
二、完善思政课课程教材体系
4.整体规划思政课课程目标。在大中小学循序渐进、螺旋 上升地开设思政课,引导学生立德成人、立志成才,树立正确 世界观、人生观、价值观,坚定对马克思主义的信仰,坚定对
社会主义和共产主义的信念,增强中国特色社会主义道路自信、 理论自信、制度自信、文化自信,厚植爱国主义情怀,把爱国情、强国志、报国行自觉融入坚持和发展中国特色社会主义事业、建设社会主义现代化强国、实现中华民族伟大复兴的奋斗之中。大学阶段重在增强使命担当,引导学生矢志不渝听党话跟党走,争做社会主义合格建设者和可靠接班人。高中阶段重在提升政治素养,引导学生衷心拥护党的领导和我国社会主义制度,形成做社会主义建设者和接班人的政治认同。初中阶段重在打牢思想基础,引导学生把党、祖国、人民装在心中,强化做社会主义建设者和接班人的思想意识。小学阶段重在启蒙道德情感,引导学生形成爱党、爱国、爱社会主义、爱人民、爱集体的情感,具有做社会主义建设者和接班人的美好愿望。
5.调整创新思政课课程体系。加强以习近平新时代中国特
色社会主义思想为核心内容的思政课课程群建设。在保持思政 课必修课程设置相对稳定基础上,结合大中小学各学段特点构
建形成必修课加选修课的课程体系。全国重点马克思主义学院率先全面开设“习近平新时代中国特色社会主义思想概论”课。 博士阶段开设“中国马克思主义与当代”,硕士阶段开设“中国特色社会主义理论与实践研究”,本科阶段开设“马克思主义基本原理概论”、“毛泽东思想和中国特色社会主义理论体系概论”、“中国近现代史纲要”、“思想道德修养与法律基础”、“形势与政策”,专科阶段开设“毛泽东思想和中国特色社会主义理论体系概论”、“思想道德修养与法律基础”、“形势与政策”等必修课。各高校要重点围绕习近平新时代中国特色社会主义思想,党史、国史、改革开放史、社会主义发展史,宪法法律,中华优秀传统文化等设定课程模块,开设系列选择性必修课程。高中阶段开设“思想政治”必修课程,围绕学习习近平总书记最新重要讲话精神开设“思想政治”选择性必修课程。初中、小学阶段开设“道德与法治”必修课程, 可结合校本课程、兴趣班开设思政类选修课程。
6.统筹推进思政课课程内容建设。坚持用习近平新时代中
国特色社会主义思想铸魂育人,以政治认同、家国情怀、道德 修养、法治意识、文化素养为重点,以爱党、爱国、爱社会主 义、爱人民、爱集体为主线,坚持爱国和爱党爱社会主义相统 一,系统开展马克思主义理论教育,系统进行中国特色社会主 义和中国梦教育、社会主义核心价值观教育、法治教育、劳动 教育、心理健康教育、中华优秀传统文化教育。遵循学生认知 规律设计课程内容,体现不同学段特点,研究生阶段重在开展 探究性学习,本专科阶段重在开展理论性学习,高中阶段重在
开展常识性学习,初中阶段重在开展体验性学习,小学阶段重 在开展启蒙性学习。
7.加强思政课教材体系建设。国家教材委员会统筹大中小
学思政课教材建设,科学制定教材建设规划,注重提升思政课教材的政治性、时代性、科学性、可读性。国家统一开设的大中小学思政课教材全部由国家教材委员会组织统编统审统用, 在教材中及时融入马克思主义中国化最新成果、坚持和发展中国特色社会主义最新经验、马克思主义理论学科最新研究进展。 地方或学校开设的思政课选修课教材,由各地负责组织审定。研究编制习近平新时代中国特色社会主义思想进课程教材指导纲要,研究编制中华优秀传统文化、革命文化、社会主义先进文化、科技创新文化及总体国家安全观等进课程教材指南,编制中华民族古代历史和革命建设改革时期英雄人物、先进模范进课程教材图谱,分课程组织编写高校思政课专题教学指南, 组织专家编写深度解读教材体系的示范教案,实施思政课优秀讲义出版工程,开列马克思主义经典著作、当代中国马克思主义理论著作、中华优秀传统文化典籍书单,建设思政课网络教学资源库。
三、建设一支政治强、情怀深、思维新、视野广、自律严、人格正的思政课教师队伍
8.加快壮大学校思政课教师队伍。各地在核定编制时要充
分考虑思政课教师配备要求。高校要严格按照师生比不低于1:350 的比例核定专职思政课教师岗位,在编制内配足,且不得挪作他用,并尽快配备到位。制定关于加强新时代中小学思
政课教师队伍建设的意见,加强中小学专职思政课教师配备。 各地要统筹解决好思政课教师缺口问题。各高校可在与思政课 教学内容相关的学科选择优秀教师进行培训后充实思政课教师 队伍,可探索胜任思政课教学的党政管理干部转岗为专职思政 课教师机制和办法,积极推动符合条件的辅导员参与思政课教 学。高校要积极动员政治素质过硬的相关学科专家转任思政课 教师。采取兼职的办法遴选相关单位的骨干支援高校思政课建 设。各地应对民办学校指派思政课教师或组建专门讲师团。制 定新时代高校思政课教师队伍建设规定。
9.切实提高思政课教师综合素质。以培育一大批优秀马克
思主义理论教育家为目标,制定思政课教师队伍培养培训规划, 在中央党校(国家行政学院)及地方党校(行政学院)面向思政课 教师举办学习习近平新时代中国特色社会主义思想专题研修班, 办好“周末理论大讲堂”、骨干教师研修班,实施好思政课教 师在职攻读马克思主义理论博士学位专项计划。建强高校思政 课教师研修基地,依托首批全国重点马克思主义学院所在高校 重点开展理论研修,依托高水平师范类院校重点开展教学研修, 全面提升每一位思政课教师的理论功底、知识素养。建立一批 “新时代高校思想政治理论课教师研学基地”,组织思政课教 师在国内考察调研,在深入了解党和人民伟大实践中汲取养分、丰富思想。组织思政课骨干教师赴国外调研,拓宽国际视野, 在比较分析中坚定“四个自信”。完善国家、省(自治区、直辖市)、学校三级培训体系。本科院校按在校生总数每生每年不低 于 40 元,专科院校按每生每年不低于 30 元的标准提取专项经
费,用于思政课教师的学术交流、实践研修等,并逐步加大支持力度。中央和地方主流媒体的政论、时政节目要积极推出优秀思政课教师传播理论成果,展示综合素质,增强社会影响力。
10.切实改革思政课教师评价机制。严把政治关、师德关、
业务关,明确与思政课教师教学科研特点相匹配的评价标准, 进一步提高评价中教学和教学研究占比。各高校在专业技术职 务(职称)评聘工作中,要单独设立马克思主义理论类别,校级 专业技术职务(职称)评聘委员会要有同比例的马克思主义理论 学科专家。按教师比例核定思政课教师专业技术职务(职称)各 类岗位占比,高级专业技术职务(职称)岗位比例不低于学校平 均水平,指标不得挪作他用。要将思政课教师在中央和地方主 要媒体上发表的理论文章纳入学术成果范畴。实行不合格思政 课教师退出机制。
11.加大思政课教师激励力度。增强教师的职业认同感、
荣誉感、责任感,把思政课教师和辅导员中的优秀分子纳入各类高层次人才项目,在“万人计划”、“长江学者奖励计划”、 “四个一批”等人才项目中加大倾斜支持力度。各地要因地制宜设立思政课教师和辅导员岗位津贴,纳入绩效工资管理,相应核增学校绩效工资总量。要把思政课教师作为学校干部队伍重要来源,学校党政管理干部原则上应有思政课教师、辅导员或班主任工作经历。党和国家设立的荣誉称号要注重表彰优秀思政课教师,教育部门要大力推选思政课教师年度影响力人物等先进典型。对立场坚定、学养深厚、联系实际、成果突出的思政课教师优秀代表加大宣传力度,发挥示范引领作用。
12.大力加强思政课教师队伍后备人才培养工作。注重选
拔培养高素质人才从事马克思主义理论学习研究和教育教学, 统筹推进马克思主义理论学科本硕博一体化人才培养,构建完 善马克思主义理论学科本硕博学科体系和课程体系。全国重点 马克思主义学院通过提前批次录取或综合考核招生等方式招收 马克思主义理论专业本科生,给予推免政策倾斜鼓励优秀马克 思主义理论专业本科生攻读硕士学位,采取硕博连读或直接攻 读博士学位的方式加强培养。深入实施“高校思想政治理论课 教师队伍后备人才培养专项支持计划”,专门招收马克思主义 理论学科研究生,并逐步按需增加招生培养指标。加强思政课 教师队伍后备人才思想政治工作,加大发展党员力度,提高党 员发展质量。
四、不断增强思政课的思想性、理论性和亲和力、针对性
13.加大思想性、理论性资源供给。进一步建强马克思主义理论学科,进入世界一流大学建设的高校应将马克思主义理
论学科设为重点建设学科,为思政课建设提供坚实学科支撑。 深入研究坚持和发展中国特色社会主义的重大理论和实践问题, 为增强思政课的思想性、理论性提供多角度学术支持。充分发 挥马克思主义理论学科的领航作用,大力推进中国特色社会主 义学科体系建设。根据需求逐步增加马克思主义理论学科博士 学位授权点,支持有关高校联合申报马克思主义理论学科博士 学位授权点。组织思政课教师及时学习习近平总书记最新重要 讲话精神,及时学习相关文件精神,全面理解和准确把握党中 央重大决策部署。
14.加大思政课教研工作力度。建立健全大中小学思政课
教师一体化备课机制,普遍实行思政课教师集体备课制度,全面提升教研水平。遴选学科带头人担任各门课集体备课牵头人, 学校领导干部要积极支持和主动参与。建立思政课教师“手拉手”备课机制,发挥思政课建设强校和高水平思政课专家示范带动作用。加强“全国高校思想政治理论课教师网络集体备课平台”建设,完善思政课教师网络备课服务支撑系统。建立纵向跨学段、横向跨学科的交流研修机制,深入开展相邻学段思政课教师教学交流研讨。推动建立思政课教师与其他学科专业教师交流机制。大力推进思政课教学方法改革,提升思政课教师信息化能力素养,推动人工智能等现代信息技术在思政课教学中应用,建设一批国家级虚拟仿真思政课体验教学中心。
15.切实加强思政课课题研究和成果交流。国家社科基金
规划项目、教育部人文社科研究项目等设立思政课教师研究专项,开展思政课教学重点难点问题和教学方法改革创新等研究, 逐步加大对相关课题研究的支持力度。各地要参照设立相关项目并给予经费投入。加强马克思主义理论教学科研成果学术阵地建设,首批重点建设 10 家学术期刊和若干学术网站,支持新创办一定数量的思政课研究学术期刊。制定思政课教师发表文章的重点报刊目录,将《人民日报》、《求是》、《解放军报》、
《光明日报》、《经济日报》等中央媒体及地方党报党刊列入
其中。委托高校马克思主义学院分片建立高校思政课教学创新 中心,设立一批思政课教学质量监测基地。在国家级教学成果 奖中单列思政课专项,每 2 年开展 1 次全国思政课教学展示活
动,定期开展优秀思政课示范课巡讲活动。打造一批思政课国 家精品在线开放课程,探索建设融媒体思政公开课,推动优质 教学资源共享。
16.全面提升高校马克思主义学院建设水平。强化“马院
姓马、在马言马”的鲜明导向,把思政课教学作为高校马克思 主义学院基本职责,将马克思主义学院作为重点学院、马克思 主义理论学科作为重点学科、思政课作为重点课程加强建设, 在发展规划、人才引进、公共资源使用等方面给予马克思主义 学院优先保障。建好建强一批全国重点马克思主义学院和示范 性马克思主义学院,依托有条件的高校马克思主义学院建设一 批习近平新时代中国特色社会主义思想研究院。建立和完善马 克思主义理论学科体系,实施马克思主义理论学科领航工程, 在马克思主义理论学习研究宣传上发挥引领带动作用。全面推 动各地宣传、教育等部门共建所在地区高校马克思主义学院。 实施马克思主义学院院长培养工程,加强马克思主义学院领导 班子建设。
17.整体推进高校课程思政和中小学学科德育。深度挖掘
高校各学科门类专业课程和中小学语文、历史、地理、体育、 艺术等所有课程蕴含的思想政治教育资源,解决好各类课程与 思政课相互配合的问题,发挥所有课程育人功能,构建全面覆 盖、类型丰富、层次递进、相互支撑的课程体系,使各类课程 与思政课同向同行,形成协同效应。建成一批课程思政示范高 校,推出一批课程思政示范课程,选树一批课程思政教学名师 和团队,建设一批高校课程思政教学研究示范中心。
五、加强党对思政课建设的领导
18.严格落实地方党委思政课建设主体责任。地方各级党委要把思政课建设作为党的建设和意识形态工作的标志性工程
摆上重要议程,党委常委会每年至少召开 1 次专题会议研究思政课建设,抓住制约思政课建设的突出问题,在工作格局、队伍建设、支持保障等方面采取有效措施。建立和完善省(自治区、 直辖市)党委领导班子成员联系高校和讲思政课特别是“形势与政策”课制度,各省(自治区、直辖市)党委和政府主要负责同志每学期结合学习和工作至少讲 1 次课。各地要把民办学校、中外合作办学院校纳入思政课建设整体布局。思政课建设情况纳入各级党委领导班子考核和政治巡视。
19.推动建立高校党委书记、校长带头抓思政课机制。
加强和改进高校领导干部深入基层联系学生工作,推动高 领导干部兼任班主任等工作,建立健全高校党委书记、校长及 职能部门力量深入一线了解学生思想动态、服务学生发展的制 度性安排。高校党委书记、校长作为思政课建设第一责任人, 要结合自身学科背景和工作经历,带头走进课堂听课讲课,带 头推动思政课建设,带头联系思政课教师。高校党委常委会每 学期至少召开 1 次会议专题研究思政课建设,高校党委书记、
校长每学期至少给学生讲授 4 个课时思政课,高校领导班子其
他成员每学期至少给学生讲授 2 个课时思政课,可重点讲授“形势与政策”课。开学典礼、毕业典礼讲话等要鲜明体现党的教 育方针、积极传播马克思主义科学理论、弘扬社会主义核心价 值观。要把思政课建设情况纳入学校党的建设工作考核、办学
质量和学科建设评估标准体系。
20.积极拓展思政课建设格局。中央教育工作领导小组要把思政课建设纳入重要议事日程,教育部、中央宣传部等部门
要牵头抓好思政课建设,中央军委政治工作部要指导抓好军队院校思政课建设。教育部成立大中小学思政课一体化建设指导委员会,加强对不同类型思政课建设分类指导。有 100 关部门和各地要保证思政课管理人员配备,确保事有人干、责有人负。 强化中考、高考、研究生招生考试对学生学习思政课的指挥棒作用,将思政课学习实践情况等作为重要内容纳入综合素质评价体系,探索记入本人档案,作为学生评奖评优重要标准,作为加入中国少年先锋队、中国共产主义青年团、中国共产党的重要参考。坚持开门办思政课,推动思政课实践教学与学生社会实践活动、志愿服务活动结合,思政小课堂和社会大课堂结合,鼓励党政机关、企事业单位等就近与高校对接,挂牌建立思政课实践教学基地,完善思政课实践教学机制。制定关于加快构建高校思想政治工作体系的意见,汇聚办好思政课合力。加大正面宣传和舆论引导力度,推动形成全党全社会努力办好思政课、教师认真讲好思政课、学生积极学好思政课的良好氛围。
高等学校课程思政建设指导纲要
【2020】3 号
为深入贯彻落实习近平总书记关于教育的重要论述和全国教育大会精神,贯彻落实中共中央办公厅、国务院办公厅《关于深化新时代学校思想政治理论课改革创新的若干意见》,把思想政治教育贯穿人才培养体系,全面推进高校课程思政建设, 发挥好每门课程的育人作用,提高高校人才培养质量,特制定本纲要。
一、全面推进课程思政建设是落实立德树人根本任务的战 略举措
培养什么人、怎样培养人、为谁培养人是教育的根本问题, 立德树人成效是检验高校一切工作的根本标准。落实立德树人根本任务,必须将价值塑造、知识传授和能力培养三者融为一体、不可割裂。全面推进课程思政建设,就是要寓价值观引导于知识传授和能力培养之中,帮助学生塑造正确的世界观、人生观、价值观,这是人才培养的应有之义,更是必备内容。这一战略举措,影响甚至决定着接班人问题,影响甚至决定着国家长治久安,影响甚至决定着民族复兴和国家崛起。要紧紧抓住教师队伍“主力军”、课程建设“主战场”、课堂教学“主渠道”,让所有高校、所有教师、所有课程都承担好育人责任, 守好一段渠、种好责任田,使各类课程与思政课程同向同行,
将显性教育和隐性教育相统一,形成协同效应,构建全员全程 全方位育人大格局。
二、课程思政建设是全面提高人才培养质量的重要任务
高等学校人才培养是育人和育才相统一的过程。建设高水平人才培养体系,必须将思想政治工作体系贯通其中,必须抓好课程思政建设,解决好专业教育和思政教育“两张皮”问题。 要牢固确立人才培养的中心地位,围绕构建高水平人才培养体系,不断完善课程思政工作体系、教学体系和内容体系。高校主要负责同志要直接抓人才培养工作,统筹做好各学科专业、各类课程的课程思政建设。要紧紧围绕国家和区域发展需求, 结合学校发展定位和人才培养目标,构建全面覆盖、类型丰富、 层次递进、相互支撑的课程思政体系。要切实把教育教学作为最基础最根本的工作,深入挖掘各类课程和教学方式中蕴含的思想政治教育资源,让学生通过学习,掌握事物发展规律,通晓天下道理,丰富学识,增长见识,塑造品格,努力成为德智体美劳全面发展的社会主义建设者和接班人。
三、明确课程思政建设目标要求和内容重点
课程思政建设工作要围绕全面提高人才培养能力这个核心 点,在全国所有高校、所有学科专业全面推进,促使课程思政 的理念形成广泛共识,广大教师开展课程思政建设的意识和能 力全面提升,协同推进课程思政建设的体制机制基本健全,高 校立德树人成效进一步提高。
课程思政建设内容要紧紧围绕坚定学生理想信念,以爱党、
爱国、爱社会主义、爱人民、爱集体为主线,围绕政治认同、 家国情怀、文化素养、宪法法治意识、道德修养等重点优化课 程思政内容供给,系统进行中国特色社会主义和中国梦教育、 社会主义核心价值观教育、法治教育、劳动教育、心理健康教 育、中华优秀传统文化教育。
——推进习近平新时代中国特色社会主义思想进教材进
课堂进头脑。坚持不懈用习近平新时代中国特色社会主义思想
铸魂育人,引导学生了解世情国情党情民情,增强对党的创新 理论的政治认同、思想认同、情感认同,坚定中国特色社会主 义道路自信、理论自信、制度自信、文化自信。
——培育和践行社会主义核心价值观。教育引导学生把国
家、社会、公民的价值要求融为一体,提高个人的爱国、敬业、诚信、友善修养,自觉把小我融入大我,不断追求国家的富强、 民主、文明、和谐和社会的自由、平等、公正、法治,将社会主义核心价值观内化为精神追求、外化为自觉行动。
——加强中华优秀传统文化教育。大力弘扬以爱国主义为
核心的民族精神和以改革创新为核心的时代精神,教育引导学 生深刻理解中华优秀传统文化中讲仁爱、重民本、守诚信、崇 正义、尚和合、求大同的思想精华和时代价值,教育引导学生 传承中华文脉,富有中国心、饱含中国情、充满中国味。
——深入开展宪法法治教育。教育引导学生学思践悟习近
平全面依法治国新理念新思想新战略,牢固树立法治观念,坚 定走中国特色社会主义法治道路的理想和信念,深化对法治理 念、法治原则、重要法律概念的认知,提高运用法治思维和法
治方式维护自身权利、参与社会公共事务、化解矛盾纠纷的意 识和能力。
——深化职业理想和职业道德教育。教育引导学生深刻理
解并自觉实践各行业的职业精神和职业规范,增强职业责任感, 培养遵纪守法、爱岗敬业、无私奉献、诚实守信、公道办事、开拓创新的职业品格和行为习惯。
四、科学设计课程思政教学体系
高校要有针对性地修订人才培养方案,切实落实高等职业学校专业教学标准、本科专业类教学质量国家标准和一级学科、 专业学位类别(领域)博士硕士学位基本要求,构建科学合理的课程思政教学体系。要坚持学生中心、产出导向、持续改进, 不断提升学生的课程学习体验、学习效果,坚决防止“贴标签” “两张皮”。
公共基础课程。要重点建设一批提高大学生思想道德修养、
人文素质、科学精神、宪法法治意识、国家安全意识和认知能 力的课程,注重在潜移默化中坚定学生理想信念、厚植爱国主 义情怀、加强品德修养、增长知识见识、培养奋斗精神,提升 学生综合素质。打造一批有特色的体育、美育类课程,帮助学 生在体育锻炼中享受乐趣、增强体质、健全人格、锤炼意志, 在美育教学中提升审美素养、陶冶情操、温润心灵、激发创造 创新活力。
专业教育课程。要根据不同学科专业的特色和优势,深入
研究不同专业的育人目标,深度挖掘提炼专业知识体系中所蕴 含的思想价值和精神内涵,科学合理拓展专业课程的广度、深
度和温度,从课程所涉专业、行业、国家、国际、文化、历史 等角度,增加课程的知识性、人文性,提升引领性、时代性和 开放性。
实践类课程。专业实验实践课程,要注重学思结合、知行
统一,增强学生勇于探索的创新精神、善于解决问题的实践能力。创新创业教育课程,要注重让学生“敢闯会创”,在亲身参与中增强创新精神、创造意识和创业能力。社会实践类课程, 要注重教育和引导学生弘扬劳动精神,将“读万卷书”与“行万里路”相结合,扎根中国大地了解国情民情,在实践中增长智慧才干,在艰苦奋斗中锤炼意志品质。
五、结合专业特点分类推进课程思政建设
专业课程是课程思政建设的基本载体。要深入梳理专业课 教学内容,结合不同课程特点、思维方法和价值理念,深入挖 掘课程思政元素,有机融入课程教学,达到润物无声的育人效 果。
——文学、历史学、哲学类专业课程。要在课程教学中帮
助学生掌握马克思主义世界观和方法论,从历史与现实、理论 与实践等维度深刻理解习近平新时代中国特色社会主义思想。 要结合专业知识教育引导学生深刻理解社会主义核心价值观, 自觉弘扬中华优秀传统文化、革命文化、社会主义先进文化。
——经济学、管理学、法学类专业课程。要在课程教学中
坚持以马克思主义为指导,加快构建中国特色哲学社会科学学 科体系、学术体系、话语体系。要帮助学生了解相关专业和行 业领域的国家战略、法律法规和相关政策,引导学生深入社会
实践、关注现实问题,培育学生经世济民、诚信服务、德法兼 修的职业素养。
——教育学类专业课程。要在课程教学中注重加强师德师
风教育,突出课堂育德、典型树德、规则立德,引导学生树立学为人师、行为世范的职业理想,培育爱国守法、规范从教的职业操守,培养学生传道情怀、授业底蕴、解惑能力,把对家国的爱、对教育的爱、对学生的爱融为一体,自觉以德立身、以德立学、以德施教,争做有理想信念、有道德情操、有扎实学识、有仁爱之心的“四有”好老师,坚定不移走中国特色社会主义教育发展道路。体育类课程要树立健康第一的教育理念, 注重爱国主义教育和传统文化教育,培养学生顽强拼搏、奋斗有我的信念,激发学生提升全民族身体素质的责任感。
——理学、工学类专业课程。要在课程教学中把马克思主
义立场观点方法的教育与科学精神的培养结合起来,提高学生正确认识问题、分析问题和解决问题的能力。理学类专业课程, 要注重科学思维方法的训练和科学伦理的教育,培养学生探索未知、追求真理、勇攀科学高峰的责任感和使命感。工学类专业课程,要注重强化学生工程伦理教育,培养学生精益求精的大国工匠精神,激发学生科技报国的家国情怀和使命担当。
——农学类专业课程。要在课程教学中加强生态文明教育,
引导学生树立和践行绿水青山就是金山银山的理念。要注重培 养学生的“大国三农”情怀,引导学生以强农兴农为己任,“懂 农业、爱农村、爱农民”,树立把论文写在祖国大地上的意识 和信念,增强学生服务农业农村现代化、服务乡村全面振兴的
使命感和责任感,培养知农爱农创新人才。
——医学类专业课程。要在课程教学中注重加强医德医风 教育,着力培养学生“敬佑生命、救死扶伤、甘于奉献、大爱
无疆”的医者精神,注重加强医者仁心教育,在培养精湛医术 的同时,教育引导学生始终把人民群众生命安全和身体健康放 在首位,尊重患者,善于沟通,提升综合素养和人文修养,提 升依法应对重大突发公共卫生事件能力,做党和人民信赖的好 医生。
——艺术学类专业课程。要在课程教学中教育引导学生立
足时代、扎根人民、深入生活,树立正确的艺术观和创作观。 要坚持以美育人、以美化人,积极弘扬中华美育精神,引导学 生自觉传承和弘扬中华优秀传统文化,全面提高学生的审美和 人文素养,增强文化自信。
高等职业学校要结合高职专业分类和课程设置情况,落实 好分类推进相关要求。
六、将课程思政融入课堂教学建设全过程
高校课程思政要融入课堂教学建设,作为课程设置、教学 大纲核准和教案评价的重要内容,落实到课程目标设计、教学 大纲修订、教材编审选用、教案课件编写各方面,贯穿于课堂 授课、教学研讨、实验实训、作业论文各环节。要讲好用好马 工程重点教材,推进教材内容进人才培养方案、进教案课件、 进考试。要创新课堂教学模式,推进现代信息技术在课程思政 教学中的应用,激发学生学习兴趣,引导学生深入思考。要健 全高校课堂教学管理体系,改进课堂教学过程管理,提高课程
思政内涵融入课堂教学的水平。要综合运用第一课堂和第二课堂,组织开展“中国政法实务大讲堂”“新闻实务大讲堂”等系列讲堂,深入开展“青年红色筑梦之旅”“百万师生大实践” 等社会实践、志愿服务、实习实训活动,不断拓展课程思政建设方法和途径。
七、提升教师课程思政建设的意识和能力
全面推进课程思政建设,教师是关键。要推动广大教师进一步强化育人意识,找准育人角度,提升育人能力,确保课程思政建设落地落实、见功见效。要加强教师课程思政能力建设, 建立健全优质资源共享机制,支持各地各高校搭建课程思政建设交流平台,分区域、分学科专业领域开展经常性的典型经验交流、现场教学观摩、教师教学培训等活动,充分利用现代信息技术手段,促进优质资源在各区域、层次、类型的高校间共享共用。依托高校教师网络培训中心、教师教学发展中心等, 深入开展马克思主义政治经济学、马克思主义新闻观、中国特色社会主义法治理论、法律职业伦理、工程伦理、医学人文教育等专题培训。支持高校将课程思政纳入教师岗前培训、在岗培训和师德师风、教学能力专题培训等。充分发挥教研室、教学团队、课程组等基层教学组织作用,建立课程思政集体教研制度。鼓励支持思政课教师与专业课教师合作教学教研,鼓励支持院士、“长江学者”、“杰青”、国家级教学名师等带头开展课程思政建设。
加强课程思政建设重点、难点、前瞻性问题的研究,在教
育部哲学社会科学研究项目中积极支持课程思政类研究选题。
充分发挥高校课程思政教学研究中心、思想政治工作创新发展 中心、马克思主义学院和相关学科专业教学组织的作用,构建 多层次课程思政建设研究体系。
八、建立健全课程思政建设质量评价体系和激励机制
人才培养效果是课程思政建设评价的首要标准。建立健全多维度的课程思政建设成效考核评价体系和监督检查机制,在各类考核评估评价工作和深化高校教育教学改革中落细落实。充分发挥各级各类教学指导委员会、学科评议组、专业学位教育指导委员会、行业职业教育教学指导委员会等专家组织作用, 研究制订科学多元的课程思政评价标准。把课程思政建设成效作为“双一流”建设监测与成效评价、学科评估、本科教学评估、一流专业和一流课程建设、专业认证、“双高计划”评价、 高校或院系教学绩效考核等的重要内容。把教师参与课程思政建设情况和教学效果作为教师考核评价、岗位聘用、评优奖励、 选拔培训的重要内容。在教学成果奖、教材奖等各类成果的表彰奖励工作中,突出课程思政要求,加大对课程思政建设优秀成果的支持力度。
九、加强课程思政建设组织实施和条件保障
课程思政建设是一项系统工程,各地各高校要高度重视, 加强顶层设计,全面规划,循序渐进,以点带面,不断提高教学效果。要尊重教育教学规律和人才培养规律,适应不同高校、 不同专业、不同课程的特点,强化分类指导,确定统一性和差异性要求。要充分发挥教师的主体作用,切实提高每一位教师
参与课程思政建设的积极性和主动性。
加强组织领导。教育部成立课程思政建设工作协调小组, 统筹研究重大政策,指导地方、高校开展工作;组建高校课程
思政建设专家咨询委员会,提供专家咨询意见。各地教育部门 和高校要切实加强对课程思政建设的领导,结合实际研究制定 各地、各校课程思政建设工作方案,健全工作机制,强化督查 检查。各高校要建立党委统一领导、党政齐抓共管、教务部门 牵头抓总、相关部门联动、院系落实推进、自身特色鲜明的课 程思政建设工作格局。
加强支持保障。各地教育部门要加强政策协调配套,统筹
地方财政高等教育资金和中央支持地方高校改革发展资金,支 持高校推进课程思政建设。中央部门所属高校要统筹利用中央 高校教育教学改革专项等中央高校预算拨款和其他各类资源, 结合学校实际,支持课程思政建设工作。地方高校要根据自身 建设计划,统筹各类资源,加大对课程思政建设的投入力度。
加强示范引领。面向不同层次高校、不同学科专业、不同
类型课程,持续深入抓典型、树标杆、推经验,形成规模、形 成范式、形成体系。教育部选树一批课程思政建设先行校、一 批课程思政教学名师和团队,推出一批课程思政示范课程、建 设一批课程思政教学研究示范中心,设立一批课程思政建设研 究项目,推动建设国家、省级、高校多层次示范体系,大力推 广课程思政建设先进经验和做法,全面形成广泛开展课程思政 建设的良好氛围,全面提高人才培养质量。
新时代高等学校思想政治理论课教师队伍建设规定
(教育部令第 46 号)
第一章 总则
第一条 为深入贯彻落实习近平新时代中国特色社会主义思想和党的十九大精神,贯彻落实习近平总书记关于教育的重
要论述,全面贯彻党的教育方针,加强新时代高等学校思想政 治理论课(以下简称思政课)教师队伍建设,根据《中华人民 共和国教师法》,中共中央办公厅、国务院办公厅印发的《关 于深化新时代学校思想政治理论课改革创新的若干意见》,制 定本规定。
第二条 思政课是高等学校落实立德树人根本任务的关键
课程,是必须按照国家要求设置的课程。
思政课教师是指承担高等学校思政课教育教学和研究职责 的专兼职教师,是高等学校教师队伍中承担开展马克思主义理 论教育、用习近平新时代中国特色社会主义思想铸魂育人的中 坚力量。
第三条 主管教育部门、高等学校应当加强思政课教师队
伍建设,把思政课教师队伍建设纳入教育事业发展和干部人才 队伍建设总体规划,在师资建设上优先考虑,在资金投入上优 先保障,在资源配置上优先满足。
第四条 高等学校应当落实全员育人、全程育人、全方位
育人要求,构建完善立德树人工作体系,调动广大教职工参与 思想政治理论教育的积极性、主动性,动员各方面力量支持、 配合思政课教师开展教学科研、组织学生社会实践等工作,提 升思政课教学效果。
第二章 职责与要求
第五条 思政课教师的首要岗位职责是讲好思政课。思政
课教师要引导学生立德成人、立志成才,树立正确世界观、人 生观、价值观,坚定对马克思主义的信仰,坚定对社会主义和 共产主义的信念,增强中国特色社会主义道路自信、理论自信、制度自信、文化自信,厚植爱国主义情怀,把爱国情、强国志、报国行自觉融入坚持和发展中国特色社会主义事业、建设社会 主义现代化强国、实现中华民族伟大复兴的奋斗之中,为培养 德智体美劳全面发展的社会主义建设者和接班人作出积极贡献。
第六条 对思政课教师的岗位要求是:
(一)思政课教师应当增强“四个意识”,坚定“四个自 信”,做到“两个维护”,始终在政治立场、政治方向、政治 原则、政治道路上同以习近平同志为核心的党中央保持高度一 致,模范践行高等学校教师师德规范。做到信仰坚定、学识渊 博、理论功底深厚,努力做到政治强、情怀深、思维新、视野 广、自律严、人格正,自觉用习近平新时代中国特色社会主义 思想武装头脑,做学习和实践马克思主义的典范,做为学为人 的表率。
(二)思政课教师应当用好国家统编教材。以讲好用好教
材为基础,认真参加教材使用培训和集体备课,深入研究教材
内容,吃准吃透教材基本精神,全面把握教材重点、难点,认 真做好教材转化工作,编写好教案,切实推动教材体系向教学 体系转化。
(三)思政课教师应当加强教学研究。坚持以思政课教学 为核心的科研导向,紧紧围绕马克思主义理论学科内涵开展科 研,深入研究思政课教学方法和教学重点难点问题,深入研究 坚持和发展中国特色社会主义的重大理论和实践问题。
(四)思政课教师应当深化教学改革创新。按照政治性和 学理性相统一、价值性和知识性相统一、建设性和批判性相统 一、理论性和实践性相统一、统一性和多样性相统一、主导性 和主体性相统一、灌输性和启发性相统一、显性教育和隐性教 育相统一的要求,增强思政课的思想性、理论性和亲和力、针 对性,全面提高思政课质量和水平。
第三章 配备与选聘
第七条 高等学校应当配齐建强思政课专职教师队伍,建
设专职为主、专兼结合、数量充足、素质优良的思政课教师队 伍。
高等学校应当根据全日制在校生总数,严格按照师生比不 低于 1:350 的比例核定专职思政课教师岗位。公办高等学校要在编制内配足,且不得挪作他用。
第八条 高等学校应当根据思政课教师工作职责、岗位要
求,制定任职资格标准和选聘办法。
高等学校可以在与思政课教学内容相关的学科遴选优秀教 师进行培训后加入思政课教师队伍,专职从事思政课教学;并
可以探索胜任思政课教学的党政管理干部转岗为专职思政课教 师,积极推动符合条件的辅导员参与思政课教学,鼓励政治素 质过硬的相关学科专家转任思政课教师。
第九条 高等学校可以实行思政课特聘教师、兼职教师制
度。鼓励高等学校统筹地方党政领导干部、企事业单位管理专家、社科理论界专家、各行业先进模范以及高等学校党委书记校长、院(系)党政负责人、名家大师和专业课骨干、日常思想政治教育骨干等讲授思政课。支持高等学校建立两院院士、国有企业领导等人士经常性进高校、上思政课讲台的长效机制。
第十条 主管教育部门应当加大高等学校思政课校际协作
力度,加强区域内高等学校思政课教师柔性流动和协同机制建设,支持高水平思政课教师采取多种方式开展思政课教学工作。 采取派驻支援或组建讲师团等形式支持民办高等学校配备思政课教师。
第十一条 高等学校应当严把思政课教师政治关、师德关、
业务关,明确思政课教师任职条件,根据国家有关规定和本规 定要求,制定思政课教师规范或者在聘任合同中明确思政课教 师权利义务与职责。
第十二条 高等学校应当设置独立的马克思主义学院等思
政课教学科研二级机构,统筹思政课教学科研和教师队伍的管 理、培养、培训。
思政课教学科研机构负责人应当是中国共产党党员,并有 长期从事思政课教学或者马克思主义理论学科研究的经历。缺 少合适人选的高等学校可以采取兼职等办法,从相关单位聘任
思政课教学科研机构负责人。
第四章 培养与培训
第十三条 主管教育部门和高等学校应当加强思政课教师队伍后备人才培养。
国务院教育行政部门应当制定马克思主义理论专业类教学 质量国家标准,加强本硕博课程教材体系建设,可统筹推进马 克思主义理论本硕博一体化人才培养工作。实施“高校思政课 教师队伍后备人才培养专项支持计划”,专门招收马克思主义 理论学科研究生,不断为思政课教师队伍输送高水平人才。高 等学校应当注重选拔高素质人才从事马克思主义理论学习研究 和教育教学,加强思政课教师队伍后备人才思想政治工作。
第十四条 建立国家、省(区、市)、高等学校三级思政
课教师培训体系。国务院教育行政部门建立高等学校思政课教 师研修基地,开展国家级示范培训,建立思政课教师教学研究 交流平台。主管教育部门和高等学校应当建立健全思政课教师 专业发展体系,定期组织开展教学研讨,保证思政课专职教师 每 3 年至少接受一次专业培训,新入职教师应参加岗前专项培训。
第十五条 主管教育部门和高等学校应当拓展思政课教师
培训渠道,设立思政课教师研学基地,定期安排思政课教师实 地了解中国改革发展成果、组织思政课教师实地考察和比较分 析国内外经济社会发展状况,创造条件支持思政课教师到地方 党政机关、企事业单位、基层等开展实践锻炼。
高等学校应当根据全日制在校生总数,按照本科院校每生
每年不低于 40 元、专科院校每生每年不低于 30 元的标准安排专项经费,用于保障思政课教师的学术交流、实践研修等,并 根据实际情况逐步加大支持力度。
第十六条 主管教育部门和高等学校应当加大对思政课教
师科学研究的支持力度。教育部人文社科研究项目要设立专项课题,主管教育部门要设立相关项目,持续有力支持思政课教师开展教学研究。主管教育部门和高等学校应当加强马克思主义理论教学科研成果学术阵地建设,支持新创办思政课研究学术期刊,相关哲学社会科学类学术期刊要设立思政课研究栏目。
第五章 考核与评价
第十七条 高等学校应当科学设置思政课教师专业技术职务(职称)岗位,按教师比例核定思政课教师专业技术职务(职
称)各类岗位占比,高级岗位比例不低于学校平均水平,不得 挪作他用。
第十八条 高等学校应当制定符合思政课教师职业特点和
岗位要求的专业技术职务(职称)评聘标准,提高教学和教学 研究在评聘条件中的占比。
高等学校可以结合实际分类设置教学研究型、教学型思政 课教师专业技术职务(职称),两种类型都要在教学方面设置 基本任务要求,要将教学效果作为思政课教师专业技术职务(职 称)评聘的根本标准,同时要重视考查科研成果。
高等学校可以设置具体条件,将承担思政课教学的基本情 况以及教学实效作为思政课教师参加高一级专业技术职务(职 称)评聘的首要考查条件和必要条件。将为本专科生上思政课
作为思政课教师参加高级专业技术职务(职称)评聘的必要条件。将至少一年兼任辅导员、班主任等日常思想政治教育工作经历并考核合格作为青年教师晋升高一级专业技术职务(职称) 的必要条件。
思政课教师指导1 个马克思主义理论类学生社团1 年以上, 且较好履行政治把关、理论学习、业务指导等职责的,在专业技术职务(职称)评聘中同等条件下可以优先考虑思政课教师在思想素质、政治素质、师德师风等方面存在突出问题的,在专业技术职务(职称)评聘中实行“一票否决”。
第十九条 高等学校应当完善思政课教师教学和科研成果
认定制度,推行科研成果代表作制度,制定思政课教师发表文 章的重点报刊目录,将思政课教师在中央和地方主要媒体发表 的理论文章纳入学术成果范围,细化相关认定办法。
教学和科研成果可以是专著、论文、教学参考资料、调查 报告、教书育人经验总结等。在制定思政课教师专业技术职务
(职称)评聘指标和排次定序依据时,要结合实际设置规则, 不得将国外期刊论文发表情况和出国访学留学情况作为必要条 件。
第二十条 高等学校应当健全思政课教师专业技术职务
(职称)评价机制,建立以同行专家评价为主的评价机制,突 出思政课的政治性、思想性、学术性、专业性、实效性,评价 专家应以马克思主义理论学科为主,同时可适当吸收相关学科 专家参加。
思政课教师专业技术职务(职称)评审委员会应当包含学
校党委有关负责同志、思政课教学科研部门负责人,校内专业 技术职务(职称)评聘委员会应有同比例的马克思主义理论学 科专家。
高等学校应当制定思政课教师专业技术职务(职称)管理 办法。完善专业技术职务(职称)退出机制,加强聘期考核, 加大激励力度,准聘与长聘相结合。
第六章 保障与管理
第二十一条 高等学校应当切实提高专职思政课教师待遇, 要因地制宜设立思政课教师岗位津贴。高等学校要为思政课教
师的教学科研工作创造便利条件,配备满足教学科研需要的办 公空间、硬件设备和图书资料。
第二十二条 高等学校思政课教师由马克思主义学院等思
政课教学科研机构统一管理。每门课程都应当建立相应的教学 科研组织,并可以根据需要配备管理人员。
第二十三条 主管教育部门和高等学校要大力培养、推荐、
表彰思政课教师中的先进典型。全国教育系统先进个人表彰中对思政课教师比例或名额作出规定;国家级教学成果奖、高等学校科学研究优秀成果奖(人文社科)中加大力度支持思政课; “长江学者奖励计划”等高层次人才项目中加大倾斜支持优秀思政课教师的力度。
第二十四条 主管教育部门和高等学校应当加强宣传、引
导,并采取设立奖励基金等方式支持高等学校思政课教师队伍 建设,以各种方式定期对优秀思政课教师和马克思主义理论学 科学生给予奖励。
第二十五条 高等学校应当加强对思政课教师的考核,健
全退出机制,对政治立场、政治方向、政治原则、政治道路上 不能同党中央保持一致的,或理论素养、教学水平达不到标准 的教师,不得继续担任思政课教师或马克思主义理论学科研究 生导师。
第七章 附则
第二十六条 本规定适用于普通高等学校(包括民办高等学校)思政课教师队伍建设。其他类型高等学校的思政课教师 队伍建设可以参照本规定执行。
第二十七条 省级教育部门可以根据本规定,结合本地实际制定相关实施细则。
第二十八条 本规定自 2020 年 3 月 1 日起施行。
中共中央国务院关于全面深化新时代教师队伍建设改革的意见
百年大计,教育为本;教育大计,教师为本。为深入贯彻 落实党的十九大精神,造就党和人民满意的高素质专业化创新 型教师队伍,落实立德树人根本任务,培养德智体美全面发展 的社会主义建设者和接班人,全面提升国民素质和人力资源质 量,加快教育现代化,建设教育强国,办好人民满意的教育, 为决胜全面建成小康社会、夺取新时代中国特色社会主义伟大 胜利、实现中华民族伟大复兴的中国梦奠定坚实基础,现就全 面深化新时代教师队伍建设改革提出如下意见。
一、坚持兴国必先强师,深刻认识教师队伍建设的重要意 义和总体要求
1.战略意义。教师承担着传播知识、传播思想、传播真理的历史使命,肩负着塑造灵魂、塑造生命、塑造人的时代重任,
是教育发展的第一资源,是国家富强、民族振兴、人民幸福的重要基石。党和国家历来高度重视教师工作。党的十八大以来, 以习近平同志为核心的党中央将教师队伍建设摆在突出位置, 作出一系列重大决策部署,各地区各部门和各级各类学校采取有力措施认真贯彻落实,教师队伍建设取得显著成就。广大教师牢记使命、不忘初衷,爱岗敬业、教书育人,改革创新、服务社会,作出了重要贡献。
当今世界正处在大发展大变革大调整之中,新一轮科技和
工业革命正在孕育,新的增长动能不断积聚。中国特色社会主 义进入了新时代,开启了全面建设社会主义现代化国家的新征 程。我国社会主要矛盾已经转化为人民日益增长的美好生活需 要和不平衡不充分的发展之间的矛盾,人民对公平而有质量的 教育的向往更加迫切。面对新方位、新征程、新使命,教师队 伍建设还不能完全适应。有的地方对教育和教师工作重视不够, 在教育事业发展中重硬件轻软件、重外延轻内涵的现象还比较 突出,对教师队伍建设的支持力度亟须加大;师范教育体系有 所削弱,对师范院校支持不够;有的教师素质能力难以适应新 时代人才培养需要,思想政治素质和师德水平需要提升,专业 化水平需要提高;教师特别是中小学教师职业吸引力不足,地 位待遇有待提高;教师城乡结构、学科结构分布不尽合理,准 入、招聘、交流、退出等机制还不够完善,管理体制机制亟须 理顺。时代越是向前,知识和人才的重要性就愈发突出,教育 和教师的地位和作用就愈发凸显。各级党委和政府要从战略和 全局高度充分认识教师工作的极端重要性,把全面加强教师队 伍建设作为一项重大政治任务和根本性民生工程切实抓紧抓好。
2.指导思想。全面贯彻落实党的十九大精神,以习近平新
时代中国特色社会主义思想为指导,紧紧围绕统筹推进“五位一体”总体布局和协调推进“四个全面”战略布局,坚持和加强党的全面领导,坚持以人民为中心的发展思想,坚持全面深化改革,牢固树立新发展理念,全面贯彻党的教育方针,坚持社会主义办学方向,落实立德树人根本任务,遵循教育规律和教师成长发展规律,加强师德师风建设,培养高素质教师队伍,
倡导全社会尊师重教,形成优秀人才争相从教、教师人人尽展 其才、好教师不断涌现的良好局面。
3.基本原则
——确保方向。坚持党管干部、党管人才,坚持依法治教、 依法执教,坚持严格管理监督与激励关怀相结合,充分发挥党委(党组)的领导和把关作用,确保党牢牢掌握教师队伍建设的领导权,保证教师队伍建设正确的政治方向。
——强化保障。坚持教育优先发展战略,把教师工作置于 教育事业发展的重点支持战略领域,优先谋划教师工作,优先 保障教师工作投入,优先满足教师队伍建设需要。
——突出师德。把提高教师思想政治素质和职业道德水平 摆在首要位置,把社会主义核心价值观贯穿教书育人全过程, 突出全员全方位全过程师德养成,推动教师成为先进思想文化 的传播者、党执政的坚定支持者、学生健康成长的指导者。
——深化改革。抓住关键环节,优化顶层设计,推动实践探索,破解发展瓶颈,把管理体制改革与机制创新作为突破口, 把提高教师地位待遇作为真招实招,增强教师职业吸引力。
——分类施策。立足我国国情,借鉴国际经验,根据各级各类教师的不同特点和发展实际,考虑区域、城乡、校际差异, 采取有针对性的政策举措,定向发力,重视专业发展,培养一批教师;加大资源供给,补充一批教师;创新体制机制,激活一批教师;优化队伍结构,调配一批教师。
4.目标任务。经过 5 年左右努力,教师培养培训体系基本
健全,职业发展通道比较畅通,事权人权财权相统一的教师管
理体制普遍建立,待遇提升保障机制更加完善,教师职业吸引 力明显增强。教师队伍规模、结构、素质能力基本满足各级各 类教育发展需要。
到 2035 年,教师综合素质、专业化水平和创新能力大幅提升,培养造就数以百万计的骨干教师、数以十万计的卓越教师、 数以万计的教育家型教师。教师管理体制机制科学高效,实现教师队伍治理体系和治理能力现代化。教师主动适应信息化、人工智能等新技术变革,积极有效开展教育教学。尊师重教蔚然成风,广大教师在岗位上有幸福感、事业上有成就感、社会上有荣誉感,教师成为让人羡慕的职业。
二、着力提升思想政治素质,全面加强师德师风建设
5.加强教师党支部和党员队伍建设。将全面从严治党要求
落实到每个教师党支部和教师党员,把党的政治建设摆在首位, 用习近平新时代中国特色社会主义思想武装头脑,充分发挥教师党支部教育管理监督党员和宣传引导凝聚师生的战斗堡垒作用,充分发挥党员教师的先锋模范作用。选优配强教师党支部书记,注重选拔党性强、业务精、有威信、肯奉献的优秀党员教师担任教师党支部书记,实施教师党支部书记“双带头人” 培育工程,定期开展教师党支部书记轮训。坚持党的组织生活各项制度,创新方式方法,增强党的组织生活活力。健全主题党日活动制度,加强党员教师日常管理监督。推进“两学一做” 学习教育常态化制度化,开展“不忘初心、牢记使命”主题教育,引导党员教师增强政治意识、大局意识、核心意识、看齐意识,自觉爱党护党为党,敬业修德,奉献社会,争做“四有”
好教师的示范标杆。重视做好在优秀青年教师、海外留学归国 教师中发展党员工作。健全把骨干教师培养成党员,把党员教 师培养成教学、科研、管理骨干的“双培养”机制。
配齐建强高等学校思想政治工作队伍和党务工作队伍,完 善选拔、培养、激励机制,形成一支专职为主、专兼结合、数 量充足、素质优良的工作力量。把从事学生思想政治教育计入 高等学校思想政治工作兼职教师的工作量,作为职称评审的重 要依据,进一步增强开展思想政治工作的积极性和主动性。
6.提高思想政治素质。加强理想信念教育,深入学习领会
习近平新时代中国特色社会主义思想,引导教师树立正确的历 史观、民族观、国家观、文化观,坚定中国特色社会主义道路 自信、理论自信、制度自信、文化自信。引导教师准确理解和 把握社会主义核心价值观的深刻内涵,增强价值判断、选择、 塑造能力,带头践行社会主义核心价值观。引导广大教师充分 认识中国教育辉煌成就,扎根中国大地,办好中国教育。
加强中华优秀传统文化和革命文化、社会主义先进文化教 育,弘扬爱国主义精神,引导广大教师热爱祖国、奉献祖国。 创新教师思想政治工作方式方法,开辟思想政治教育新阵地, 利用思想政治教育新载体,强化教师社会实践参与,推动教师 充分了解党情、国情、社情、民情,增强思想政治工作的针对 性和实效性。要着眼青年教师群体特点,有针对性地加强思想 政治教育。落实党的知识分子政策,政治上充分信任,思想上 主动引导,工作上创造条件,生活上关心照顾,使思想政治工 作接地气、入人心。
7.弘扬高尚师德。健全师德建设长效机制,推动师德建设
常态化长效化,创新师德教育,完善师德规范,引导广大教师 以德立身、以德立学、以德施教、以德育德,坚持教书与育人 相统一、言传与身教相统一、潜心问道与关注社会相统一、学 术自由与学术规范相统一,争做“四有”好教师,全心全意做 学生锤炼品格、学习知识、创新思维、奉献祖国的引路人。
实施师德师风建设工程。开展教师宣传国家重大题材作品 立项,推出一批让人喜闻乐见、能够产生广泛影响、展现教师 时代风貌的影视作品和文学作品,发掘师德典型、讲好师德故 事,加强引领,注重感召,弘扬楷模,形成强大正能量。注重 加强对教师思想政治素质、师德师风等的监察监督,强化师德 考评,体现奖优罚劣,推行师德考核负面清单制度,建立教师 个人信用记录,完善诚信承诺和失信惩戒机制,着力解决师德 失范、学术不端等问题。
三、大力振兴教师教育,不断提升教师专业素质能力
8.加大对师范院校支持力度。实施教师教育振兴行动计划, 建立以师范院校为主体、高水平非师范院校参与的中国特色师 范教育体系,推进地方政府、高等学校、中小学“三位一体”
协同育人。研究制定师范院校建设标准和师范类专业办学标准, 重点建设一批师范教育基地,整体提升师范院校和师范专业办学水平。鼓励各地结合实际,适时提高师范专业生均拨款标准, 提升师范教育保障水平。切实提高生源质量,对符合相关政策规定的,采取到岗退费或公费培养、定向培养等方式,吸引优秀青年踊跃报考师范院校和师范专业。完善教育部直属师范大
学师范生公费教育政策,履约任教服务期调整为 6 年。改革招生制度,鼓励部分办学条件好、教学质量高院校的师范专业实行提前批次录取或采取入校后二次选拔方式,选拔有志于从教的优秀学生进入师范专业。加强教师教育学科建设。教育硕士、 教育博士授予单位及授权点向师范院校倾斜。强化教师教育师资队伍建设,在专业发展、职称晋升和岗位聘用等方面予以倾斜支持。师范院校评估要体现师范教育特色,确保师范院校坚持以师范教育为主业,严控师范院校更名为非师范院校。开展师范类专业认证,确保教师培养质量。
9.支持高水平综合大学开展教师教育。创造条件,推动一
批有基础的高水平综合大学成立教师教育学院,设立师范专业, 积极参与基础教育、职业教育教师培养培训工作。整合优势学科的学术力量,凝聚高水平的教学团队。发挥专业优势,开设厚基础、宽口径、多样化的教师教育课程。创新教师培养形态, 突出教师教育特色,重点培养教育硕士,适度培养教育博士, 造就学科知识扎实、专业能力突出、教育情怀深厚的高素质复合型教师。
10.全面提高中小学教师质量,建设一支高素质专业化的
教师队伍。提高教师培养层次,提升教师培养质量。推进教师
培养供给侧结构性改革,为义务教育学校侧重培养素质全面、业务见长的本科层次教师,为高中阶段教育学校侧重培养专业突出、底蕴深厚的研究生层次教师。大力推动研究生层次教师培养,增加教育硕士招生计划,向中西部地区和农村地区倾斜。 根据基础教育改革发展需要,以实践为导向优化教师教育课程
体系,强化“钢笔字、毛笔字、粉笔字和普通话”等教学基本 功和教学技能训练,师范生教育实践不少于半年。加强紧缺薄 弱学科教师、特殊教育教师和民族地区双语教师培养。开展中 小学教师全员培训,促进教师终身学习和专业发展。转变培训 方式,推动信息技术与教师培训的有机融合,实行线上线下相 结合的混合式研修。改进培训内容,紧密结合教育教学一线实 际,组织高质量培训,使教师静心钻研教学,切实提升教学水 平。推行培训自主选学,实行培训学分管理,建立培训学分银 行,搭建教师培训与学历教育衔接的“立交桥”。建立健全地 方教师发展机构和专业培训者队伍,依托现有资源,结合各地 实际,逐步推进县级教师发展机构建设与改革,实现培训、教 研、电教、科研部门有机整合。继续实施教师国培计划。鼓励 教师海外研修访学。加强中小学校长队伍建设,努力造就一支 政治过硬、品德高尚、业务精湛、治校有方的校长队伍。面向 全体中小学校长,加大培训力度,提升校长办学治校能力,打 造高品质学校。实施校长国培计划,重点开展乡村中小学骨干 校长培训和名校长研修。支持教师和校长大胆探索,创新教育 思想、教育模式、教育方法,形成教学特色和办学风格,营造 教育家脱颖而出的制度环境。
11.全面提高幼儿园教师质量,建设一支高素质善保教的
教师队伍。办好一批幼儿师范专科学校和若干所幼儿师范学院,
支持师范院校设立学前教育专业,培养热爱学前教育事业,幼 儿为本、才艺兼备、擅长保教的高水平幼儿园教师。创新幼儿 园教师培养模式,前移培养起点,大力培养初中毕业起点的五
年制专科层次幼儿园教师。优化幼儿园教师培养课程体系,突出保教融合,科学开设儿童发展、保育活动、教育活动类课程, 强化实践性课程,培养学前教育师范生综合能力。
建立幼儿园教师全员培训制度,切实提升幼儿园教师科学 保教能力。加大幼儿园园长、乡村幼儿园教师、普惠性民办幼 儿园教师的培训力度。创新幼儿园教师培训模式,依托高等学 校和优质幼儿园,重点采取集中培训与跟岗实践相结合的方式 培训幼儿园教师。鼓励师范院校与幼儿园协同建立幼儿园教师 培养培训基地。
12.全面提高职业院校教师质量,建设一支高素质双师型
的教师队伍。继续实施职业院校教师素质提高计划,引领带动 各地建立一支技艺精湛、专兼结合的双师型教师队伍。加强职
业技术师范院校建设,支持高水平学校和大中型企业共建双师 型教师培养培训基地,建立高等学校、行业企业联合培养双师 型教师的机制。切实推进职业院校教师定期到企业实践,不断 提升实践教学能力。建立企业经营管理者、技术能手与职业院 校管理者、骨干教师相互兼职制度。
13.全面提高高等学校教师质量,建设一支高素质创新型
的教师队伍。着力提高教师专业能力,推进高等教育内涵式发
展。搭建校级教师发展平台,组织研修活动,开展教学研究与 指导,推进教学改革与创新。加强院系教研室等学习共同体建 设,建立完善传帮带机制。全面开展高等学校教师教学能力提 升培训,重点面向新入职教师和青年教师,为高等学校培养人 才培育生力军。重视各级各类学校辅导员专业发展。结合“一
带一路”建设和人文交流机制,有序推动国内外教师双向交流。 支持孔子学院教师、援外教师成长发展。服务创新型国家和人才强国建设、世界一流大学和一流学科建设,实施好千人计划、 万人计划、长江学者奖励计划等重大人才项目,着力打造创新团队,培养引进一批具有国际影响力的学科领军人才和青年学术英才。加强高端智库建设,依托人文社会科学重点研究基地等,汇聚培养一大批哲学社会科学名家名师。高等学校高层次人才遴选和培育中要突出教书育人,让科学家同时成为教育家。
四、深化教师管理综合改革,切实理顺体制机制
14.创新和规范中小学教师编制配备。适应加快推进教育 现代化的紧迫需求和城乡教育一体化发展改革的新形势,充分 考虑新型城镇化、全面二孩政策及高考改革等带来的新情况,
根据教育发展需要,在现有编制总量内,统筹考虑、合理核定 教职工编制,盘活事业编制存量,优化编制结构,向教师队伍 倾斜,采取多种形式增加教师总量,优先保障教育发展需要。 落实城乡统一的中小学教职工编制标准,有条件的地方出台公 办幼儿园人员配备规范、特殊教育学校教职工编制标准。创新 编制管理,加大教职工编制统筹配置和跨区域调整力度,省级 统筹、市域调剂、以县为主,动态调配。编制向乡村小规模学 校倾斜,按照班师比与生师比相结合的方式核定。加强和规范 中小学教职工编制管理,严禁挤占、挪用、截留编制和有编不 补。实行教师编制配备和购买工勤服务相结合,满足教育快速 发展需求。
15.优化义务教育教师资源配置。实行义务教育教师“县
管校聘”。深入推进县域内义务教育学校教师、校长交流轮岗, 实行教师聘期制、校长任期制管理,推动城镇优秀教师、校长向乡村学校、薄弱学校流动。实行学区(乡镇)内走教制度,地方政府可根据实际给予相应补贴。逐步扩大农村教师特岗计划实施规模,适时提高特岗教师工资性补助标准。鼓励优秀特岗教师攻读教育硕士。鼓励地方政府和相关院校因地制宜采取定向招生、定向培养、定期服务等方式,为乡村学校及教学点培养“一专多能”教师,优先满足老少边穷地区教师补充需要。实施银龄讲学计划,鼓励支持乐于奉献、身体健康的退休优秀教师到乡村和基层学校支教讲学。
16.完善中小学教师准入和招聘制度。完善教师资格考试
政策,逐步将修习教师教育课程、参加教育教学实践作为认定教育教学能力、取得教师资格的必备条件。新入职教师必须取得教师资格。严格教师准入,提高入职标准,重视思想政治素质和业务能力,根据教育行业特点,分区域规划,分类别指导, 结合实际,逐步将幼儿园教师学历提升至专科,小学教师学历提升至师范专业专科和非师范专业本科,初中教师学历提升至本科,有条件的地方将普通高中教师学历提升至研究生。建立符合教育行业特点的中小学、幼儿园教师招聘办法,遴选乐教适教善教的优秀人才进入教师队伍。按照中小学校领导人员管理暂行办法,明确任职条件和资格,规范选拔任用工作,激发办学治校活力。
17.深化中小学教师职称和考核评价制度改革。适当提高
中小学中级、高级教师岗位比例,畅通教师职业发展通道。完
善符合中小学特点的岗位管理制度,实现职称与教师聘用衔接。 将中小学教师到乡村学校、薄弱学校任教 1 年以上的经历作为申报高级教师职称和特级教师的必要条件。推行中小学校长职级制改革,拓展职业发展空间,促进校长队伍专业化建设。进一步完善职称评价标准,建立符合中小学教师岗位特点的考核评价指标体系,坚持德才兼备、全面考核,突出教育教学实绩, 引导教师潜心教书育人。加强聘后管理,激发教师的工作活力。 完善相关政策,防止形式主义的考核检查干扰正常教学。不简单用升学率、学生考试成绩等评价教师。实行定期注册制度, 建立完善教师退出机制,提升教师队伍整体活力。加强中小学校长考核评价,督促提高素质能力,完善优胜劣汰机制。
18.健全职业院校教师管理制度。根据职业教育特点,有
条件的地方研究制定中等职业学校人员配备规范。完善职业院 校教师资格标准,探索将行业企业从业经历作为认定教育教学 能力、取得专业课教师资格的必要条件。落实职业院校用人自 主权,完善教师招聘办法。推动固定岗和流动岗相结合的职业 院校教师人事管理制度改革。支持职业院校专设流动岗位,适 应产业发展和参与全球产业竞争需求,大力引进行业企业一流 人才,吸引具有创新实践经验的企业家、高科技人才、高技能 人才等兼职任教。完善职业院校教师考核评价制度,双师型教 师考核评价要充分体现技能水平和专业教学能力。
19.深化高等学校教师人事制度改革。积极探索实行高等
学校人员总量管理。严把高等学校教师选聘入口关,实行思想 政治素质和业务能力双重考察。严格教师职业准入,将新入职
教师岗前培训和教育实习作为认定教育教学能力、取得高等学校教师资格的必备条件。适应人才培养结构调整需要,优化高等学校教师结构,鼓励高等学校加大聘用具有其他学校学习工作和行业企业工作经历教师的力度。配合外国人永久居留制度改革,健全外籍教师资格认证、服务管理等制度。帮助高等学校青年教师解决住房等困难。推动高等学校教师职称制度改革, 将评审权直接下放至高等学校,由高等学校自主组织职称评审、 自主评价、按岗聘任。条件不具备、尚不能独立组织评审的高等学校,可采取联合评审的方式。推行高等学校教师职务聘任制改革,加强聘期考核,准聘与长聘相结合,做到能上能下、能进能出。教育、人力资源社会保障等部门要加强职称评聘事中事后监管。深入推进高等学校教师考核评价制度改革,突出教育教学业绩和师德考核,将教授为本科生上课作为基本制度。 坚持正确导向,规范高层次人才合理有序流动。
五、不断提高地位待遇,真正让教师成为令人羡慕的职业
20.明确教师的特别重要地位。突显教师职业的公共属性, 强化教师承担的国家使命和公共教育服务的职责,确立公办中小学教师作为国家公职人员特殊的法律地位,明确中小学教师
的权利和义务,强化保障和管理。各级党委和政府要切实负起 中小学教师保障责任,提升教师的政治地位、社会地位、职业 地位,吸引和稳定优秀人才从教。公办中小学教师要切实履行 作为国家公职人员的义务,强化国家责任、政治责任、社会责 任和教育责任。
21.完善中小学教师待遇保障机制。健全中小学教师工资
长效联动机制,核定绩效工资总量时统筹考虑当地公务员实际 收入水平,确保中小学教师平均工资收入水平不低于或高于当 地公务员平均工资收入水平。完善教师收入分配激励机制,有 效体现教师工作量和工作绩效,绩效工资分配向班主任和特殊 教育教师倾斜。实行中小学校长职级制的地区,根据实际实施 相应的校长收入分配办法。
22.大力提升乡村教师待遇。深入实施乡村教师支持计划,
关心乡村教师生活。认真落实艰苦边远地区津贴等政策,全面落实集中连片特困地区乡村教师生活补助政策,依据学校艰苦边远程度实行差别化补助,鼓励有条件的地方提高补助标准, 努力惠及更多乡村教师。加强乡村教师周转宿舍建设,按规定将符合条件的教师纳入当地住房保障范围,让乡村教师住有所居。拿出务实举措,帮助乡村青年教师解决困难,关心乡村青年教师工作生活,巩固乡村青年教师队伍。在培训、职称评聘、 表彰奖励等方面向乡村青年教师倾斜,优化乡村青年教师发展环境,加快乡村青年教师成长步伐。为乡村教师配备相应设施, 丰富精神文化生活。
23.维护民办学校教师权益。完善学校、个人、政府合理
分担的民办学校教师社会保障机制,民办学校应与教师依法签订合同,按时足额支付工资,保障其福利待遇和其他合法权益, 并为教师足额缴纳社会保险费和住房公积金。依法保障和落实民办学校教师在业务培训、职务聘任、教龄和工龄计算、表彰奖励、科研立项等方面享有与公办学校教师同等权利。
24.推进高等学校教师薪酬制度改革。建立体现以增加知
识价值为导向的收入分配机制,扩大高等学校收入分配自主权, 高等学校在核定的绩效工资总量内自主确定收入分配办法。高等学校教师依法取得的科技成果转化奖励收入,不纳入本单位工资总额基数。完善适应高等学校教学岗位特点的内部激励机制,对专职从事教学的人员,适当提高基础性绩效工资在绩效工资中的比重,加大对教学型名师的岗位激励力度。
25.提升教师社会地位。加大教师表彰力度。大力宣传教
师中的“时代楷模”和“最美教师”。开展国家级教学名师、 国家级教学成果奖评选表彰,重点奖励贡献突出的教学一线教 师。做好特级教师评选,发挥引领作用。做好乡村学校从教 30 年教师荣誉证书颁发工作。各地要按照国家有关规定,因地制 宜开展多种形式的教师表彰奖励活动,并落实相关优待政策。 鼓励社会团体、企事业单位、民间组织对教师出资奖励,开展 尊师活动,营造尊师重教良好社会风尚。
建设现代学校制度,体现以人为本,突出教师主体地位,
落实教师知情权、参与权、表达权、监督权。建立健全教职工 代表大会制度,保障教师参与学校决策的民主权利。推行中国 特色大学章程,坚持和完善党委领导下的校长负责制,充分发 挥教师在高等学校办学治校中的作用。维护教师职业尊严和合 法权益,关心教师身心健康,克服职业倦怠,激发工作热情。
六、切实加强党的领导,全力确保政策举措落地见效
26.强化组织保障。各级党委和政府要满腔热情关心教师, 充分信任、紧紧依靠广大教师。要切实加强领导,实行一把手负责制,紧扣广大教师最关心、最直接、最现实的重大问题,
找准教师队伍建设的突破口和着力点,坚持发展抓公平、改革抓机制、整体抓质量、安全抓责任、保证抓党建,把教师工作记在心里、扛在肩上、抓在手中,摆上重要议事日程,细化分工,确定路线图、任务书、时间表和责任人。主要负责同志和相关责任人要切实做到实事求是、求真务实,善始善终、善作善成,把准方向、敢于担当,亲力亲为、抓实工作。各省、自治区、直辖市党委常委会每年至少研究一次教师队伍建设工作。 建立教师工作联席会议制度,解决教师队伍建设重大问题。相关部门要制定切实提高教师待遇的具体措施。研究修订教师法。 统筹现有资源,壮大全国教师工作力量,培育一批专业机构, 专门研究教师队伍建设重大问题,为重大决策提供支撑。
27.强化经费保障。各级政府要将教师队伍建设作为教育
投入重点予以优先保障,完善支出保障机制,确保党和国家关于教师队伍建设重大决策部署落实到位。优化经费投入结构, 优先支持教师队伍建设最薄弱、最紧迫的领域,重点用于按规定提高教师待遇保障、提升教师专业素质能力。加大师范教育投入力度。健全以政府投入为主、多渠道筹集教育经费的体制, 充分调动社会力量投入教师队伍建设的积极性。制定严格的经费监管制度,规范经费使用,确保资金使用效益。各级党委和政府要将教师队伍建设列入督查督导工作重点内容,并将结果作为党政领导班子和有关领导干部综合考核评价、奖惩任免的重要参考,确保各项政策措施全面落实到位,真正取得实效。
教育部等七部门印发《关于加强和改进新时代 师德师风建设的意见》的通知
教师〔2019〕10 号
各省、自治区、直辖市教育厅(教委)、党委组织部、党委宣传部、发展改革委、财政厅(局)、人力资源社会保障厅(局)、 文化和旅游厅(局),新疆生产建设兵团教育局、党委组织部、党委宣传部、发展改革委、财政局、人力资源社会保障局、文化体育广电和旅游局,有关部门(单位)教育司(局),部属各高等学校、部省合建各高等学校:
为深入贯彻落实习近平总书记关于教育的重要论述和全国教育大会精神,落实《新时代公民道德建设实施纲要》和《中共中央国务院关于全面深化新时代教师队伍建设改革的意见》, 加强和改进新时代师德师风建设,倡导全社会尊师重教,教育部、中央组织部、中央宣传部、国家发展改革委、财政部、人力资源社会保障部、文化和旅游部研究制定了《关于加强和改进新时代师德师风建设的意见》,现印发给你们,请结合实际认真贯彻执行。
教育部中央组织部中央宣传部
国家发展改革委财政部人力资源社会保障部文化和旅游部
2019 年 11 月 15 日
关于加强和改进新时代师德师风建设的意见
为认真贯彻落实《新时代公民道德建设实施纲要》,深入 推进实施《中共中央国务院关于全面深化新时代教师队伍建设 改革的意见》,全面提升教师思想政治素质和职业道德水平, 现就加强和改进新时代师德师风建设提出如下意见。
一、加强师德师风建设的总体要求
1.指导思想。以习近平新时代中国特色社会主义思想为
指导,深入学习贯彻习近平总书记关于教育的重要论述和全国 教育大会精神,把立德树人的成效作为检验学校一切工作的根 本标准,把师德师风作为评价教师队伍素质的第一标准,将社 会主义核心价值观贯穿师德师风建设全过程,严格制度规定, 强化日常教育督导,加大教师权益保护力度,倡导全社会尊师 重教,激励广大教师努力成为“四有”好老师,着力培养德智 体美劳全面发展的社会主义建设者和接班人。
2.基本原则
——坚持正确方向。加强党对教育工作的全面领导,坚持 社会主义办学方向,确保教师在落实立德树人根本任务中的主 体作用得到全面发挥。
——坚持尊重规律。遵循教育规律、教师成长发展规律和 师德师风建设规律,注重高位引领与底线要求结合、严管与厚 爱并重,不断激发教师内生动力。
——坚持聚焦重点。围绕重点内容,针对突出问题,强化 各地各部门的领导责任,压实学校主体责任,引导家庭、社会 协同配合,推进师德师风建设工作制度化、常态化。
——坚持继承创新。传承中华优秀师道传统,全面总结改 革开放特别是党的十八大以来师德师风建设经验,适应新时代 变化,加强创新,推动师德师风建设工作不断深化。
3.总体目标。经过 5 年左右努力,基本建立起完备的师
德师风建设制度体系和有效的师德师风建设长效机制。教师思想政治素质和职业道德水平全面提升,教师敬业立学、崇德尚美呈现新风貌。教师权益保障体系基本建立,教师安心、热心、 舒心、静心从教的良好环境基本形成,师道尊严进一步提振。全社会对教师职业认同度加深,教师政治地位、社会地位、职业地位显著提高,尊师重教蔚然成风。
二、全面加强教师队伍思想政治工作
4.坚持思想铸魂,用习近平新时代中国特色社会主义思 想武装教师头脑。健全教师理论学习制度,开展习近平新时代
中国特色社会主义思想系统化、常态化学习,重点加强习近平 总书记关于教育的重要论述的学习,使广大教师学懂弄通、入 脑入心,自觉用“四个意识”导航,用“四个自信”强基,用 “两个维护”铸魂。依托高水平高校建设一批教育基地,同时 统筹党校(行政学院)资源,定期开展教师思想政治轮训,使 广大教师更好掌握马克思主义立场观点方法,认清中国和世界 发展大势,增进对中国特色社会主义的政治认同、思想认同、 理论认同、情感认同。
5.坚持价值导向,引导教师带头践行社会主义核心价值
观。将社会主义核心价值观融入教育教学全过程,体现到学校管理及校园文化建设各环节,进一步凝聚起师生员工思想共识,
使之成为共同价值追求。弘扬中华优秀传统文化、革命文化和 社会主义先进文化,培育科技创新文化,充分发挥文化涵养师 德师风功能。身教重于言教,引导教师开展社会实践,深入了 解世情、党情、国情、社情、民情,强化教育强国、教育为民 的责任担当。健全教师志愿服务制度,鼓励支持广大教师参加 志愿服务活动,在服务社会的实践中厚植教育情怀。重视高层 次人才、海外归国教师、青年教师的教育引导,增强工作针对 性。
6.坚持党建引领,充分发挥教师党支部和党员教师作用。
建强教师党支部,使教师党支部成为涵养师德师风的重要平台。 建好党员教师队伍,使党员教师成为践行高尚师德的中坚力量。 重视在高层次人才和优秀青年教师中发展党员工作,完善学校领导干部联系教师入党积极分子等制度。开展好“三会一课”, 健全党的组织生活各项制度,通过组织集中学习、定期开展主题党日活动、经常开展谈心谈话、组织党员教师与非党员教师结对联系等,充分发挥教师党支部的战斗堡垒作用和党员教师的先锋模范作用。涉及教师利益的重要事项、重点工作,应征求教师党支部意见。
三、大力提升教师职业道德素养
7.突出课堂育德,在教育教学中提升师德素养。充分发 挥课堂主渠道作用,引导广大教师守好讲台主阵地,将立德树
人放在首要位置,融入渗透到教育教学全过程,以心育心、以德育德、以人格育人格。把握学生身心发展规律,实现全员全过程全方位育人,增强育人的主动性、针对性、实效性,避免重教书轻育人倾向。加强对新入职教师、青年教师的指导,通过老带新等机制,发挥传帮带作用,使其尽快熟悉教育规律、掌握教育方法,在育人实践中锤炼高尚道德情操。将师德师风教育贯穿师范生培养及教师生涯全过程,师范生必须修学师德教育课程,在职教师培训中要确保每学年有师德师风专题教育。
8.突出典型树德,持续开展优秀教师选树宣传。大力宣
传新时代广大教师阳光美丽、爱岗敬业、甘于奉献、改革创新的新形象。深入挖掘优秀教师典型,综合运用授予荣誉、事迹报告、媒体宣传、创作文艺作品等手段,充分发挥典型引领示范和辐射带动作用。开展多层次的优秀教师选树宣传活动,形成校校有典型、榜样在身边、人人可学可做的局面。组织教师中的“时代楷模”、全国教书育人楷模、国家教学名师、最美教师等开展师德宣讲。鼓励各地各校采取实践反思、情景教学等形式,把一线优秀教师请进课堂,用真人真事诠释师德内涵。
9.突出规则立德,强化教师的法治和纪律教育。以学习
《中华人民共和国教师法》、新时代教师职业行为十项准则系 列文件等为重点,提高全体教师的法治素养、规则意识,提升 依法执教、规范执教能力。制订教师法治教育大纲,将法治教 育纳入各级各类教师培训体系。强化纪律建设,全面梳理教师 在课堂教学、关爱学生、师生关系、学术研究、社会活动等方 面的纪律要求,依法依规健全规范体系,开展系统化、常态化
宣传教育。加强警示教育,引导广大教师时刻自重、自省、自 警、自励,坚守师德底线。
四、将师德师风建设要求贯穿教师管理全过程
10.严格招聘引进,把好教师队伍入口。规范教师资格申请认定,完善教师招聘和引进制度,严格思想政治和师德考察, 充分发挥党组织的领导和把关作用,建立科学完备的标准、程
序,坚决避免教师招聘引进中的唯分数、唯文凭、唯职称、唯 论文、唯帽子等倾向。鼓励有条件的地方和学校结合实际探索 开展拟聘人员心理健康测评,作为聘用的重要参考。严格规范 教师聘用,将思想政治和师德要求纳入教师聘用合同。加强试 用期考察,全面评价聘用人员的思想政治和师德表现,对不合 格人员取消聘用,及时解除聘用合同。高度重视从海外引进人 才的全方位考察,提升人才引进质量。
11.严格考核评价,落实师德第一标准。将师德考核摆在
教师考核的首要位置,坚持多主体多元评价,以事实为依据, 定性与定量相结合,提高评价的科学性和实效性,全面客观评价教师的师德表现。发挥师德考核对教师行为的约束和提醒作用,及时将考核发现的问题向教师反馈,并采取针对性举措帮助教师提高认识、加强整改。强化师德考核结果的运用,师德考核不合格者年度考核应评定为不合格,并取消在教师职称评聘、推优评先、表彰奖励、科研和人才项目申请等方面的资格。
12.严格师德督导,建立多元监督体系。完善多方广泛参
与、客观公正科学合理的师德师风监督机制。加强政府督导, 将各级各类学校师德师风建设长效机制落实情况作为对地方政
府履行教育职责评价的重要测评内容,针对群众反映强烈的问 题、师德师风问题多发的地方开展专项督导。加强学校监督, 各级各类学校要在校园显著位置公示学校及教育主管部门举报 电话、邮箱等信息,依法依规接受监督举报。强化社会监督, 探索建立师德师风监督员制度,定期对学校师德师风建设情况 进行监督评议,向教育主管部门反馈,将监督评议情况作为学 校及领导班子年度考核的重要内容。
13.严格违规惩处,治理师德突出问题。推动地方和高校
落实新时代教师职业行为十项准则等文件规范,制定具体细化的教师职业行为负面清单。把群众反映强烈、社会影响恶劣的突出问题作为重点从严查处,针对高校教师性骚扰学生、学术不端以及中小学教师违规有偿补课、收受学生和家长礼品礼金等开展集中治理。一经查实,要依规依纪给予组织处理或处分, 严重的依法撤销教师资格、清除出教师队伍。建立师德失范曝光平台,健全师德违规通报制度,起到警示震慑作用。建立并共享有关违法信息库,健全教师入职查询制度和有关违法犯罪人员从教限制制度。
五、着力营造全社会尊师重教氛围
14.强化地位提升,激发教师工作热情。制定教育改革发展和教师队伍建设重大决策、重要文件充分听取教师代表意见。
各地重要节庆日活动,邀请优秀教师代表参加。做好优秀教师 表彰奖励,依法依规在作出重大贡献、享有崇高声誉的教师中
开展“人民教育家”荣誉称号评选授予工作,健全教书育人楷 模、模范教师、优秀教师等多元的教师荣誉表彰体系。完善表 彰奖励及管理办法,依法依规确定荣誉获得者享受的政治、生 活待遇,加强对荣誉获得者后续支持服务。
15.强化权利保护,维护教师职业尊严。维护教师依法执
教的职业权利,推动完善相关法律法规,明确教师教育管理学生的合法职权,研究出台教师惩戒权办法。学校和相关部门依法保障教师履行教育职责,对无过错但客观上发生学生意外伤害的,教师依法不承担责任。教师尊严不可侵害,对发生学生、 家长及其亲属等因为教师履职行为而对教师进行侮辱、谩骂、肢体侵害,或者通过网络对教师进行诽谤、恶意炒作等行为, 有关部门要高度重视,从严处理,构成违法犯罪的,依法追究相应责任。学校及教育部门应为教师维护合法权益提供必要的法律等方面支持。
16.强化尊师教育,厚植校园师道文化。从幼儿园开始加
强尊师教育,加快形成接续我国优秀传统、符合时代精神的尊师重教文化。推进尊师文化进教材、进课堂、进校园,通过尊师第一课、9 月尊师主题月等形式,将尊师重教观念渗透进学生的价值体系。有条件的地方和学校可结合实际统筹有关资源, 因地制宜安排一线教师特别是长期从教教师进行疗休养,重点向符合条件的班主任和乡村教师倾斜。做好教师荣休工作,礼敬退休教师,弘扬尊师风尚。建立健全教职工代表大会制度, 保障教师参与学校决策的民主权利。加强家庭教育,健全家校联系制度,引导家长尊重学校教育安排,尊敬教师创造发挥,
配合学校做好学生的学习教育。
17.强化各方联动,营造尊师重教氛围。加强展现新时代 教师风貌的影视文学作品创作,善用微博、微信、微视频、微
电影等新媒体形式,传递教师正能量,让全社会广泛了解教师 工作的重要性和特殊性。支持鼓励行业企业在向社会公众提供 服务时“教师优先”。鼓励图书馆、博物馆、科技馆、体育场 馆以及历史文化古迹和革命纪念馆(地)等对教师实行优待。 鼓励社会团体、企业、民间组织对教师出资奖励,或通过依法 成立基金、设立项目等方式,支持教师提升能力素质、进行疗 休养或予以奖励激励。
六、推进师德师风建设任务落到实处
18.加强工作保障,强化责任落实。各地各校要把加强师
德师风建设、弘扬尊师重教传统作为教师队伍建设的首要任务, 夯实学校主体责任,压实学校主要负责人第一责任人责任。高校要强化党委教师工作部建设,明确将教师思想政治和师德师风建设作为其主要职责。各地各校要建立健全责任落实机制, 坚持失责必问、问责必严。财政部门要坚持将教师队伍建设作为教育投入重点予以优先保障,按规定统筹现有资金渠道支持师德师风建设。依托现有资源,建设一批师德师风建设基地, 加强工作支撑,提高师德师风建设工作的科学性、实效性。
新时代高校教师职业行为十项准则
教师是人类灵魂的工程师,是人类文明的传承者。长期以 来,广大教师贯彻党的教育方针,教书育人,呕心沥血,默默 奉献,为国家发展和民族振兴作出了重大贡献。新时代对广大 教师落实立德树人根本任务提出新的更高要求,为进一步增强 教师的责任感、使命感、荣誉感,规范职业行为,明确师德底 线,引导广大教师努力成为有理想信念、有道德情操、有扎实 学识、有仁爱之心的好老师,着力培养德智体美劳全面发展的 社会主义建设者和接班人,特制定以下准则。
一、坚定政治方向。坚持以习近平新时代中国特色社会主
义思想为指导,拥护中国共产党的领导,贯彻党的教育方针; 不得在教育教学活动中及其他场合有损害党中央权威、违背党 的路线方针政策的言行。
二、自觉爱国守法。忠于祖国,忠于人民,恪守宪法原则, 遵守法律法规,依法履行教师职责;不得损害国家利益、社会公共利益,或违背社会公序良俗。
三、传播优秀文化。带头践行社会主义核心价值观,弘扬 真善美,传递正能量;不得通过课堂、论坛、讲座、信息网络 及其他渠道发表、转发错误观点,或编造散布虚假信息、不良 信息。
四、潜心教书育人。落实立德树人根本任务,遵循教育规律和学生成长规律,因材施教,教学相长;不得违反教学纪律, 敷衍教学,或擅自从事影响教育教学本职工作的兼职兼薪行为。
五、关心爱护学生。严慈相济,诲人不倦,真心关爱学生, 严格要求学生,做学生良师益友;不得要求学生从事与教学、科研、社会服务无关的事宜。
六、坚持言行雅正。为人师表,以身作则,举止文明,作 风正派,自重自爱;不得与学生发生任何不正当关系,严禁任 何形式的猥亵、性骚扰行为。
七、遵守学术规范。严谨治学,力戒浮躁,潜心问道,勇 于探索,坚守学术良知,反对学术不端;不得抄袭剽窃、篡改 侵吞他人学术成果,或滥用学术资源和学术影响。
八、秉持公平诚信。坚持原则,处事公道,光明磊落,为人正直;不得在招生、考试、推优、保研、就业及绩效考核、岗位聘用、职称评聘、评优评奖等工作中徇私舞弊、弄虚作假。
九、坚守廉洁自律。严于律己,清廉从教;不得索要、收受学生及家长财物,不得参加由学生及家长付费的宴请、旅游、 娱乐休闲等活动,或利用家长资源谋取私利。
十、积极奉献社会。履行社会责任,贡献聪明才智,树立正确义利观;不得假公济私,擅自利用学校名义或校名、校徽、 专利、场所等资源谋取个人利益。
中共中央国务院关于全面加强新时代大中小学劳动教育的意见
为构建德智体美劳全面培养的教育体系,现就加强新时代 大中小学劳动教育提出如下意见。
一、充分认识新时代培养社会主义建设者和接班人对加强 劳动教育的新要求
(一)重大意义。劳动教育是中国特色社会主义教育制度 的重要内容,直接决定社会主义建设者和接班人的劳动精神面
貌、劳动价值取向和劳动技能水平。长期以来,各地区和学校坚持教育与生产劳动相结合,在实践育人方面取得了一定成效。 同时也要看到,近年来一些青少年中出现了不珍惜劳动成果、不想劳动、不会劳动的现象,劳动的独特育人价值在一定程度上被忽视,劳动教育正被淡化、弱化。对此,全党全社会必须高度重视,采取有效措施切实加强劳动教育。
(二)指导思想。以习近平新时代中国特色社会主义思想
为指导,全面贯彻党的教育方针,落实全国教育大会精神,坚 持立德树人,坚持培育和践行社会主义核心价值观,把劳动教 育纳入人才培养全过程,贯通大中小学各学段,贯穿家庭、学 校、社会各方面,与德育、智育、体育、美育相融合,紧密结 合经济社会发展变化和学生生活实际,积极探索具有中国特色
的劳动教育模式,创新体制机制,注重教育实效,实现知行合 一,促进学生形成正确的世界观、人生观、价值观。
(三)基本原则
——把握育人导向。坚持党的领导,围绕培养担当民族复 兴大任的时代新人,着力提升学生综合素质,促进学生全面发 展、健康成长。把准劳动教育价值取向,引导学生树立正确的 劳动观,崇尚劳动、尊重劳动,增强对劳动人民的感情,报效 国家,奉献社会。
——遵循教育规律。符合学生年龄特点,以体力劳动为主, 注意手脑并用、安全适度,强化实践体验,让学生亲历劳动过程,提升育人实效性。
——体现时代特征。适应科技发展和产业变革,针对劳动新形态,注重新兴技术支撑和社会服务新变化。深化产教融合, 改进劳动教育方式。强化诚实合法劳动意识,培养科学精神, 提高创造性劳动能力。
——强化综合实施。加强政府统筹,拓宽劳动教育途径, 整合家庭、学校、社会各方面力量。家庭劳动教育要日常化, 学校劳动教育要规范化,社会劳动教育要多样化,形成协同育 人格局。
——坚持因地制宜。根据各地区和学校实际,结合当地在 自然、经济、文化等方面条件,充分挖掘行业企业、职业院校 等可利用资源,宜工则工、宜农则农,采取多种方式开展劳动 教育,避免“一刀切”。
二、全面构建体现时代特征的劳动教育体系
(四)把握劳动教育基本内涵。劳动教育是国民教育体系
的重要内容,是学生成长的必要途径,具有树德、增智、强体、育美的综合育人价值。实施劳动教育重点是在系统的文化知识学习之外,有目的、有计划地组织学生参加日常生活劳动、生产劳动和服务性劳动,让学生动手实践、出力流汗,接受锻炼、 磨炼意志,培养学生正确劳动价值观和良好劳动品质。
(五)明确劳动教育总体目标。通过劳动教育,使学生能
够理解和形成马克思主义劳动观,牢固树立劳动最光荣、劳动 最崇高、劳动最伟大、劳动最美丽的观念;体会劳动创造美好 生活,体认劳动不分贵贱,热爱劳动,尊重普通劳动者,培养 勤俭、奋斗、创新、奉献的劳动精神;具备满足生存发展需要 的基本劳动能力,形成良好劳动习惯。
(六)设置劳动教育课程。整体优化学校课程设置,将劳
动教育纳入中小学国家课程方案和职业院校、普通高等学校人 才培养方案,形成具有综合性、实践性、开放性、针对性的劳 动教育课程体系。
根据各学段特点,在大中小学设立劳动教育必修课程,系 统加强劳动教育。中小学劳动教育课每周不少于 1 课时,学校要对学生每天课外校外劳动时间作出规定。职业院校以实习实 训课为主要载体开展劳动教育,其中劳动精神、劳模精神、工 匠精神专题教育不少于 16 学时。普通高等学校要明确劳动教育
主要依托课程,其中本科阶段不少于 32 学时。除劳动教育必修课程外,其他课程结合学科、专业特点,有机融入劳动教育内 容。大中小学每学年设立劳动周,可在学年内或寒暑假自主安
排,以集体劳动为主。高等学校也可安排劳动月,集中落实各 学年劳动周要求。
根据需要编写劳动实践指导手册,明确教学目标、活动设 计、工具使用、考核评价、安全保护等劳动教育要求。
(七)确定劳动教育内容要求。根据教育目标,针对不同
学段、类型学生特点,以日常生活劳动、生产劳动和服务性劳 动为主要内容开展劳动教育。结合产业新业态、劳动新形态, 注重选择新型服务性劳动的内容。
小学低年级要注重围绕劳动意识的启蒙,让学生学习日常生活自理,感知劳动乐趣,知道人人都要劳动。小学中高年级要注重围绕卫生、劳动习惯养成,让学生做好个人清洁卫生, 主动分担家务,适当参加校内外公益劳动,学会与他人合作劳动,体会到劳动光荣。初中要注重围绕增加劳动知识、技能, 加强家政学习,开展社区服务,适当参加生产劳动,使学生初步养成认真负责、吃苦耐劳的品质和职业意识。普通高中要注重围绕丰富职业体验,开展服务性劳动、参加生产劳动,使学生熟练掌握一定劳动技能,理解劳动创造价值,具有劳动自立意识和主动服务他人、服务社会的情怀。中等职业学校重点是结合专业人才培养,增强学生职业荣誉感,提高职业技能水平, 培育学生精益求精的工匠精神和爱岗敬业的劳动态度。高等学校要注重围绕创新创业,结合学科和专业积极开展实习实训、专业服务、社会实践、勤工助学等,重视新知识、新技术、新工艺、新方法应用,创造性地解决实际问题,使学生增强诚实劳动意识,积累职业经验,提升就业创业能力,树立正确择业
观,具有到艰苦地区和行业工作的奋斗精神,懂得空谈误国、 实干兴邦的深刻道理;注重培育公共服务意识,使学生具有面 对重大疫情、灾害等危机主动作为的奉献精神。
(八)健全劳动素养评价制度。将劳动素养纳入学生综合
素质评价体系,制定评价标准,建立激励机制,组织开展劳动 技能和劳动成果展示、劳动竞赛等活动,全面客观记录课内外 劳动过程和结果,加强实际劳动技能和价值体认情况的考核。 建立公示、审核制度,确保记录真实可靠。把劳动素养评价结 果作为衡量学生全面发展情况的重要内容,作为评优评先的重 要参考和毕业依据,作为高一级学校录取的重要参考或依据。
三、广泛开展劳动教育实践活动
(九)家庭要发挥在劳动教育中的基础作用。注重抓住衣
食住行等日常生活中的劳动实践机会,鼓励孩子自觉参与、自 己动手,随时随地、坚持不懈进行劳动,掌握洗衣做饭等必要 的家务劳动技能,每年有针对性地学会 1 至 2 项生活技能。鼓励学校(家委会)和社区等组织开展学生生活技能展示活动。 学生参加家务劳动和掌握生活技能的情况要按年度记入学生综 合素质档案。鼓励孩子利用节假日参加各种社会劳动。家庭要 树立崇尚劳动的良好家风,家长要通过日常生活的言传身教、 潜移默化,让孩子养成从小爱劳动的好习惯。
(十)学校要发挥在劳动教育中的主导作用。学校要切实
承担劳动教育主体责任,明确实施机构和人员,开齐开足劳动 教育课程,不得挤占、挪用劳动实践时间。明确学校劳动教育 要求,着重引导学生形成马克思主义劳动观,系统学习掌握必
要的劳动技能。根据学生身体发育情况,科学设计课内外劳动 项目,采取灵活多样形式,激发学生劳动的内在需求和动力。 统筹安排课内外时间,可采用集中与分散相结合的方式。组织 实施好劳动周,小学低中年级以校园劳动为主,小学高年级和 中学可适当走向社会、参与集中劳动,高等学校要组织学生走 向社会、以校外劳动锻炼为主。
(十一)社会要发挥在劳动教育中的支持作用。充分利用
社会各方面资源,为劳动教育提供必要保障。各级政府部门要 积极协调和引导企业公司、工厂农场等组织履行社会责任,开 放实践场所,支持学校组织学生参加力所能及的生产劳动、参 与新型服务性劳动,使学生与普通劳动者一起经历劳动过程。 鼓励高新企业为学生体验现代科技条件下劳动实践新形态、新 方式提供支持。工会、共青团、妇联等群团组织以及各类公益 基金会、社会福利组织要组织动员相关力量、搭建活动平台, 共同支持学生深入城乡社区、福利院和公共场所等参加志愿服 务,开展公益劳动,参与社区治理。
四、着力提升劳动教育支撑保障能力
(十二)多渠道拓展实践场所。大力拓展实践场所,满足
各级各类学校多样化劳动实践需求。充分利用现有综合实践基 地、青少年校外活动场所、职业院校和普通高等学校劳动实践 场所,建立健全开放共享机制。农村地区可安排相应土地、山 林、草场等作为学农实践基地,城镇地区可确认一批企事业单 位和社会机构,作为学生参加生产劳动、服务性劳动的实践场 所。建立以县为主、政府统筹规划配置中小学(含中等职业学
校)劳动教育资源的机制。进一步完善学校建设标准,学校逐 步建好配齐劳动实践教室、实训基地。高等学校要充分发挥自 身专业优势和服务社会功能,建立相对稳定的实习和劳动实践 基地。
(十三)多举措加强人才队伍建设。采取多种措施,建立
专兼职相结合的劳动教育师资队伍。根据学校劳动教育需要, 为学校配备必要的专任教师。高等学校要加强劳动教育师资培养,有条件的师范院校开设劳动教育相关专业。设立劳模工作室、技能大师工作室、荣誉教师岗位等,聘请相关行业专业人士担任劳动实践指导教师。把劳动教育纳入教师培训内容,开展全员培训,强化每位教师的劳动意识、劳动观念,提升实施劳动教育的自觉性,对承担劳动教育课程的教师进行专项培训, 提高劳动教育专业化水平。建立健全劳动教育教师工作考核体系,分类完善评价标准。
(十四)健全经费投入机制。各地区要统筹中央补助资金
和自有财力,多种形式筹措资金,加快建设校内劳动教育场所和校外劳动教育实践基地,加强学校劳动教育设施标准化建设, 建立学校劳动教育器材、耗材补充机制。学校可按照规定统筹安排公用经费等资金开展劳动教育。可采取政府购买服务方式, 吸引社会力量提供劳动教育服务。
(十五)多方面强化安全保障。各地区要建立政府负责、
社会协同、有关部门共同参与的安全管控机制。建立政府、学 校、家庭、社会共同参与的劳动教育风险分散机制,鼓励购买 劳动教育相关保险,保障劳动教育正常开展。各学校要加强对
师生的劳动安全教育,强化劳动风险意识,建立健全安全教育 与管理并重的劳动安全保障体系。科学评估劳动实践活动的安 全风险,认真排查、清除学生劳动实践中的各种隐患特别是辐 射、疾病传染等,在场所设施选择、材料选用、工具设备和防 护用品使用、活动流程等方面制定安全、科学的操作规范,强 化对劳动过程每个岗位的管理,明确各方责任,防患于未然。 制定劳动实践活动风险防控预案,完善应急与事故处理机制。
五、切实加强劳动教育的组织实施
(十六)加强组织领导。在党委统一领导下,各级政府要
把劳动教育摆上重要议事日程,出台相关政策措施,切实解决 劳动教育实施过程中的重大问题,做好督促落实。省级政府要 加强劳动教育工作的统筹协调,明确市地级、县级政府及有关 部门加强劳动教育的职责,推动建立全面实施劳动教育的长效 机制。
(十七)强化督导检查。把劳动教育纳入教育督导体系,
完善督导办法。对地方各级政府和有关部门保障劳动教育情况 以及学校组织实施劳动教育情况进行督导,督导结果向社会公 开,同时作为衡量区域教育质量和水平的重要指标,作为对被 督导部门和学校及其主要负责人考核奖惩的依据。开展劳动教 育质量监测,强化反馈和指导。
(十八)加强宣传引导。引导家长树立正确劳动观念,支
持配合学校开展劳动教育。加强劳动教育科学研究,宣传推广 劳动教育典型经验。积极宣传企事业单位和社会机构提供劳动 教育服务的先进事迹。注重挖掘在抗疫救灾等重大事件中涌现
出来的典型人物和事迹,大力宣传不畏艰难、百折不挠、敢于 担当的高尚品格。鼓励和支持创作更多以歌颂普通劳动者为主 题的优秀作品,大力宣传辛勤劳动、诚实劳动、创造性劳动的 典型人物和事迹,弘扬劳动光荣、创造伟大的主旋律,旗帜鲜 明地反对一切不劳而获、贪图享乐、崇尚暴富的错误观念,营 造全社会关心和支持劳动教育的良好氛围。
关于全面加强和改进新时代学校体育工作的意见
学校体育是实现立德树人根本任务、提升学生综合素质的 基础性工程,是加快推进教育现代化、建设教育强国和体育强 国的重要工作,对于弘扬社会主义核心价值观,培养学生爱国 主义、集体主义、社会主义精神和奋发向上、顽强拼搏的意志 品质,实现以体育智、以体育心具有独特功能。为贯彻落实习 近平总书记关于教育、体育的重要论述和全国教育大会精神, 把学校体育工作摆在更加突出位置,构建德智体美劳全面培养 的教育体系,现就全面加强和改进新时代学校体育工作提出如 下意见。
一、总体要求
1.指导思想。以习近平新时代中国特色社会主义思想为指 导,全面贯彻党的教育方针,坚持社会主义办学方向,以立德 树人为根本,以社会主义核心价值观为引领,以服务学生全面
发展、增强综合素质为目标,坚持健康第一的教育理念,推动 青少年文化学习和体育锻炼协调发展,帮助学生在体育锻炼中 享受乐趣、增强体质、健全人格、锤炼意志,培养德智体美劳 全面发展的社会主义建设者和接班人。
2.工作原则
——改革创新,面向未来。立足时代需求,更新教育理念, 深化教学改革,使学校体育同教育事业的改革发展要求相适应,
同广大学生对优质丰富体育资源的期盼相契合,同构建德智体 美劳全面培养的教育体系相匹配。
——补齐短板,特色发展。补齐师资、场馆、器材等短板, 促进学校体育均衡发展。坚持整体推进与典型引领相结合,鼓励特色发展。弘扬中华体育精神,推广中华传统体育项目,形成“一校一品”、“一校多品”的学校体育发展新局面。
——凝心聚力,协同育人。深化体教融合,健全协同育人 机制,为学生纵向升学和横向进入专业运动队、职业体育俱乐 部打通通道,建立完善家庭、学校、政府、社会共同关心支持 学生全面健康成长的激励机制。
3.主要目标。到 2022 年,配齐配强体育教师,开齐开足
体育课,办学条件全面改善,学校体育工作制度机制更加健全, 教学、训练、竞赛体系普遍建立,教育教学质量全面提高,育人成效显著增强,学生身体素质和综合素养明显提升。到 2035 年,多样化、现代化、高质量的学校体育体系基本形成。
二、不断深化教学改革
4.开齐开足上好体育课。严格落实学校体育课程开设刚性 要求,不断拓宽课程领域,逐步增加课时,丰富课程内容。义
务教育阶段和高中阶段学校严格按照国家课程方案和课程标准 开齐开足上好体育课。鼓励基础教育阶段学校每天开设 1 节体育课。高等教育阶段学校要将体育纳入人才培养方案,学生体 质健康达标、修满体育学分方可毕业。鼓励高校和科研院所将 体育课程纳入研究生教育公共课程体系。
5.加强体育课程和教材体系建设。学校体育课程注重大中
小幼相衔接,聚焦提升学生核心素养。学前教育阶段开展适合幼儿身心特点的游戏活动,培养体育兴趣爱好,促进运动机能协调发展。义务教育阶段体育课程帮助学生掌握 1 至 2 项运动技能,引导学生树立正确健康观。高中阶段体育课程进一步发展学生运动专长,引导学生养成健康生活方式,形成积极向上的健全人格。职业教育体育课程与职业技能培养相结合,培养身心健康的技术人才。高等教育阶段体育课程与创新人才培养相结合,培养具有崇高精神追求、高尚人格修养的高素质人才。 学校体育教材体系建设要扎根中国、融通中外,充分体现思想性、教育性、创新性、实践性,根据学生年龄特点和身心发展规律,围绕课程目标和运动项目特点,精选教学素材,丰富教学资源。
6.推广中华传统体育项目。认真梳理武术、摔跤、棋类、
射艺、龙舟、毽球、五禽操、舞龙舞狮等中华传统体育项目, 因地制宜开展传统体育教学、训练、竞赛活动,并融入学校体育教学、训练、竞赛机制,形成中华传统体育项目竞赛体系。涵养阳光健康、拼搏向上的校园体育文化,培养学生爱国主义、 集体主义、社会主义精神,增强文化自信,促进学生知行合一、 刚健有为、自强不息。深入开展“传承的力量——学校体育艺术教育弘扬中华优秀传统文化成果展示活动”,加强宣传推广, 让中华传统体育在校园绽放光彩。
7.强化学校体育教学训练。逐步完善“健康知识+基本运
动技能+专项运动技能”的学校体育教学模式。教会学生科学锻 炼和健康知识,指导学生掌握跑、跳、投等基本运动技能和足
球、篮球、排球、田径、游泳、体操、武术、冰雪运动等专项 运动技能。健全体育锻炼制度,广泛开展普及性体育运动,定 期举办学生运动会或体育节,组建体育兴趣小组、社团和俱乐 部,推动学生积极参与常规课余训练和体育竞赛。合理安排校 外体育活动时间,着力保障学生每天校内、校外各 1 个小时体育活动时间,促进学生养成终身锻炼的习惯。加强青少年学生 军训。
8.健全体育竞赛和人才培养体系。建立校内竞赛、校际联
赛、选拔性竞赛为一体的大中小学体育竞赛体系,构建国家、省、市、县四级学校体育竞赛制度和选拔性竞赛(夏令营)制度。 大中小学校建设学校代表队,参加区域乃至全国联赛。加强体教融合,广泛开展青少年体育夏(冬)令营活动,鼓励学校与体校、社会体育俱乐部合作,共同开展体育教学、训练、竞赛, 促进竞赛体系深度融合。深化全国学生运动会改革,每年开展赛事项目预赛。加强体育传统特色学校建设,完善竞赛、师资培训等工作,支持建立高水平运动队,提高体育传统特色学校运动水平。加强高校高水平运动队建设,优化拓展项目布局, 深化招生、培养、竞赛、管理制度改革,将高校高水平运动队建设与中小学体育竞赛相衔接,纳入国家竞技体育后备人才培养体系。深化高水平运动员注册制度改革,建立健全体育运动水平等级标准,打通教育和体育系统高水平赛事互认通道。
三、全面改善办学条件
9.配齐配强体育教师。各地要加大力度配齐中小学体育教 师,未配齐的地区应每年划出一定比例用于招聘体育教师。在
大中小学校设立专(兼)职教练员岗位。建立聘用优秀退役运动 员为体育教师或教练员制度。有条件的地区可以通过购买服务 方式,与相关专业机构等社会力量合作向中小学提供体育教育 教学服务,缓解体育师资不足问题。实施体育教育专业大学生 支教计划。通过“国培计划”等加大对农村体育教师的培训力 度,支持高等师范院校与优质中小学建立协同培训基地,支持 体育教师海外研修访学。推进高校体育教育专业人才培养模式 改革,推进地方政府、高校、中小学协同育人,建设一批试点 学校和教育基地。明确高校高职体育专业和高校高水平运动队 专业教师、教练员配备最低标准,不达标的高校原则上不得开 办相关专业。
10.改善场地器材建设配备。研究制定国家学校体育卫生
条件基本标准。建好满足课程教学和实践活动需求的场地设施、 专用教室。把农村学校体育设施建设纳入地方义务教育均衡发展规划,鼓励有条件的地区在中小学建设体育场馆,与体育基础薄弱学校共用共享。小规模学校以保基本、兜底线为原则, 配备必要的功能教室和设施设备。加强高校体育场馆建设,鼓励有条件的高校与地方共建共享。配好体育教学所需器材设备, 建立体育器材补充机制。建有高水平运动队的高校,场地设备配备条件应满足实际需要,不满足的原则上不得招生。
11.统筹整合社会资源。完善学校和公共体育场馆开放互
促共进机制,推进学校体育场馆向社会开放、公共体育场馆向 学生免费或低收费开放,提高体育场馆开放程度和利用效率。 鼓励学校和社会体育场馆合作开设体育课程。统筹好学校和社
会资源,城市和社区建设规划要统筹学生体育锻炼需要,新建 项目优先建在学校或其周边。综合利用公共体育设施,将开展 体育活动作为解决中小学课后“三点半”问题的有效途径和中 小学生课后服务工作的重要载体。
四、积极完善评价机制
12.推进学校体育评价改革。建立日常参与、体质监测和
专项运动技能测试相结合的考查机制,将达到国家学生体质健 康标准要求作为教育教学考核的重要内容。完善学生体质健康 档案,中小学校要客观记录学生日常体育参与情况和体质健康 监测结果,定期向家长反馈。将体育科目纳入初、高中学业水 平考试范围。改进中考体育测试内容、方式和计分办法,科学 确定并逐步提高分值。积极推进高校在招生测试中增设体育项 目。启动在高校招生中使用体育素养评价结果的研究。加强学 生综合素质评价档案使用,高校根据人才培养目标和专业学习 需要,将学生综合素质评价结果作为招生录取的重要参考。
13.完善体育教师岗位评价。把师德师风作为评价体育教
师素质的第一标准。围绕教会、勤练、常赛的要求,完善体育 教师绩效工资和考核评价机制。将评价导向从教师教了多少转 向教会了多少,从完成课时数量转向教育教学质量。将体育教 师课余指导学生勤练和常赛,以及承担学校安排的课后训练、 课外活动、课后服务、指导参赛和走教任务计入工作量,并根 据学生体质健康状况和竞赛成绩,在绩效工资内部分配时给予 倾斜。完善体育教师职称评聘标准,确保体育教师在职务职称 晋升、教学科研成果评定等方面,与其他学科教师享受同等待
遇。优化体育教师岗位结构,畅通体育教师职业发展通道。提 升体育教师科研能力,在全国教育科学规划课题、教育部人文 社会科学研究项目中设立体育专项课题。加大对体育教师表彰 力度,在教学成果奖等评选表彰中,保证体育教师占有一定比 例。参照体育教师,研究并逐步完善学校教练员岗位评价。
14.健全教育督导评价体系。将学校体育纳入地方发展规
划,明确政府、教育行政部门和学校的职责。把政策措施落实 情况、学生体质健康状况、素质测评情况和支持学校开展体育 工作情况等纳入教育督导评估范围。完善国家义务教育体育质 量监测,提高监测科学性,公布监测结果。把体育工作及其效 果作为高校办学评价的重要指标,纳入高校本科教学工作评估 指标体系和“双一流”建设成效评价。对政策落实不到位、学 生体质健康达标率和素质测评合格率持续下降的地方政府、教 育行政部门和学校负责人,依规依法予以问责。
五、切实加强组织保障
15.加强组织领导和经费保障。地方各级党委和政府要把学校体育工作纳入重要议事日程,加强对本地区学校体育改革发展的总体谋划,党政主要负责同志要重视、关心学校体育工作。 各地要建立加强学校体育工作部门联席会议制度,健全统筹协调机制。把学校体育工作纳入有关领导干部培训计划。各级政府要调整优化教育支出结构,完善投入机制,积极支持学校体育工作。地方政府要统筹安排财政转移支付资金和本级财力支持学校体育工作。鼓励和引导社会资金支持学校体育发展,吸引社会捐赠,多渠道增加投入。
16.加强制度保障。完善学校体育法律制度,研究修订《学
校体育工作条例》。鼓励地方出台学校体育法规制度,为推动学校体育发展提供有力法治保障。建立政府主导、部门协同、社会参与的安全风险管理机制。健全政府、学校、家庭共同参与的学校体育运动伤害风险防范和处理机制,探索建立涵盖体育意外伤害的学生综合保险机制。试行学生体育活动安全事故第三方调解机制。强化安全教育,加强大型体育活动安全管理。
17.营造社会氛围。各地要研究落实加强和改进新时代学
校体育工作的具体措施,可以结合实际制定实施学校体育教师 配备和场地器材建设三年行动计划。总结经验做法,形成可推 广的政策制度。加强宣传,凝聚共识,营造全社会共同促进学 校体育发展的良好社会氛围。
关于全面加强和改进新时代学校美育工作的意见
美是纯洁道德、丰富精神的重要源泉。美育是审美教育、情操教育、心灵教育,也是丰富想象力和培养创新意识的教育, 能提升审美素养、陶冶情操、温润心灵、激发创新创造活力。为贯彻落实习近平总书记关于教育的重要论述和全国教育大会精神,进一步强化学校美育育人功能,构建德智体美劳全面培养的教育体系,现就全面加强和改进新时代学校美育工作提出如下意见。
一、总体要求
1.指导思想。以习近平新时代中国特色社会主义思想为指
导,全面贯彻党的教育方针,坚持社会主义办学方向,以立德树人为根本,以社会主义核心价值观为引领,以提高学生审美和人文素养为目标,弘扬中华美育精神,以美育人、以美化人、 以美培元,把美育纳入各级各类学校人才培养全过程,贯穿学校教育各学段,培养德智体美劳全面发展的社会主义建设者和接班人。
2.工作原则
——坚持正确方向。将学校美育作为立德树人的重要载体, 坚持弘扬社会主义核心价值观,强化中华优秀传统文化、革命文化、社会主义先进文化教育,引领学生树立正确的历史观、
民族观、国家观、文化观,陶冶高尚情操,塑造美好心灵,增 强文化自信。
——坚持面向全体。健全面向人人的学校美育育人机制, 缩小城乡差距和校际差距,让所有在校学生都享有接受美育的 机会,整体推进各级各类学校美育发展,加强分类指导,鼓励 特色发展,形成“一校一品”、“一校多品”的学校美育发展 新局面。
——坚持改革创新。全面深化学校美育综合改革,坚持德 智体美劳五育并举,加强各学科有机融合,整合美育资源,补 齐发展短板,强化实践体验,完善评价机制,全员全过程全方 位育人,形成充满活力、多方协作、开放高效的学校美育新格 局。
3.主要目标。到 2022 年,学校美育取得突破性进展,美
育课程全面开齐开足,教育教学改革成效显著,资源配置不断优化,评价体系逐步健全,管理机制更加完善,育人成效显著增强,学生审美和人文素养明显提升。到 2035 年,基本形成全覆盖、多样化、高质量的具有中国特色的现代化学校美育体系。
二、不断完善课程和教材体系
4.树立学科融合理念。加强美育与德育、智育、体育、劳 动教育相融合,充分挖掘和运用各学科蕴含的体现中华美育精 神与民族审美特质的心灵美、礼乐美、语言美、行为美、科学
美、秩序美、健康美、勤劳美、艺术美等丰富美育资源。有机 整合相关学科的美育内容,推进课程教学、社会实践和校园文 化建设深度融合,大力开展以美育为主题的跨学科教育教学和
课外校外实践活动。
5.完善课程设置。学校美育课程以艺术课程为主体,主要 包括音乐、美术、书法、舞蹈、戏剧、戏曲、影视等课程。学
前教育阶段开展适合幼儿身心特点的艺术游戏活动。义务教育 阶段丰富艺术课程内容,在开好音乐、美术、书法课程的基础 上,逐步开设舞蹈、戏剧、影视等艺术课程。高中阶段开设多 样化艺术课程,增加艺术课程的可选择性。职业教育将艺术课 程与专业课程有机结合,强化实践,开设体现职业教育特点的 拓展性艺术课程。高等教育阶段开设以审美和人文素养培养为 核心、以创新能力培育为重点、以中华优秀传统文化传承发展 和艺术经典教育为主要内容的公共艺术课程。
6.科学定位课程目标。构建大中小幼相衔接的美育课程体
系,明确各级各类学校美育课程目标。学前教育阶段培养幼儿拥有美好、善良心灵和懂得珍惜美好事物。义务教育阶段注重激发学生艺术兴趣和创新意识,培养学生健康向上的审美趣味、 审美格调,帮助学生掌握 1 至 2 项艺术特长。高中阶段丰富审美体验,开阔人文视野,引导学生树立正确的审美观、文化观。 职业教育强化艺术实践,培养具有审美修养的高素质技术技能人才,引导学生完善人格修养,增强文化创新意识。高等教育阶段强化学生文化主体意识,培养具有崇高审美追求、高尚人格修养的高素质人才。
7.加强教材体系建设。编写教材要坚持马克思主义指导地
位,扎根中国、融通中外,体现国家和民族基本价值观,格调高雅,凸显中华美育精神,充分体现思想性、民族性、创新性、
实践性。根据学生年龄特点和身心成长规律,围绕课程目标, 精选教学素材,丰富教学资源。加强大中小学美育教材一体化建设,注重教材纵向衔接,实现主线贯穿、循序渐进。中小学美育教材按规定审定后使用。高校落实美育教材建设主体责任, 做好教材研究、编写、使用等工作,探索形成以美学和艺术史论类、艺术鉴赏类、艺术实践类为主体的高校公共艺术课程教材体系。
三、全面深化教学改革
8.开齐开足上好美育课。严格落实学校美育课程开设刚性
要求,不断拓宽课程领域,逐步增加课时,丰富课程内容。义 务教育阶段和高中阶段学校严格按照国家课程方案和课程标准 开齐开足上好美育课。高等教育阶段将公共艺术课程与艺术实 践纳入学校人才培养方案,实行学分制管理,学生修满公共艺 术课程 2 个学分方能毕业。鼓励高校和科研院所将美学、艺术学课程纳入研究生教育公共课程体系。
9.深化教学改革。逐步完善“艺术基础知识基本技能+艺
术审美体验+艺术专项特长”的教学模式。在学生掌握必要基础 知识和基本技能的基础上,着力提升文化理解、审美感知、艺 术表现、创意实践等核心素养,帮助学生形成艺术专项特长。 成立全国高校和中小学美育教学指导委员会,培育一批学校美 育优秀教学成果和名师工作室,建设一批学校美育实践基地, 开发一批美育课程优质数字教育资源。推动高雅艺术进校园, 持续建设中华优秀传统文化传承学校和基地,创作并推广高校 原创文化精品,以大爱之心育莘莘学子,以大美之艺绘传世之
作,努力培养心灵美、形象美、语言美、行为美的新时代青少 年。
10.丰富艺术实践活动。面向人人,建立常态化学生全员
艺术展演机制,大力推广惠及全体学生的合唱、合奏、集体舞、 课本剧、艺术实践工作坊和博物馆、非遗展示传习场所体验学习等实践活动,广泛开展班级、年级、院系、校级等群体性展示交流。有条件的地区可以每年开展大中小学生艺术专项展示, 每 3 年分别组织 1 次省级大学生和中小学生综合性艺术展演。加强国家级示范性大中小学校学生艺术团建设,遴选优秀学生艺术团参与国家重大演出活动,以弘扬中华优秀传统文化、革命文化、社会主义先进文化为导向,发挥示范引领作用。
11.推进评价改革。把中小学生学习音乐、美术、书法等
艺术类课程以及参与学校组织的艺术实践活动情况纳入学业要求,探索将艺术类科目纳入初、高中学业水平考试范围。全面实施中小学生艺术素质测评,将测评结果纳入初、高中学生综合素质评价。探索将艺术类科目纳入中考改革试点,纳入高中阶段学校考试招生录取计分科目,依据课程标准确定考试内容, 利用现代技术手段促进客观公正评价。
12.加快艺术学科创新发展。专业艺术教育坚持以一流为
目标,进一步优化学科专业布局,构建多元化、特色化、高水 平的中国特色艺术学科专业体系,加强国家级一流艺术类专业 点建设,创新艺术人才培养机制,提高艺术人才培养能力。艺 术师范教育以培养高素质专业化创新型教师队伍为根本,坚定 办学方向、坚守师范特质、坚持服务需求、强化实践环节,构
建协同育人机制,鼓励艺术教师互聘和双向交流。鼓励有条件 的地区建设一批高水平艺术学科创新团队和平台,整合美学、 艺术学、教育学等学科资源,加强美育基础理论建设,建设一 批美育高端智库。
四、着力改善办学条件
13.配齐配好美育教师。各地要加大中小学美育教师补充力度,未配齐的地区应每年划出一定比例用于招聘美育教师。
有条件的地区可以通过购买服务方式,与相关专业机构等社会 力量合作,向中小学提供美育教育教学服务,缓解美育师资不 足问题。鼓励优秀文艺工作者等人士到学校兼任美育教师。推 动实施艺术教育专业大学生支教计划。全面提高美育教师思想 政治素质、教学素质、育人能力和职业道德水平。优化美育教 师岗位结构,畅通美育教师职业发展通道。将美育教师承担学 校安排的艺术社团指导,课外活动、课后服务等第二课堂指导 和走教任务计入工作量。在教学成果奖等评选表彰中,保证美 育教师占有一定比例。
14.改善场地器材建设配备。建好满足课程教学和实践活
动需求的场地设施、专用教室。把农村学校美育设施建设纳入 地方义务教育均衡发展规划,小规模学校以保基本、兜底线为 原则,配备必要的功能教室和设施设备。鼓励有条件的地区在 中小学校建设美育场馆,与周边学校和社区共用共享。加强高 校美育场馆建设,鼓励有条件的高校与地方共建共享剧院、音 乐厅、美术馆、书法馆、博物馆等艺术场馆。配好美育教学所
需器材设备,建立美育器材补充机制。制定学校美育工作基本 标准。
15.统筹整合社会资源。加强美育的社会资源供给,推动
基本公共文化服务项目为学校美育教学服务。城市和社区建设 规划要统筹学生艺术实践需要,新建文化艺术项目优先建在学 校或其周边。鼓励学校与社会公共文化艺术场馆、文艺院团合 作开设美育课程。整合校内、校外资源开展美育实践活动,作 为解决中小学课后“三点半”问题的有效途径和中小学生课后 服务工作的重要载体。有条件的地方和学校每年组织学生现场 参观 1 次美术馆、书法馆、博物馆,让收藏在馆所里的文物、陈列在大地上的文化艺术遗产成为学校美育的丰厚资源,让广 大学生在艺术学习过程中了解中华文化变迁,触摸中华文化脉 络,汲取中华文化艺术精髓。充分挖掘学校艺术场馆的社会服 务功能,鼓励有条件的学校将艺术场馆向社会有序开放。
16.建立美育基础薄弱学校帮扶机制。各地要加强乡村学
校美育教师培养,通过乡村教师公费定向培养项目,培养能够 承担美育教学的全科教师。鼓励开展对乡村学校各学科在职教 师的美育培训,培养能够承担美育教学与活动指导的兼职美育 教师。推进农村学校艺术教育实验县等综合改革实践,建立校 际教师共享和城乡学校“手拉手”帮扶机制。统筹乡镇中心学 校和小规模学校美育课程设置、教学安排、教研活动和教师管 理,采取同步课堂、共享优质在线资源等方式,补齐师资和资 源短板。引导高校师生强化服务社会意识,支持高校开展美育 浸润行动计划,支持社会力量开展美育公益项目。
五、切实加强组织保障
17.加强组织领导和经费保障。地方各级党委和政府要把 学校美育工作纳入重要议事日程,纳入地方经济社会发展规划,
加强对本地区学校美育改革发展的总体谋划。各地要建立加强 学校美育工作部门联席会议制度,健全统筹协调机制。把学校 美育工作纳入有关领导干部培训计划。各级政府要调整优化教 育支出结构,完善投入机制,地方政府要统筹安排财政转移支 付资金和本级财力支持学校美育工作。鼓励和引导社会资金支 持学校美育发展,吸引社会捐赠,多渠道增加投入。
18.加强制度保障。完善学校美育法律制度,研究制定规
范学校美育工作的法规。鼓励地方出台学校美育法规制度,为推动学校美育发展提供有力法治保障。健全教育督导评价制度, 把政策措施落实情况、学生艺术素质测评情况和支持学校开展美育工作情况等纳入教育督导评估范围。完善国家义务教育美育质量监测,公布监测结果。把美育工作及其效果作为高校办学评价的重要指标,纳入高校本科教学工作评估指标体系和“双一流”建设成效评价。对政策落实不到位、学生艺术素质测评合格率持续下降的地方政府、教育行政部门和学校负责人,依规依法予以问责。
19.营造社会氛围。各地要研究落实加强和改进新时代学
校美育工作的具体措施,可以结合实际制定实施学校美育教师 配备和场地器材建设三年行动计划。加强宣传,凝聚共识,营 造全社会共同促进学校美育发展的良好社会氛围。
教育部关于推动高校形成就业与招生计划人才培养联动机制的指导意见
教高〔2017〕8 号
各省、自治区、直辖市教育厅(教委),新疆生产建设兵团教 育局,有关部门(单位)教育司(局),部属各高等学校:
建设教育强国是中华民族伟大复兴的基础工程,人民期盼有更好的教育、更稳定的工作。当前我国经济已经由高速增长阶段转向高质量发展阶段,深化供给侧结构性改革、提高全要素生产率,离不开人才的支撑。推动高校形成就业与招生计划、 人才培养联动机制,促进高校毕业生多渠道就业创业,实现更高质量和更充分就业,是高等教育主动适应国家经济社会发展 需要、提高高校人才培养质量的重要工作。
为深入贯彻落实党的十九大精神和习近平新时代中国特色
社会主义思想,深化高等教育综合改革,全面提高高校人才培 养能力,实现高等教育内涵式发展,现就推动高校形成就业与 招生计划、人才培养的联动机制,提出如下意见。
一、主动对接国家需求,深化招生制度改革
1.建立招生计划动态调整机制。加强高等教育招生计划 宏观调控,完善中央、地方两级管理体制,完善国家招生计划 编制办法,增强招生计划编制的科学性、规范性。发挥政策引
导和调控作用,主动对接国家重大战略需求,解决重大战略问
题,储备战略人才。改进完善招生计划分配方式,动态调整区 域间、培养单位间和学科专业间的招生结构,促进人才培养结 构与社会需求相适应。
2.进一步深化考试招生制度改革。改革招生录取机制,
探索基于统一高考和高中学业水平考试成绩、参考综合素质评 价的多元录取机制。要按照统筹规划、试点先行、分步实施、 有序推进的原则,积极稳妥实施高考综合改革,增强高考与高 中学习、高校专业培养的关联性。高等学校要主动适应高考综 合改革,根据自身办学定位和专业培养目标,研究提出对考生高 中学业水平考试科目报考要求和综合素质评价使用办法,增强 人才选拔的科学性和协同性。
二、建立动态适应机制,提高专业建设质量
3.建设一流专业。坚持把专业作为人才培养的基本单元, 把专业建设作为立校之本。以建设面向未来、适应需求、引领发展、理念先进、保障有力的中国特色、世界水平的一流专业
为目标,以实施“六卓越一拔尖”计划 2.0 版为引领,切实提高专业建设与社会需求的适应度,提高人才培养目标与培养效 果的达成度,提高教师队伍和教学资源条件的保障度,提高质 量保障运行的有效度,提高学生和社会的满意度。深入开展教 学研究、改进教学方法、创新教学技术,支持本科生参与科研 活动。更新完善教学内容,加强教学资源建设,协同开发、开 放共享。建设以优秀教师为带头人,热爱教学、结构合理、授 课质量高的教学团队。创新教学管理,完善激励机制,建立有 利于教师静心教学、潜心育人,有利于学生全面发展和个性发
展相结合的管理制度和评价办法。将质量要求内化为全校师生 的共同价值追求和自觉行为,推动高校建立自律自省、及时反 馈、持续改进的,与中国特色、世界水平的高等教育相适应的 质量文化。
4.完善专业动态调整机制。将优化专业结构、改进专业设
置管理作为提高高等教育质量基础性、全局性、战略性的工作。 主动对接经济社会发展需求,建立国家调控、省级统筹、高校自律的专业动态调整机制。鼓励高校设置国家战略新兴产业发展、社会建设和公共服务领域改善民生急需的专业,进一步优化专业结构,不断提高人才培养和社会需求的契合度。省级教育行政部门要加强对地方高校本科专业设置的统筹管理,加强 对新设专业评估检查,加大对专业办学条件的公开力度。推动高校制定专业建设与调整规划,建立盘活专业存量、有进有出的专业增减机制,构建与高校办学定位和办学特色相匹配的专业体系。
5.完善专业人才预测、预警系统。构建高等学校专业人才
需求预测、预警系统和毕业生就业监测反馈系统,建立健全专业的预警、调整机制,完善高校毕业生就业和重点产业人才供需年度报告制度,动态调整高校间招生规模,对办学条件不足、 水平持续低下、就业状况较差的高校严格控制招生规模。
三、创新人才培养模式,提升就业创业能力
6.推进创新创业教育改革。创新创业教育是新时期大学 生素质教育的新突破,是高校人才培养模式的新探索,是当代 青年学生绽放自己、展现风采、服务国家的新平台。积极推动
创新创业教育与思想政治教育紧密结合,促进创新创业教育与 专业教育深度融合、全方位深层次融入人才培养全过程,引导 青年学生扎根中国大地了解国情民情、在创新创业中增长智慧 才干,努力培养有理想有追求有担当、德才兼备的创新创业人 才。办好中国“互联网+”大学生创新创业大赛,开展“青年红色筑梦之旅”活动,建好高校双创示范基地、深化创新创业教 育改革示范高校,为世界高等教育改革发展提供中国方案、贡 献中国经验。
7.完善协同育人机制。坚持产学研相结合、国际国内相
结合,推动高校与实务部门、科研院所、行业企业合作办学、 合作育人、合作就业、合作发展。建立完善培养目标协同、教 师队伍协同、资源共享协同、管理机制协同的全流程协同育人 机制。推进校企深度融合,加快发展新工科,深入探索创新与 产业导向的工程教育新范式。促进医教协同,推进医学人才招 生、培养、就业、使用的协同联动。深化农科教结合,以现代 生物科学技术改造传统农林专业。推动高校与法律实务部门深 度合作,培养德法兼修的高素质法治人才。扩大宣传部门与高 校共建新闻学院,加强马克思主义新闻观教育,培养全媒型后 备人才。完善高校与地方政府、中学“三位一体”协同育人机 制,创建国家教师教育创新实验区,培养“四有”好老师。推 进“一制三化”,深化科教结合、校所合作,拓展国际高端合 作资源,提高基础学科人才全球竞争力。
8.加强实践育人机制。更加注重按照社会需求塑造学生能
力,加强学生表达沟通能力、团队合作能力、科学思维能力、
创新创业能力、实践操作能力的培养和训练,使其具备发现问题、分析问题、创设问题、解决复杂问题的综合能力,能够适应未来挑战和变化。系统设计实践育人教育教学体系,分类制定实践教学标准,增大实践教学比重,整合校内外实践教学资源,加快建设校外实践育人基地。加强实践教学队伍建设,打通理论教学和实务操作,提高教师实践教学能力,实施中青年教师到实务部门挂职锻炼制度,推进“双师型”教师培养工作。 以现代信息技术推动高等教育变轨超车,深入推进互联网、虚拟现实、人工智能、大数据等现代技术在教育教学中的应用, 探索实施网络化、数字化、智能化的精准教育,推动形成“互联网+高等教育”发展新形态。
9.推动高校建立灵活的学习制度和学生管理制度。转变
办学理念,把激发学生的学习兴趣和潜能作为教育教学改革的 出发点和着力点,推动本科教学从“教得好”向“学得好”转 变,从教师中心向学生中心转变,全面提高学生专业能力和综 合素养。改革学生管理制度,完善休学创业制度,规范行使转 专业的权利。通过跨校辅修、网络课程等多种方式,满足学生 多元化学习和发展需求。积极探索学分积累与认可制度,扩展 学生修业时间和空间。
四、健全就业反馈机制,完善就业服务体系
10.建立健全高校毕业生就业状况的统计、分析和发布制 度。进一步完善高校毕业生就业质量年度报告制度,科学合理
制定报告编制规则和统计指标,规范毕业生就业数据来源。深 入分析研究本地本校各专业毕业生就业率、就业去向、就业满
意度、创业数量和类型等状况,客观反映毕业生就业创业状况 和特点。要按时将报告向社会公开发布,接受社会的监督与反 馈。各省级高校毕业生就业工作部门要组织对本地高校就业质 量年度报告编制发布工作的监督检查,落实就业情况统计和监 测责任制,确保报告数据真实准确。
11.建立健全高校毕业生就业状况反馈机制。加强对高校
毕业生就业状况的跟踪调查与反馈,以反馈结果推动学校招生 和人才培养改革。要通过网络调查、实地调研等方式建立顺畅 的反馈渠道,充分发挥互联网、大数据在反馈过程中的重要作 用。要建立健全就业、招生、教务等部门联动的组织架构,把 反馈结果与专业设置、招生计划、经费安排等适度挂钩。
12.强化精准就业指导服务。把思想价值引领贯穿就业指
导、渠道拓展、服务保障等各环节,坚持在管理育人、服务育人中虚功实做,推进理念思路、内容形式、方法手段的创新, 促进思想政治工作与就业工作互融互通,增强时代感和实效性。 各地各高校要在开展学生生涯规划、就业指导课程、就业实习实践过程中,引导毕业生把实现自身价值与国家前途命运结合起来,到基层去、到国家最需要的地方建功立业。充分利用“互联网+就业”新模式,准确掌握毕业生求职意愿和用人单位岗位需求信息,建立精准推送就业服务机制,健全就业指导课程体系,开展个性化辅导与咨询,完善招聘和信息服务体系,做好政策宣传解读,加强困难群体帮扶。通过优质的就业服务,科学的就业指导,高效的信息对接,大力拓展就业渠道,努力实现供需对接、人岗匹配,推动毕业生更加充分和更高质量的就
业创业,为经济社会的发展提供坚强的人才支撑和智力保障。 各地各高校要进一步统一思想,提高认识,高度重视形成
就业与招生计划、人才培养联动机制对全面提高人才培养能力 的重要作用。各级教育行政部门要结合实际,抓紧制定出台配 套政策措施,加强与人力资源社会保障、财政等相关部门协作 配合,完善工作机制,加强信息共享,共同推动高校人才质量 与就业水平的提高。各高校要把落实本指导意见、形成联动机 制列入重要日程,加强分析研判,明确任务分工,落实工作责 任,切实发挥协同效应。
教育部2017 年 12 月 29 日
中共教育部党组关于加强和改进高校领导干部深入基层联系学生工作的通知
教党函〔2019〕34 号
各省、自治区、直辖市党委教育工作部门、教育厅(教委), 新疆生产建设兵团教育局,部属各高等学校党委、部省合建各 高等学校党委:
为深入学习贯彻习近平新时代中国特色社会主义思想特别 是习近平总书记关于教育的重要论述,认真贯彻落实全国教育 大会、全国高校思想政治工作会议和学校思想政治理论课教师 座谈会精神,推动高校领导干部落实立德树人根本任务,切实 履行办学治校、育人育才、维护稳定的政治责任和领导责任, 现就加强和改进高校领导干部深入基层联系学生工作通知如下。
一、建立健全制度。各地各高校要围绕“培养什么人、怎样培养人、为谁培养人”这一根本问题,着眼增强高校思想政治工作亲和力针对性,着眼加强干部队伍作风建设,着眼维护高校政治安全和意识形态安全,建立健全学校、部处、院(系) 领导干部深入基层联系学生制度,促进高校各级领导干部把工作重心下移到基层单位,工作重点放到学生思想政治工作上, 体察校情、关爱学生、答疑解惑、解决问题,推动形成育人合力。
二、明确重点任务。高校领导班子成员尤其是党委书记、
校长,要主动进课堂、进班级、进宿舍、进食堂、进社团、进
讲座、进网络,深入一线联系学生。高校领导班子每名成员每 学期至少给学生讲 1 堂思想政治理论课或形势政策课,每周至
少“面对面”接触学生 1 次。倡导领导班子成员每人联系 1 个
学生班级或 1 个学生宿舍或 1 个学生社团等。学校机关部处、院(系)负责同志,要做到和学生常态化联系交流,具体要求 由各学校根据实际情况作出规定。高校党委工作部门特别是学 生工作部门的负责同志,要把一半以上的时间精力放在直接到 一线联系学生、做学生工作上,同普通同学交朋友,推动解决 学生思想、心理、生活、就业等实际问题,切实把思想政治工 作做到学生的心坎上。
三、强化工作实效。高校领导班子成员要认真践行以人民
为中心的理念,减少不必要的出访出差,减少不必要的会议活动,把时间留在校园里,心思聚焦在办学治校中,精力花在立德树人上。要创新联系方式,把思政小课堂同社会大课堂结合起来,通过参加主题党日团日、主题班会、社团活动、文体竞赛等,拉近与学生距离,成为学生喜爱的人;通过作形势报告、 座谈交流、开设讲座等,用深厚的理论功底赢得学生,成为为学为人的表率;通过微博、微信、微视频等方式倾听学生诉求、 疏导学生情绪,以“键对键”作为“面对面”的有益补充。要坚决杜绝形式主义、官僚主义,做到问题导向联系、情真意切联系、实实在在联系。要建立完善信息收集反馈机制,对学生反映的问题、提出的建议,要及时汇总分析、研究落实,把深入基层联系学生工作作为大兴调查研究之风、狠抓工作落实的重要途径。
四、严格落实责任。各地各高校要推动领导干部落实联系制度情况实现“三个纳入”:纳入高校干部任用工作重要依据, 纳入党员领导干部民主生活会对照检查重要内容,纳入校、院
(系)级党组织抓党建述职评议考核指标体系。要健全完善干 部选拔任用机制,新提任的党委工作部门负责人应有学生工作 经历。对联系学生工作不到位或弄虚作假的,依规依纪追责问 责,作出严肃处理。
各地各高校要按照通知要求,结合实际制定本地本校领导 干部深入基层联系学生工作方案。工作进展情况及时报告教育 部党组。
中共教育部党组2019 年 3 月 20 日